Добавить в корзинуПозвонить
Найти в Дзене
PRACTICAL ELECTRONICS

Сенсорный выключатель на микросхеме TTP223

Микросхемы серии ТТР22х предназначены для построения сенсорных датчиков – бесконтактных кнопок, с помощью которых можно подавать команды управления на различные устройства или отдельные узлы. В этой серии есть микросхемы, предназначенные для построения одной кнопки (TTP223-ASB – в корпусе SSOP-16, TTP223-D08 – в корпусе SOP-8 и ТТР223-ВА6 – в корпусе SOT-23-6L), сенсорной клавиатуры или наборного поля из четырёх (TTP224N-BSB, корпус SSOP-16), восьми (TTP226-809SN, корпус SSOP-28) или восьми/шестнадцати (TTP229-LSF, корпус SSOP-28) кнопок. Кроме указанных, существуют и другие микросхемы этой серии в различных корпусах и с различными функциями. На основе этих микросхем изготавливают и продают готовые модули сенсорных кнопок и клавиатур с небольшими печатными площадками, выполняющими функции сенсорных элементов. При приближении или прикосновении пальца к такой площадке происходит срабатывание кнопки и фор­мируется управляющий сигнал. Самый простой и дешёвый модуль с одной кнопкой обычно н
Оглавление

О микросхемах TTP22х

Микросхемы серии ТТР22х предназначены для построения сенсорных датчиков – бесконтактных кнопок, с помощью которых можно подавать команды управления на различные устройства или отдельные узлы.

В этой серии есть микросхемы, предназначенные для построения одной кнопки (TTP223-ASB – в корпусе SSOP-16, TTP223-D08 – в корпусе SOP-8 и ТТР223-ВА6 – в корпусе SOT-23-6L), сенсорной клавиатуры или наборного поля из четырёх (TTP224N-BSB, корпус SSOP-16), восьми (TTP226-809SN, корпус SSOP-28) или восьми/шестнадцати (TTP229-LSF, корпус SSOP-28) кнопок.

Кроме указанных, существуют и другие микросхемы этой серии в различных корпусах и с различными функциями.

На основе этих микросхем изготавливают и продают готовые модули сенсорных кнопок и клавиатур с небольшими печатными площадками, выполняющими функции сенсорных элементов.

При приближении или прикосновении пальца к такой площадке происходит срабатывание кнопки и фор­мируется управляющий сигнал.

Самый простой и дешёвый модуль с одной кнопкой обычно называется «Сенсорная кнопка ТТР223». В большинстве случаев модуль снабжён светодиодом, который включается, когда на выходе микросхемы присутствует высокий логический уровень.

В этой статье рассмотрим микросхему ТТР223-ВА6, её схему включения и основные возможности.

Схема и принцип работы

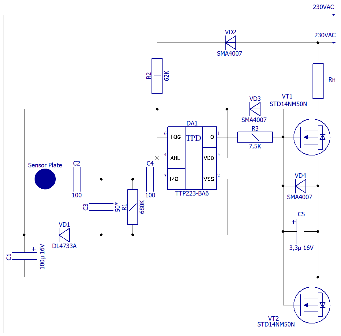
Схема электрическая принципиальная сенсорного выключателя на микросхеме TTP223
Схема электрическая принципиальная сенсорного выключателя на микросхеме TTP223

Микросхема ТТР223-ВА6 идёт в корпусе SOT23-6. Имеет три входа, один выход и два питающих вывода. Диапазон питающего напряжения для ТТР223-ВА6 составляет от 2 до 5,5 В.

Вход I/O (3) предназначен для подключения сенсора. Два дополнительных входа TOG (6) и AHL (4) предназначены для конфигурации алгоритма работы выхода, т.е. какая эта будет кнопка при прикосновении к сенсору.

Если эти выводы 6 и 4 остаются неподключенными, то микросхема ведёт себя как не фиксируемая кнопка – прикосновение к сенсору выход (1) активен, а если нет прикосновения выход деактивирован.

Если подключить вывод 4 (AHL) к напряжению питания, то при прикосновении к сенсору выход будет не активен и наоборот. При подключённом выводе 6 (TOG) к напряжению питания получается обычный переключатель – выход (1) будет каждый раз менять своё состояние при прикосновении к сенсору.

При этом начальное состояние выхода (при подаче питания) можно задать с помощью входа AHL (4) – если он в «воздухе», то выход не активен, а если подключён к напряжению питания, то на нём присутствует высокий уровень.

Принцип работы сенсора на основе микросхемы ТТР223-ВА6 следующий. В состав внутренней схемы микросхемы входит RC-генератор, частота которого зависит от параметров внешних подключенных элементов. Микросхема постоянно мониторит эту частоту, и как только она меняется включает или наоборот выключает выход. А меняться эта частота будет именно при прикосновении к сенсору.

Схема, представленная на рисунке выше, подойдёт для управления нагрузкой питающийся от сети 230 VAC. Мощность нагрузки ограничена параметрами выходных транзисторов и не должна превышать 180 Вт.

Как видно из схемы микросхема сконфигурирована как переключатель – вывод TOG (6) подключен к напряжению питания. Начальное состояние данной схемы при подаче питания – нагрузка обесточена, что определено выводом AHL (4), который никуда не подключен.

Выпрямитель сетевого напряжения для питания микросхемы собран на диоде VD2, а резистор R2 является гасящим. Для стабилизации этого напряжения на уровне 5 В в схему включён стабилитрон VD1 со сглаживающим конденсатором С1.

В качестве коммутационных элементов в схеме применены полевые транзисторы VT1 и VT2, затворами которых как раз и управляет выход Q (1) микросхемы DA1. Диоды VD3, VD4 вместе с конденсатором С5 предназначены для защиты затворов транзисторов VT1 и VT2 от импульсного напряжения, которое может появится через ёмкость затвор-исток.

Сенсор подключен ко входу 3 через ФВЧ, который состоит из C2R1 с частотой среза на уровне 2 кГц. Сделано это для того чтобы исключить влияние низкочастотных наводок на вход микросхемы. Для большей надёжности исключения влияния наводок вход подключен через дополнительный конденсатор C4.

Следует сказать об одной особенности микросхемы ТТР223-ВА6, а именно о её высокой чувствительности. Микросхема, в её обычном включении, начинает срабатывать при приближении пальца к сенсору. Для того чтобы ослабить чувствительность микросхемы в схему включен дополнительный конденсатор C3. Ёмкость его должна составлять десятки пикофарад.

При 50 пФ схема срабатывает только при непосредственном прикосновении к сенсору, но всё же эту ёмкость следует подбирать в каждом конкретном случае.

Конструкция

Возможный вариант печатной платы показан на рисунке ниже. Все детали использованы для поверхностного монтажа, благодаря чему плата получилась миниатюрная.

Печатная плата для схемы сенсорного выключателя на микросхеме TTP223
Печатная плата для схемы сенсорного выключателя на микросхеме TTP223