Добавить в корзинуПозвонить
Найти в Дзене

Гаплогруппа J2b

Гаплогруппа J2b (также известная как J-M12 или J-M102) является подгруппой гаплогруппы J, которая появилась примерно 11,000–8,000 лет назад, на Ближнем Востоке. Она отделилась от более крупной гаплогруппы J2-M172, возраст которой оценивается примерно в **20,000 лет**. Она связана с переходом к неолитическому образу жизни и одомашниванию растений и животных. Гаплогруппа J2b определяется специфическими мутациями на Y-хромосоме. Основные маркеры, которые помогают идентифицировать эту гаплогруппу, включают: Основные мутации, такие как M12, M67 и M99, позволяют разделить J2b на две основные подветви: - J2b1 сегодня наиболее распространена на западных Балканах (Сербия, Босния, Хорватия), а также встречается в Кипре, южной Италии, Греции, Ливане, Иордании, восточной Турции, Армении и Иране. - J2b2 (особенно подветвь **L283**) имеет более широкое распространение: она найдена в Европе, Понтийско-Каспийской степи, Центральной Азии и Южной Азии (особенно в Индии). - J2b2-L283, вероятно,
Оглавление

Гаплогруппа J2b (также известная как J-M12 или J-M102) является подгруппой гаплогруппы J, которая появилась примерно 11,000–8,000 лет назад, на Ближнем Востоке.

Она отделилась от более крупной гаплогруппы J2-M172, возраст которой оценивается примерно в **20,000 лет**.

Она связана с переходом к неолитическому образу жизни и одомашниванию растений и животных.

Мутации

Гаплогруппа J2b определяется специфическими мутациями на Y-хромосоме. Основные маркеры, которые помогают идентифицировать эту гаплогруппу, включают:

  • M205
  • M67
  • M99

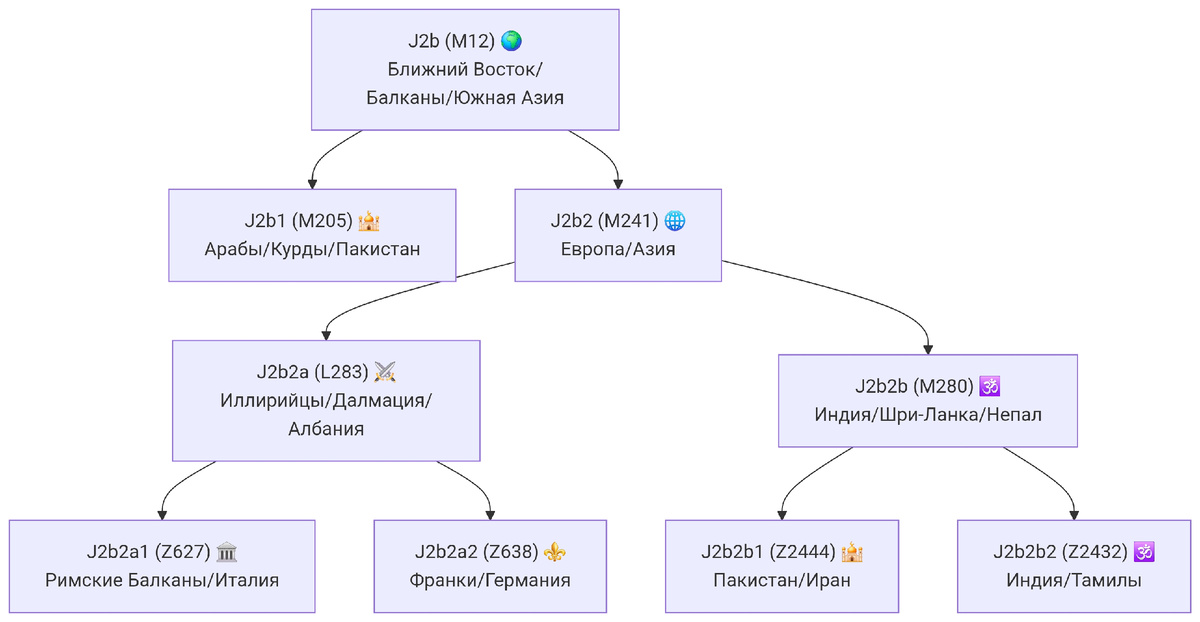
Древо J2b
Древо J2b

-3

-4

Основные мутации, такие как M12, M67 и M99, позволяют разделить J2b на две основные подветви:

  • J2b1 (M241) — наиболее распространённая подгруппа, встречающаяся в Европе, особенно на Балканах.
  • J2b2 (M205) — менее распространённая подгруппа, чаще встречающаяся на Ближнем Востоке и в Центральной Азии.

- J2b1 сегодня наиболее распространена на западных Балканах (Сербия, Босния, Хорватия), а также встречается в Кипре, южной Италии, Греции, Ливане, Иордании, восточной Турции, Армении и Иране.

- J2b2 (особенно подветвь **L283**) имеет более широкое распространение: она найдена в Европе, Понтийско-Каспийской степи, Центральной Азии и Южной Азии (особенно в Индии).

- J2b2-L283, вероятно, проникла в Понтийско-Каспийскую степь в эпоху неолита или энеолита, пересекая Кавказ из западного Ирана. Гаплогруппа J2b2-L283 сформировалась около 9700 лет назад.

Однако большинство современных европейских членов этой гаплогруппы происходят от общего предка, жившего значительно позже — примерно 3600 лет до н.э.

- Она развилась в рамках более широкой гаплогруппы J2b2-M241, которая отделилась от своего общего корня примерно **9700 лет назад**, разделившись на западную ветвь (J2b2-L283, представленную в Балканском регионе) и восточную ветвь (Z2444, представленную в Индии).

- Затем она могла мигрировать в регион Волги-Урала, где была ассимилирована племенами с доминирующей гаплогруппой R1a-Z93 (связанной с индоиранцами).

- Вместе с индоарийскими миграциями (около 4300–3500 лет назад) J2b2-L283 распространилась в Центральную и Южную Азию.

- В Европе J2b2-L283, вероятно, появилась с миграциями из степи в эпоху бронзового века, включая иллирийцев и микенцев.

Генетическая история

Гаплогруппа J2b является одной из древнейших Y-хромосомных линий человечества. Её появление датируется временем раннего неолита, что совпадает с началом сельскохозяйственной революции на Ближнем Востоке. Связана с миграциями ранних земледельцев в эпоху неолита, а также с миграциями индоевропейских народов.

Происхождение

- J2b предположительно возникла в горах Загроса или на Кавказе, а не на равнинах Плодородного Полумесяца.

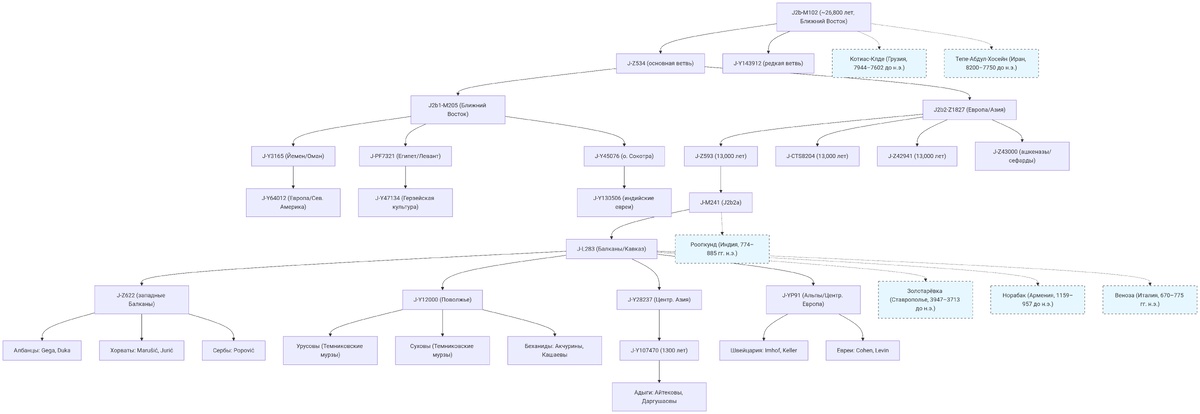
- Самый древний образец J2b был найден на территории западного Ирана (стоянка Тепе Абдул Хосейн) и датируется примерно **10 000 лет назад** (эпоха докерамического неолита).

- Это указывает на то, что J2b, вероятно, связана с ранними земледельцами или скотоводами, мигрировавшими из Ирана.

Это делает её одной из ключевых гаплогрупп, связанных с развитием земледелия и скотоводства в регионе плодородного полумесяца (современные территории Израиля, Палестины, Ливана, Сирии, Турции, Ирака и Ирана).

Распространение J2b

J2b встречается в относительно низких частотах в Европе (особенно на Балканах, в Греции и Италии), на Кавказе, в Центральной Азии, Индии и среди некоторых популяций Ближнего Востока.

Распространение J2b
Распространение J2b

Распространение J2b
Распространение J2b

Палеогенетика и миграции

Распространение J2b тесно связано с миграциями первых земледельцев из Ближнего Востока в Европу. Эти миграции начались около 8,000 лет назад и привели к значительному изменению генофонда населения Европы. Особенно это заметно в южных регионах континента, таких как Греция, Албания, Хорватия и Италия.

В древности гаплогруппа J2b могла быть связана с такими народами и культурами:

Минойская цивилизация

Некоторые исследования предполагают, что гаплогруппа J2 могла быть распространена среди населения древнего Крита, включая минойцев. Хотя прямых доказательств связи J2b с минойцами нет, эта гаплогруппа могла присутствовать в регионе.

Древние балканские популяции: Гаплогруппа J2b встречается у современных жителей Балканского полуострова, что может указывать на её присутствие у древних народов этого региона, таких как иллирийцы или фракийцы.

Древние греки: Некоторые исследования указывают на возможное присутствие J2b у древних греков, особенно в регионах, где эта гаплогруппа встречается сегодня (например, в Греции и на островах Эгейского моря).

Древние народы Малой Азии: Гаплогруппа J2b могла быть распространена среди хеттов, лидийцев, лувийцев и других анатолийских народов, населявших территорию современной Турции и соседних регионов.

Древние римляне: В результате миграций и смешения популяций в Римской империи J2b могла распространиться среди этрусков и римлян.

Индоевропейские миграции:- Некоторые исследователи предполагают, что J2b могла быть связана с ранними индоевропейскими миграциями, особенно в контексте балканских и анатолийских культур.

Древние народы Кавказа: Некоторые исследования указывают на возможное присутствие J2b у албанов(предков азербайджанцев), хурритов и урарту, где эта гаплогруппа встречается и сегодня.

Народы Востока: Гаплогруппа J2b могла присутствовать среди финикийцев, учитывая её распространение в Средиземноморье.

Россия

Имеет место среди как среди аристократии (русской, татарской, казаческой и иной, так и среди некоторых малых народов).

- Интересным фактом является открытие древнего образца J2b2a1 (J-L283) у представителя культуры Ямная (около 2700 г. до н. э.), что подчеркивает её давнюю роль в Евразийской истории.

Современные народы:

- Татары (10-15%) Фамилии: Беханиды, Акчурины, Дашкины, Долотказины, Енгалычевы, Еникеевы, Кашаевы, Килькеевы, Кудашевы, Кудяковы, Мамины, Муратовы, Ненюковы, Суховы, Утешевы.

- Казаки (10-15%) Фамилии: Лазаревы, Муханины, Герасимовы, Гребенщиков, Чертков.

- Башкиры (5-10%) Фамилии: Тукаев, Хабибуллин, Рамазанов.

- Чуваши (10-15%) Фамилии: Чувашев, Кузнецов, Алексеев.

- Адыги (5-10%) Фамилии: Бицуев (Хатукай), Айтеков (Егурхай), Воуба(абхаз), Bashshuq(Хатухай), Даргушаов(Егурхай), Хабец, Тлехасов, Вовк.

- Мокша (10-15%) Фамилии: Ларионов, Васильев, Петров.

- Эрзя (10-15%) Фамилии: Ильиных, Федоров, Савельев.

Азия

Имеет место среди индо-арийских народов.

Современные народы:

- Узбеки (10-15%) Фамилии: Турсунов, Назаров, Ахмедов.

- Таджики (5-10%) Фамилии: Рахимов, Ибрагимов, Саидов.

- Индийцы (5-10%) Фамилии: Мукерджи, Шарма, Пател.

- Казахи (низкий процент) Фамилии: Абдулов, Нурбаев, Султанов.

Европа

Домирует на Западных Балканах.

Исследования показывают, что J2b2-L283 не является "прото-иллирийской" гаплогруппой, а скорее "пред-иллирийской". Это может указывать на то, что её носители жили в регионе до формирования иллирийских культур.

По данным исследования King et al. (2008), в фессалийских и греко-македонских образцах Y-хромосом высокая частота (7–9%) гаплогруппы J2b-M102, а приблизительное время её расширения датируется неолитической эпохой (5000 г. до н. э.)

J2b2-L283 была одной из доминирующих гаплогрупп в западных Балканах и на Паннонской равнине в периоды бронзового и железного веков.

- Считается, что гаплогруппа особенно разнообразна среди албанцев, где она наиболее часто встречается. Также следы этой гаплогруппы были найдены у образцов из Бронзового века Хорватии.

Эта гаплогруппа также была обнаружена почти у всех мужских образцов бронзового и железного веков из Хорватии, что подтверждает её важную роль в развитии населения этого региона.

- Вместе с тем, гаплогруппа имеет значительное присутствие в Греции и регионах, которые ранее входили в состав древнегреческого мира (Иония, Магна-Греция).

Современные народы:

- Любомирские

- Гагаузы: Дугогло

- Греки (10-15%) Фамилии: Николаидис, Георгиу, Попандопулос.

- Сербы (15-20%) Фамилии: Петровић, Вученовић, Љубисављевић.

- Хорваты (5-10%) Фамилии: Новак, Живковић, Петровић.

- Албанцы (5-10%) Фамилии: Бальи, Каппачи, Дервиш.

- Армяне (5-10%) Фамилии: Джанибекян, Саргсян, Арзуманян.

- Итальянцы (низкий процент, но встречается в некоторых регионах)

 - Фамилии: Ровери, Бенни, Фалко, Стамос.

Ближний Восток

Имеет место среди аристократических родов евреев и арабов.

Наличие этой гаплогруппы у древних образцов из Ливана и других регионов Ближнего Востока свидетельствует о её роли в формировании ранних цивилизаций

Современные народы:

- Израильтяне (евреи) (10-15%) Фамилии: Коэн, Леви, Розенберг.

- Палестинцы (10-15%) Фамилии: Аль-Али, Хусейни, Абдель Рахим.

- Сирийцы (5-10%) Фамилии: Аль-Хашеми, Аль-Зубейди, Махфуз.

- Ливанцы (5-10%) Фамилии: Эль-Хатиб, Сулейман, Абу Лаим.

- Иранцы (низкий процент) Фамилии: Рахими, Хоссейни, Ахмадзаде, Фараби.

- Арабы (общая группа) (5-10%) Фамилии: Аль-Хаммади, Аль-Баши, Аль-Алла.

Известные представители

- Любомирские (польский княжеский род) принадлежит к подветви **J2b2a-L283 > Z585 > Z628 > Y15058**.

- Джон Стамос (американский актер) также относится к **J2b2a-Z631**.

- Беханиды - княжеские татарские рода

Заключение

Гаплогруппа J2b демонстрирует широкое распространение среди различных народов и этнических групп, подчеркивая важные генетические и культурные связи как в России, так и в Европе, Азии и на Ближнем Востоке. Указанные фамилии отражают это разнообразие и историю миграций.