Добавить в корзинуПозвонить
Найти в Дзене

ЛАТР от 0 до 300 из зарядного устройства ВСА-5К

Как-то давно-давно, понадобился мне ЛАТР.
А в наличии было зарядное ВСА-5К которое по назначению уже не использовалось, так как батареи были сняты с эксплуатации.
Появился спортивный интерес, а получится ли переделать - радиолюбитель я, или кто...?
:-)
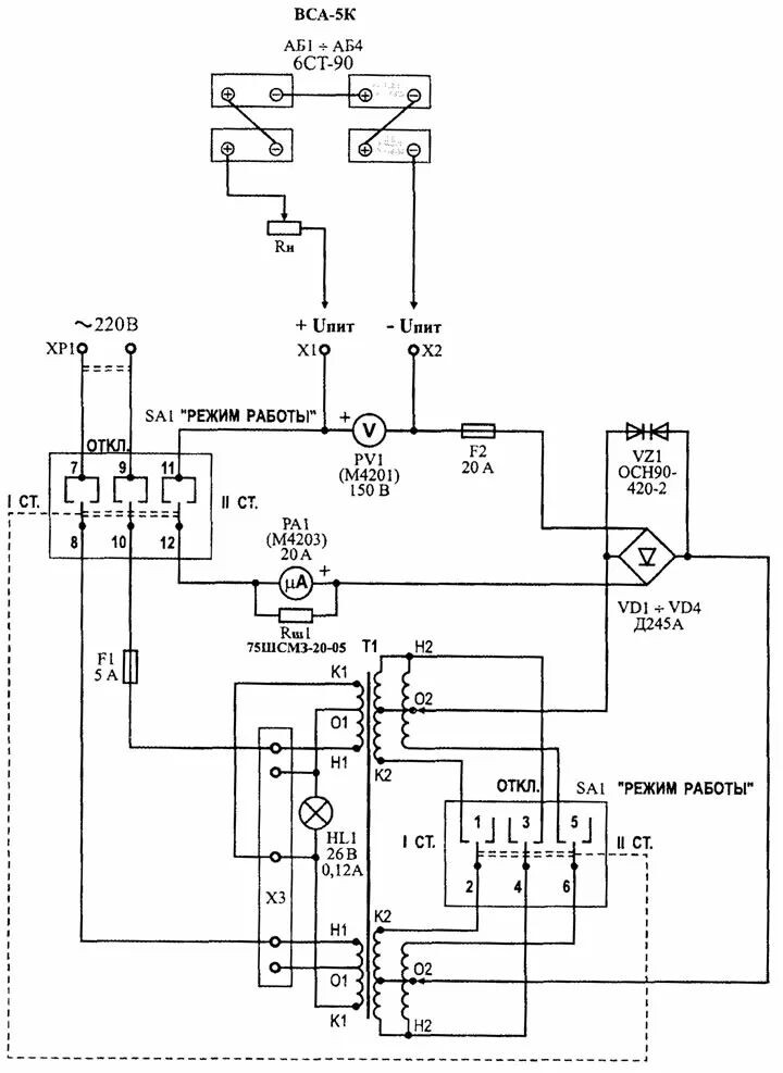
Сначала заводское описание.
(выдернуто из сети, так как у меня не сохранилось) Кстати вес указан не правильно, нет там 24 кг.
Зарядное устройство ВСА-5К весит 17,3 кг, только что взвесил.
А вот и заводская схема (тоже из сети) Фото процесса переделки я не делал, потому как в то время и не думал это публиковать.
Потому показываю фото уже готового варианта, специально вытащил из сарая.
(схема переделки будет в конце статьи) Как видим, получился ЛАТР с плавной регулировкой в пределах выбранного диапазона . Напряжение первых двух диапазонов "0-40" и "40-80" выходят на гнёзда под регулятором.
При чём на одно гнездо идёт переменка, а на второе она же, только выпрямленная диодным мостом (без конденсаторов).
Стрелочные индикаторы тока и напряжен

Как-то давно-давно, понадобился мне ЛАТР.
А в наличии было зарядное ВСА-5К которое по назначению уже не использовалось, так как батареи были сняты с эксплуатации.
Появился спортивный интерес, а получится ли переделать - радиолюбитель я, или кто...?
:-)
Сначала заводское описание.
(выдернуто из сети, так как у меня не сохранилось)

Кстати вес указан не правильно, нет там 24 кг.
Зарядное устройство ВСА-5К весит 17,3 кг, только что взвесил.
А вот и заводская схема (тоже из сети)

-2

Фото процесса переделки я не делал, потому как в то время и не думал это публиковать.
Потому показываю фото уже готового варианта, специально вытащил из сарая.
(схема переделки будет в конце статьи)

-3

Как видим, получился ЛАТР с плавной регулировкой в пределах выбранного диапазона .

-4

Напряжение первых двух диапазонов "0-40" и "40-80" выходят на гнёзда под регулятором.
При чём на одно гнездо идёт переменка, а на второе она же, только выпрямленная диодным мостом (без конденсаторов).
Стрелочные индикаторы тока и напряжения, подключены к гнезду выхода постоянного тока.
То есть возможность заряжать аккумуляторы осталась.
Но с небольшим нюансом - НЕТ ГАЛЬВАНИЧЕСКОЙ РАЗВЯЗКИ от сети.
Ну так получилось...
:-)

-5

На фото выше, опечатка над разъёмом постоянного напряжения.
Реальный максимум не 100, а 80 вольт.
Возможно на тот момент я измерял при превышенном сетевом напряжении.
.
Напряжение остальных диапазонов выходит на третий разъём.
Рядом с которым был установлен выключатель и предохранители.

-6

Внутри особо показывать нечего.
Родные диоды были заменены на мощный диодный мост который был посажен на шасси.
Ну и был установлен мощный галетный переключатель.

-7
-8

Так же, была чахлая попытка погасить гудение путём обливания трансформатора лаком.
Вот вид снизу, видно как блестит.
Особо результата не дало.

-9

Резонировал сам кожух.
Решилось путём подвешивания огромного магнита на заднюю стенку в эмпирически выбранном месте.
:-)

.
Теперь самое интересное.
Схема переделки.
Сейчас смотрю с ужасом на неё, этож надо было так извратится.
Сомневаюсь, что кто-то это будет повторять, но опубликовать надо для порядка.
:-)
Сначала зарисованная мной заводская схема подключения обмоток трансформатора на коммутационную планку.

-10

А вот сама схема переделки.

-11

Как видим, вторичные обмотки стали хитро подключаться к первичной обмотке в разных комбинациях отнимая или прибавляя напряжение на выходе.
Как уже сказал, гальваническая развязка к сожалению потерялась.
.
Ну и для полного счастья, вот зарисовки комбинаций подключения обмоток.

-12

Жуть какая-то!
Сейчас заставь меня такое повторить, не смог бы.
:-)
.
Вобщем свой радиолюбительский интерес я тогда удовлетворил, звание радиолюбителя не было потеряно.
Да и само устройство иногда помогало в работе.
То есть работа была проделана не зря.
___________________________________________________________________
.
P.S.
Извините, комментарии отключаю.
У меня несколько блогов на другие темы и я просто физически не успеваю отбиваться от троллей и очень умных людей которым жмёт череп и они хотят поставить меня на место.
:-)
Нормальные люди, желающие что-то уточнить или посоветовать, всегда пишут лично, а не работают на публику.
Пишите мне на телеграм:
https://t.me/Aleksandr_CK