Найти в Дзене
Старый радио любитель

Конструкции Рэма Самуиловича Гаухмана (UA3CH).

Наводку на эту тему мне дал читатель Сергей Ю., порекомендовавший ознакомиться с статьей Р. С. Гаухмана в журнале Радио №2 за 1965. Посмотрел - заинтересовало, тем более с этой темой сталкивался. Стал копать глубже :)), и, оказалось, эта публикация о применении регенеративных каскадов (умножителей добротности) не первая, были и более ранние. Первая публикация Рэма Самуиловича по этой теме обнаружилась в журнале Радио №4 за 1962 год. Это был обзор зарубежных журналов по этой теме под заголовком "Регенеративные каскады ВЧ и ПЧ" В аннотации к статье автор пишет, что с увеличением количества радиолюбительских станций избирательность простых да и не очень приемников становится недостаточно, особенно в ходе различных соревнований. Одним из выходов может быть использование регенеративных УВЧ и УПЧ, как интегрированных в конструкции, так и в виде приставок. Напомню, что регенеративный каскад является умножителем добротности подключенного к нему колебательного контура. А повышение добротности в

Наводку на эту тему мне дал читатель Сергей Ю., порекомендовавший ознакомиться с статьей Р. С. Гаухмана в журнале Радио №2 за 1965. Посмотрел - заинтересовало, тем более с этой темой сталкивался. Стал копать глубже :)), и, оказалось, эта публикация о применении регенеративных каскадов (умножителей добротности) не первая, были и более ранние.

Первая публикация Рэма Самуиловича по этой теме обнаружилась в журнале Радио №4 за 1962 год. Это был обзор зарубежных журналов по этой теме под заголовком "Регенеративные каскады ВЧ и ПЧ"

В аннотации к статье автор пишет, что с увеличением количества радиолюбительских станций избирательность простых да и не очень приемников становится недостаточно, особенно в ходе различных соревнований. Одним из выходов может быть использование регенеративных УВЧ и УПЧ, как интегрированных в конструкции, так и в виде приставок.

Напомню, что регенеративный каскад является умножителем добротности подключенного к нему колебательного контура. А повышение добротности ведет к сужению полосы пропускания контура и, как следствие, повышение избирательности. И избирательность повышается (в случае ВЧ) не только по соседнему каналу, но и по зеркальному. Это позволяет использовать низкую ПЧ, например, 500 кГц и одно преобразование частоты, имея избирательность по зеркальному каналу, как у приемника с двойным преобразованием частоты.

Используя умножитель добротности, можно увеличить добротность контура до нескольких тысяч. А это позволит получить полосу пропускания на диапазоне 3,5 МГц порядка килогерца (!), на диапазоне 14 МГц - порядка 7 - 8 кГц. С одной стороны это здорово, но с другой - точность настройки повышается и нужно использовать верньер с большим замедлением или к КПЕ добавить еще переменный конденсатор малой емкости для точной настройки.

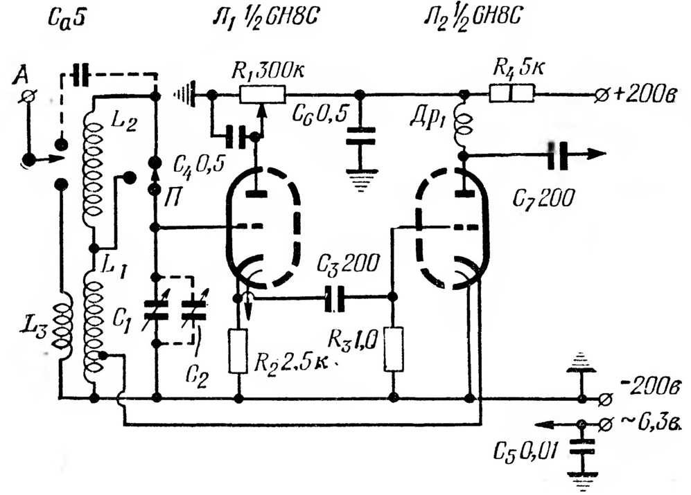
Вот такой УВЧ на двойном триоде.

Рис. 1. Из журнала Радио №4 за 1962 год.
Рис. 1. Из журнала Радио №4 за 1962 год.

Здесь уровень регенерации регулируется путем изменения анодного напряжения первого триода. Так как регулирующий резистор R1 заблокирован по ВЧ двумя конденсаторами, то его спокойно можно выносить на переднюю панель. Кроме того, первый триод включен по схеме катодного повторителя, имеющего очень большое входное сопротивление, что позволяет подключить сетку непосредственно к контуру, не снижая его добротности.

Гораздо проще сделать умножитель добротности в тракте ПЧ, так как тут не нужен широкий диапазон диапазон перестройки и можно легко оптимизировать параметры каскада. Этому варианту была посвящена другая статья в журнале Радио №9 за 1963 год "Улучшение избирательности КВ приемников".

В статье описывается конструкция режекторного фильтра с умножителем добротности, позволяющего вырезать мешающую помеху.

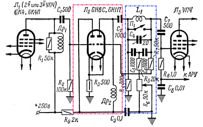
Рис. 2. Из журнала Радио №9 за 1963 год
Рис. 2. Из журнала Радио №9 за 1963 год

Схема Q- умножителя выделена красной рамкой, сам режекторный контур - синей. Степень подавления регулируется резистором R5.

Следующей была публикация "Регенеративный преселектор-преобразователь", которую Рэм Самуилович написал совместно с И. Танакиным (UA3IM).

Рис. 3. Из журнала Радио №9 за 1963 год
Рис. 3. Из журнала Радио №9 за 1963 год

Схема практически повторяет схему на рис. 1. Вместо первой половины триода (рис. 1) используются два параллельно включенных триода лампы Л1, которые включены как катодный повторитель. А вот вместо второго триода (рис.1) в данной схеме используется пентод, катодная цепь которого с катушками связи и обеспечивает положительную обратную связь. Выходной сигнал снимается с анода пентода. Использование пентода позволяет разделить регулировку глубины регенерации (R1) и порога возникновения генерации (R5).

Данную приставку можно использовать и как конвертер, включив гетеродин на гептоде Л3. Его сигнал подается через конденсатор С8 в цепь первой сетки Л2.

Думаю, что идея использования Q-умножителя в простых приемниках не умерла и сейчас, только, конечно, на современной элементной базе. Вопрос очень интересный :)).

Большое спасибо Сергею Ю.

Всем здоровья и успехов!