Добавить в корзинуПозвонить
Найти в Дзене
Х-СХЕМА

Очень простой и громкий приемник на транзисторах который работает от севшей батарейки и его может сделать каждый своими руками!Схема радиопр

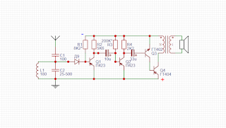
Очень простой и громкий приемник на транзисторах который работает от севшей батарейки и его может сделать каждый своими руками! Схема радиоприемника построенная на германиевых транзисторах и поэтому отлично работает при низком питании в 0.6-0.8 вольт. Этот радиоприемник может работать как в СВ так и в ДВ диапазоне В схеме использование германиевые транзисторы что позволяет запускать данный приемник от севшей батарейки (от 0.3 вольт). L1 и C2 образуют колебательный контур и через детектор на диоде Д9 сигнал поступает на базу транзистора первого каскада УНЧ после чего усиленный сигнал поступает на базу второго транзистора УНЧ который нагружен на резистор R4 с какого и снимается сигнал на тритий каскад усиления построенный на двух транзисторах соединенных по схеме Дарлингтона. Резисторы сдвига R1 и R3 подбираются индивидуально в зависимости от коэффициента усиления транзисторов Транзисторы надо подбирать с максимальным коэффициентом по усилению тока

Очень простой и громкий приемник на транзисторах который работает от севшей батарейки и его может сделать каждый своими руками!

Схема радиоприемника построенная на германиевых транзисторах и поэтому отлично работает при низком питании в 0.6-0.8 вольт.

Этот радиоприемник может работать как в СВ так и в ДВ диапазоне

В схеме использование германиевые транзисторы что позволяет запускать данный приемник от севшей батарейки (от 0.3 вольт).

L1 и C2 образуют колебательный контур и через детектор на диоде Д9 сигнал поступает на базу транзистора первого каскада УНЧ после чего усиленный сигнал поступает на базу второго транзистора УНЧ который нагружен на резистор R4 с какого и снимается сигнал на тритий каскад усиления построенный на двух транзисторах соединенных по схеме Дарлингтона.

-2

Резисторы сдвига R1 и R3 подбираются индивидуально в зависимости от коэффициента усиления транзисторов

Транзисторы надо подбирать с максимальным коэффициентом по усилению тока