Найти в Дзене
Изучаю с НОЛЯ.

Схема электронного трансформатора

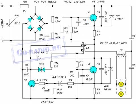
Обычные трансформаторы на 220 вольт, в силу своих больших размеров, веса и дороговизны производства, постепенно вытесняются лёгкими и надёжными электронными трансформаторами, обеспечивающими значительный ток при размерах меньше пачки сигарет. Как правило все они китайского производства, пусть даже на коробке и написано "Сделано в Германии". Принципиальная схема представляет из себя автогенератор, запускающийся только при подключении нагрузки (лампы). К достоинствам этих трансформаторов, прежде всего, следует отнести их малые габариты и вес, что позволяет устанавливать их практически где угодно. Некоторые модели современных осветительных приборов, рассчитанные на работу с галогенными лампами, содержат встроенные электронные трансформаторы, иногда даже по несколько штук. Такая схема применяется, например, в люстрах. Известны варианты, когда электронные трансформаторы устанавливаются в мебели для устройства внутренней подсветки полок и вешалок. Для устройства освещения помещ
Оглавление

Обычные трансформаторы на 220 вольт, в силу своих больших размеров, веса и дороговизны производства, постепенно вытесняются лёгкими и надёжными электронными трансформаторами, обеспечивающими значительный ток при размерах меньше пачки сигарет. Как правило все они китайского производства, пусть даже на коробке и написано "Сделано в Германии". Принципиальная схема представляет из себя автогенератор, запускающийся только при подключении нагрузки (лампы).

Схема электронного трансформатора

-2
-3

К достоинствам этих трансформаторов, прежде всего, следует отнести их малые габариты и вес, что позволяет устанавливать их практически где угодно. Некоторые модели современных осветительных приборов, рассчитанные на работу с галогенными лампами, содержат встроенные электронные трансформаторы, иногда даже по несколько штук. Такая схема применяется, например, в люстрах. Известны варианты, когда электронные трансформаторы устанавливаются в мебели для устройства внутренней подсветки полок и вешалок.

Схема подключения в сеть

-4
-5

Для устройства освещения помещений трансформаторы могут устанавливаться за подвесным потолком или за гипсокартонными плитами стенных покрытий в непосредственной близости от галогенных ламп. При этом длина соединительных проводов между трансформатором и лампой должна быть не более метра, что обусловлено большими токами, а также высокочастотной составляющей выходного напряжения такого трансформатора. Индуктивное сопротивление провода увеличивается с увеличением частоты, а также его длины. В основном длина и определяет индуктивность провода. При этом общая мощность подключенных ламп, не должна превышать указанную на этикетке электронного трансформатора. Для повышения надежности всей системы в целом лучше, если мощность ламп будет, ниже на 20% мощности трансформатора.

-6

Схема преобразователя в том виде, как она есть, достаточно проста и не содержит никаких «излишеств». После выпрямительного моста не предусмотрено даже просто конденсатора для сглаживания пульсаций выпрямленного сетевого напряжения. Выходное напряжение прямо с выходной обмотки трансформатора также безо всяких фильтров подается прямо на нагрузку. Отсутствуют цепи стабилизации выходного напряжения и защиты, поэтому при коротком замыкании в цепи нагрузки сгорают сразу несколько элементов. И несмотря на такое несовершенство, схема ЭТ себя вполне оправдывает при использовании его в штатном режиме - для питания постоянной нагрузки, например галогенных ламп. Простота схемы обуславливает ее дешевизну и широкую распространенность.

Обязательно поделись мнением после просмотра видео! :) Поддержите ролик лайком и репостом за старания. Вам несложно, а мне приятно!!!

*По вопросам сотрудничества и рекламы: Fetch74@mail.ru:

*Спасибо что смотрите! Не забываем подписаться на канал.