Найти в Дзене
Паяльник

Контроллер двигателя 12В

Управление краном, лебедкой, стрелой или другой машиной такого типа требует от оператора точного управления приводным элементом в обоих направлениях. Он должен иметь возможность ускорять, замедлять и плавно менять направление вращения двигателя, являющегося исполнительным элементом. Поэтому ШИМ-контроллер для двигателей постоянного тока кажется идеальным. Но управлять машиной, у которой одна ручка служит регулятором скорости, а другой узел (например, переключатель) отвечает за изменение направления вращения, неудобно и не интуитивно. Лучше было бы иметь только одну ручку, которую мы поворачиваем влево или вправо – чем больше угол поворота, тем быстрее движется наш механизм. Возврат ручки в нейтральное положение останавливает двигатель. Описываемая схема используется для реализации данного вида управления. Оператор держит в руке только один элемент — ручку потенциометра, а за изменение направления вращения двигателя, его ускорение и замедление отвечает электроника. Принцип работы этой с

Управление краном, лебедкой, стрелой или другой машиной такого типа требует от оператора точного управления приводным элементом в обоих направлениях. Он должен иметь возможность ускорять, замедлять и плавно менять направление вращения двигателя, являющегося исполнительным элементом. Поэтому ШИМ-контроллер для двигателей постоянного тока кажется идеальным.

Но управлять машиной, у которой одна ручка служит регулятором скорости, а другой узел (например, переключатель) отвечает за изменение направления вращения, неудобно и не интуитивно. Лучше было бы иметь только одну ручку, которую мы поворачиваем влево или вправо – чем больше угол поворота, тем быстрее движется наш механизм. Возврат ручки в нейтральное положение останавливает двигатель.

Описываемая схема используется для реализации данного вида управления. Оператор держит в руке только один элемент — ручку потенциометра, а за изменение направления вращения двигателя, его ускорение и замедление отвечает электроника. Принцип работы этой схемы, а точнее способ реагирования на угол поворота оси потенциометра, показан на рис. 1.


Рис.1 Реакция схемы на угол поворота оси потенциометра
Рис.1 Реакция схемы на угол поворота оси потенциометра

Описание схемы

— регулирование посредством ШИМ-модуляции в диапазоне от 0 до 100%
— автоматическое изменение полярности выходного напряжения
— управление одной ручкой: среднее положение выключает двигатель, поворот в сторону вызывает движение в заданном направлении
— частота сигнала ШИМ: около 600 Гц
— максимальный выходной ток: 4 А
— источник питания постоянного напряжения в диапазоне 9…18 В, обычно 12 В

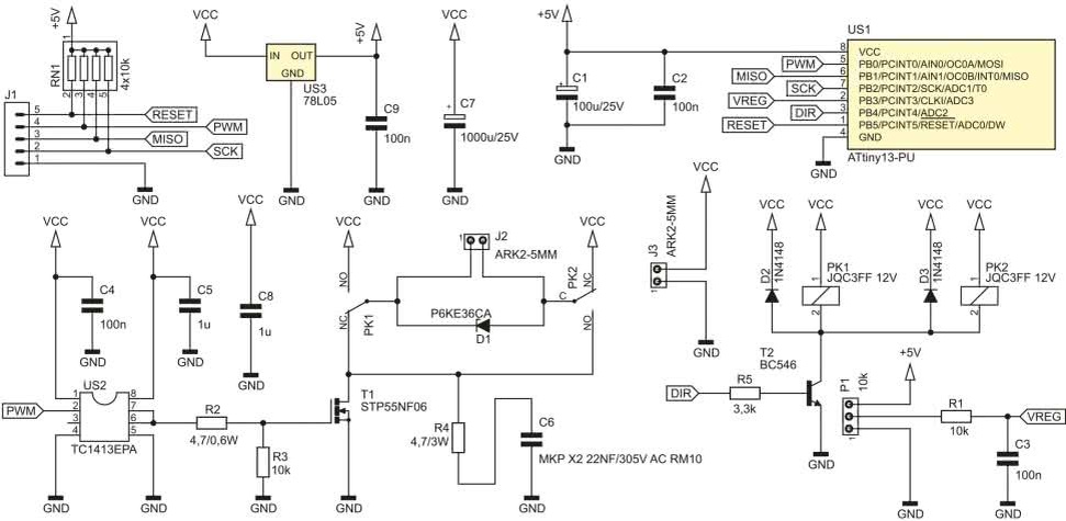
Принципиальная схема контроллера представлена на рис. 2.

-2

Основную роль играет микроконтроллер (МК) ATtiny13. Для программирования памяти программ можно использовать разъем J1, на котором имеются все сигналы, необходимые для программирования ISP (In-System Programming). Резисторная матрица RN1 удерживают потенциал сигналов, когда они не используются.

Аналого-цифровой преобразователь МК служит для считывания угла поворота потенциометра, измеряющего напряжение, появляющееся на ползунке. Сам потенциометр был включен в схему в качестве делителя напряжения, питающего МК, которое составляет примерно 5 В.

Однако потенциал ползунка может подвергаться некоторым колебаниям по отношению к массе схемы, что может быть вызвано как электромагнитными помехами, так и несовершенством самого механического элемента. По этой причине между потенциометром и входом преобразователя был подключен очень простой RC-фильтр, состоящий из резистора R1 и конденсатора С3, который подавляет эту нежелательную составляющую.

ШИМ-регулирование с помощью сигнала, формируемого МК, осуществляется путем включения МОП-транзистора с каналом N-типа. Для управления его затвором используется специализированный драйвер US2 (TC1413EPA). Резистор R2 ограничивает ток затвора в момент перезарядки и несколько удлиняет этот процесс, чтобы ограничить интенсивность электромагнитных помех, вызванных коммутируемой индуктивностью обмотки двигателя. Той же цели служит цепочка R4 и С6.

Направление вращения двигателя изменяется переключением контактов реле РК1 и РК2. В исходном положении правая клемма J2 имеет положительный потенциал, а левая клемма — нулевой потенциал. Одновременное изменение обоих контактов меняет полярность. Это очень простое решение исключает необходимость использования в схеме H-моста, который внес бы больше потерь и создал бы проблемы с управлением всеми четырьмя включенными в него транзисторами. Здесь один транзистор управляет мощностью двигателя (от 0 до 100%), а направление вращения вала меняют реле. Диод D1 ограничивает амплитуду возникающих перенапряжений, чтобы транзистор Т1 не был поврежден.

Катушки реле РК1 и РК2 не требуют специального управления. Простого ключа достаточно практически на любом биполярном транзисторе, например BC546, чтобы МК включил их. Защитные диоды D2 и D3 размещены на каждой катушке реле, чтобы исключить ток, возникающий в результате самоиндукции. Двигатель, драйвер MOSFET и катушки реле питаются напрямую от напряжения, питающего всю схему. В свою очередь на МК поступает напряжение, стабилизированное US3. Мощность потерь настолько мала, что использовать в этой роли импульсный преобразователь было бы бессмысленно.

Монтаж и наладка

Схема собрана на односторонней печатной плате размерами 80х50 мм, представленной на рис. 3.


Рис. 3 Печатная плата контроллера
Рис. 3 Печатная плата контроллера

Максимальный ток, потребляемый двигателем, может составлять примерно 4 А, и это ограничение обусловлено шириной дорожек печатной платы. Транзистор Т1 имеет сравнительно низкое сопротивление открытого канала (около 15 мОм) и большая часть его потерь обусловлена ненулевым временем переключения. При токе примерно до 2 А дополнительное охлаждение не требуется, а для более большего тока рекомендуется прикрутить его к небольшому радиатору. Можно также использовать транзистор IRF530.

При прошивке МК используются следующие FUSE BIT

Low Fuse = 0x7A
High Fuse = 0xF9.

Они отключат встроенный делитель частоты тактового сигнала на 8 и активируют схему Brown-Out Detector, которая будет контролировать напряжение питания микроконтроллера и отключать его, если напряжение питания упадет ниже 4,3 В. Подробности можно узнать на рис. 4. Вам также необходимо запрограммировать входные данные флэш-памяти в виде шестнадцатеричного файла.


Рис. 4 FUSE-биты микроконтроллера
Рис. 4 FUSE-биты микроконтроллера

Для питания схемы требуется напряжение постоянного тока примерно 12 В (или в диапазоне 9…18 В). Ток потребления схемы не превышает 60 мА при питании от 12 В.

Потенциометр P1 не обязательно должен быть поворотным, можно использовать и ползунковый.

Частота сигнала ШИМ, управляющего подаваемой на двигатель мощностью, составляет примерно 600 Гц. По этой причине во время работы может быть слышен писк, особенно при малом заполнении (на малой мощности).

Внешний вид контроллера:

-5

Статья из журнала ELEKTRONIKA PRAKTYCZNA 03.2022

Перевод: alik19

Скачать список элементов (PDF)

Прикрепленные файлы: