Найти в Дзене
Паяльник

Светодиодное сердечко

Светодиоды расположены в форме двух сердец. Управляя моментами переключения, яркостью и временем зажигания, генерируются различные световые эффекты, имитирующие сердцебиение.
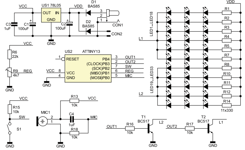
Кнопка используется для предварительного просмотра или изменения эффекта. После ее нажатия генерируется текущий выбранный эффект. Если в течение этого времени еще раз нажать кнопку, эффект изменится. Сердце срабатывает от внешнего звукового сигнала, порог выставляется миниатюрным потенциометром. После срабатывания генерируется случайное количество циклов заданного эффекта, после чего схема переходит в спящий режим. В этом состоянии она потребляет ток примерно 1,5 мА. Принципиальная схема сердечка представлена на рис. 1. Схема может питаться от источника постоянного тока 8...13 В, подключенного к разъему CON1, или от аккумулятора, подключенного к разъему CON2. Напряжение стабилизируется микросхемой US1, подающей 5 В для питания микроконтроллера. Делитель, составленный из резистора R6 и потенциометра R9, формирует о

Светодиоды расположены в форме двух сердец. Управляя моментами переключения, яркостью и временем зажигания, генерируются различные световые эффекты, имитирующие сердцебиение.
Кнопка используется для предварительного просмотра или изменения эффекта. После ее нажатия генерируется текущий выбранный эффект. Если в течение этого времени еще раз нажать кнопку, эффект изменится. Сердце срабатывает от внешнего звукового сигнала, порог выставляется миниатюрным потенциометром. После срабатывания генерируется случайное количество циклов заданного эффекта, после чего схема переходит в спящий режим. В этом состоянии она потребляет ток примерно 1,5 мА.

Принципиальная схема сердечка представлена на рис. 1. Схема может питаться от источника постоянного тока 8...13 В, подключенного к разъему CON1, или от аккумулятора, подключенного к разъему CON2. Напряжение стабилизируется микросхемой US1, подающей 5 В для питания микроконтроллера.

Делитель, составленный из резистора R6 и потенциометра R9, формирует опорное напряжение (0...1,6 В), которое поступает на один из входов встроенного в микроконтроллер компаратора. На второй вход компаратора подается сигнал с микрофона. Если амплитуда сигнала микрофона превысит значение, установленное потенциометром R9, запускается процедура генерации эффекта. Резистор R13 подает питание на микрофон, С4 отделяет постоянную составляющую сигнала.
Линия SW имеет высокий уровень, формируемый резистором R15. Нажатие кнопки S1 меняет уровень на низкий и, как следствие, меняет эффект.

Транзисторы Т1 и Т2 управляют включением тока светодиодов, а резисторы R1...R8, R10...R14 определяют его величину.

Расположение элементов на печатной плате сердца представлена на рис. 2.

-2

Замечание: в Sprint Layout находятся два чертежа - плата сердечка лицевая и обратная сторона:

-3

После монтажа и прошивки МК (FUSE BIT оставляют заводские), подключите блок питания.

Правильно собранная схема работает сразу, требуется лишь настроить чувствительность потенциометром R9.

Схему можно упростить, если отказаться от 5-вольтового стабилизатора данной схемы, используя зарядник на 5 В для телефонов. Желательно подключить к цепям питания стабилитрон на 5,6 В обратной полярностью для защиты от подключения неисправного зарядника.

Внешний вид светодиодного сердечка:

-4

Статья из журнала ELEKTRONIKA PRAKTYCZNA 2.2011

Скачать список элементов (PDF)

Прикрепленные файлы:

Перевел: alik19