Добавить в корзинуПозвонить
Найти в Дзене
Шарапов

Вега 108 стерео - ковыряю винтажную вертушку

Несмотря на наличие Арии-102 и Акордс-001, всё таки взял себе ещё одну вертушку... В целом, Ария-102 мне очень нравится - прямой привод, при этом очень тихий. ничего лишнего. Всякие фонокорректоры и усилители - отдельно. Большое поле для экспериментов. Но к сожалению, мне так и не удалось добавить в Арию скорость 78 оборотов в минуту но это пожалуй единственный недостаток. Ранний Акордс-001 нравится тем, что имеет 3 скорости включая 78, кроме того, у него очень тяжелый диск. Существенный недостаток - повышенный гул от роликового привода. Вега 108, в отличие от Арии, легко переделывается на три скорости, а привод - сильно тише, чем у "аккорда". В конце концов давно хотел сравнить между собой эти три аппарата. Брал изначально необслуженный хлам. Хочется своими руками причесать аппарат и попытаться сделать из него конфетку. Многие, кто берётся ремонтировать советскую технику, первым делом не глядя меняют все электролитические конденсаторы. Есть и те, кто считает что не всегда в этом ес
Оглавление

Несмотря на наличие Арии-102 и Акордс-001, всё таки взял себе ещё одну вертушку...

В целом, Ария-102 мне очень нравится - прямой привод, при этом очень тихий. ничего лишнего. Всякие фонокорректоры и усилители - отдельно. Большое поле для экспериментов. Но к сожалению, мне так и не удалось добавить в Арию скорость 78 оборотов в минуту но это пожалуй единственный недостаток.

Ранний Акордс-001 нравится тем, что имеет 3 скорости включая 78, кроме того, у него очень тяжелый диск. Существенный недостаток - повышенный гул от роликового привода.

Вега 108, в отличие от Арии, легко переделывается на три скорости, а привод - сильно тише, чем у "аккорда".

В конце концов давно хотел сравнить между собой эти три аппарата.

Брал изначально необслуженный хлам. Хочется своими руками причесать аппарат и попытаться сделать из него конфетку.

Электролитические конденсаторы

Многие, кто берётся ремонтировать советскую технику, первым делом не глядя меняют все электролитические конденсаторы.

-2

Есть и те, кто считает что не всегда в этом есть необходимость.

Давайте посмотрим, что из себя представляют старые электролиты. Напомню, что ёмкость это далеко не единственный параметр конденсатора.

ESR - Equivalent series resistance - Эквивалентное последовательное сопротивление. Для конденсаторов оно возникает из-за электрического сопротивления материала обкладок и выводов конденсатора и контактов между его выводами и обкладками, а также учитывает потери в диэлектрике. Vloss - это на сколько падает напряжение на конденсаторе после прекращения заряда, в процентах.

Берём первый попавшийся из блока УНЧ

Тест старого конденсатора
Тест старого конденсатора

Видим, что у него ESR - 4,6 Ом !

Потеря напряжения Vloss составляет 5,3% !

Такому конденсатору в звуковом тракте делать нечего.

Теперь посмотрим показатели нового, пусть даже китайского конденсатора:

-4

ESR - 0,5 Ом, Vloss - 0,8%

Вот это уже другое дело 👍

По результатам замеров старых кондюков выяснилось, что многие уплыли достаточно сильно, а другие в меньшей степени, но тоже подлежат замене. Чтоб потом сюрпризов не было.

Творческий бардак на столе и вокруг...
Творческий бардак на столе и вокруг...

По итогу замеров 60% электролитов всё стало понятно - остальные 40% можно даже не мерить. Все под замену.

Теперь о доработках.

SP (78rpm)

В первую очередь это скорость 78 вместо 45. О такой переделке унитры-602 я уже писал в этой статье (ссылка)

Параллельно R13 припаял ещё один резистор
Параллельно R13 припаял ещё один резистор

Суть переделки в том чтобы точно подобрать резистор R13.

Я сначала поставил переменный резистор. Вращая его я настроил нужную скорость. Затем измерил его сопротивление в данном положении, и заменил на постоянный резистор соответствующего номинала.

Теперь вместо скорости 45 у меня будет 78 оборотов в минуту.

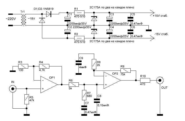
Замена фонокорректора

Многие поливают грязью встроенный корректор. Мне он тоже не нравится. На замену ему собрал фонокорректор вот по такой схеме

Схема MM фонокорректора на м/с OPA2134
Схема MM фонокорректора на м/с OPA2134

Только в питании вместо стабилитронов поставил 7815 + 7915

Фонокорректор. На скорую руку собрал на макетке.
Фонокорректор. На скорую руку собрал на макетке.

Ламповые фонокорректоры мне нравятся больше, но для Веги пока ограничусь этим.

Ещё в Веге-108 мне совершенно ненравится регулятор тембра. Настолько что я решил заменить его новым, на современной элементной базе, и сделать его отключаемым (сделать кнопку "bypass"), но об этой и других доработках уже в следующих публикациях.

Продолжение следует...

(позже здесь будут ссылки на следующие публикации, посвящённые моей многострадальной Веге-108)