Добавить в корзинуПозвонить
Найти в Дзене
Записки инженера DN

Расчет вертикального железобетонного элемента на косое (ex+ey) сжатие или внецентренное сжатие в двух плоскостях

Расчет на косой изгиб (или внецентренное сжатие вертикального элемента в двух плоскостях) в СП 63.13330 предполагает применение нелинейной деформационной модели (НДМ), что несколько увеличивает трудоемкость ручных расчетов, но повышает точность. В гражданском и промышленном строительстве угловые вертикальные элементы испытывают косое косое(в двух плоскостях) внецентренное сжатие. В статье рассмотрен инженерный подход расчета вертикальных железобетонных элементов (с простым геометрическим сечением: квадрат, прямоугольник, круг) на косое внецентренное сжатие или изгиб в двух плоскостях вертикального железобетонного элемента, рекомендованный в качестве предварительного расчета с последующей проверкой в НДМ. Расчет дает достаточно точное решение для элементов армированных в угловых точках и погрешность до 3 % для элементов с равномерным армированием по периметру сечения. Обозначим, что Mx = N∙ex; Mу = N∙eу 1. Метод расчета по предельным усилиям по методическому пособию к СП 63.13330 При
Оглавление

Расчет на косой изгиб (или внецентренное сжатие вертикального элемента в двух плоскостях) в СП 63.13330 предполагает применение нелинейной деформационной модели (НДМ), что несколько увеличивает трудоемкость ручных расчетов, но повышает точность.

В гражданском и промышленном строительстве угловые вертикальные элементы испытывают косое косое(в двух плоскостях) внецентренное сжатие.

В статье рассмотрен инженерный подход расчета вертикальных железобетонных элементов (с простым геометрическим сечением: квадрат, прямоугольник, круг) на косое внецентренное сжатие или изгиб в двух плоскостях вертикального железобетонного элемента, рекомендованный в качестве предварительного расчета с последующей проверкой в НДМ.

Расчет дает достаточно точное решение для элементов армированных в угловых точках и погрешность до 3 % для элементов с равномерным армированием по периметру сечения.

Обозначим, что Mx = Nex; Mу = N

Методы расчета

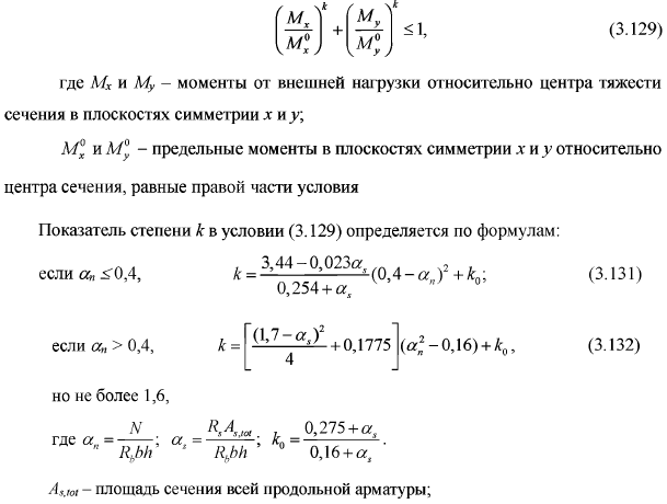
1. Метод расчета по предельным усилиям по методическому пособию к СП 63.13330

Пример расчета см. стр. 138 в п.2 из Списка литературы

2. Метод расчета по предельным усилиям по EN 1992-1-1

Определение эксцентриситетов ex(или ez) и ey
Определение эксцентриситетов ex(или ez) и ey
-3

3. Метод расчета по BS 8110

Проектирование осуществляют по увеличенному одноосному моменту, который учитывает действие изгиба по двум осям.

Расчетный одноосный момент получают при помощи уравнений:

-4
Пояснение расчетной высоты сечения к формуле
Пояснение расчетной высоты сечения к формуле
Сравнение упрощенного и точного метода
Сравнение упрощенного и точного метода

Пример расчета по методу 2 и 3 см. стр. 107 в п.6 из Списка литературы

Cписок использованной литературы:

1. СП 63.13330

Изменение №2 к СП 63.13330.2018 «СНиП 52-01-2003 Бетонные и железобетонные конструкции. Основные положения»

2. Методическое пособие к СП 63.13330 Расчет железобетонных конструкций без предварительного напряжения стр. 118, 138

3. Кодыш Э.Н. Никитин И.К. Трекин Н.Н. "Расчёт железобетонных конструкций из тяжёлого бетона по прочности, трещиностойкости и деформациям" стр.115-120

4. Документы EC: https://www.phd.eng.br/wp-content/uploads/2015/12/en.1992.1.1.2004.pdf стр.73-75

5. Документы респ. Казахстан: СП РК EN 1992-1-1 стр. 67-68 https://dwg.ru/dnl/14952?ysclid=m25991okqw899787300

6. Руководство для проектировщиков к Еврокоду 2: Проектирование железобетонных конструкций. (перевод на рус. язык. Издательство МИСИ-МГСУ)

Полезные ссылки:

1. https://concrete.playcad.pro/ - расчет сечений по НДМ

2. http://www.webcad.pro/rasch.html - online расчеты с отчетом в pdf

3. https://forum.dwg.ru/showthread.php?t=151810&ysclid=m1acxbbw6f750473733 - обсуждение расчета