Добавить в корзинуПозвонить
Найти в Дзене
МотоМир

Инновационная автоматика от KTM позволяет использовать эту чудо-технику

В феврале 2023 года снова произошли важные события: производитель мотоциклов KTM запатентовал новое техническое изобретение, касающееся автоматизированной механической коробки передач. Первые шаги в данном направлении были сделаны именно этой компанией, которая представила концепцию стояночного тормоза и демонстрировала полноценную автоматическую трансмиссию для двигателей V2. Созданная в мае 2024 года, эта трансмиссия прошла этап испытаний на гродео, в ожидании появления в KTM 1390 Super Adventure R, она может стать доступной в серийном производстве в конце 2024 года как опция. Запатентованное решение KTM включает блокировку переключения передач для трансмиссий с так называемым нормально разомкнутым сцеплением, основанным на центробежной муфте. Примером данной технологии является муфта Recluse, используемая MV Agusta в серийных моделях. Для KTM предлагается комплект для модернизации спортивных эндуро и мотокроссовых мотоциклов. При остановке на включенной передаче заднее колесо не бло

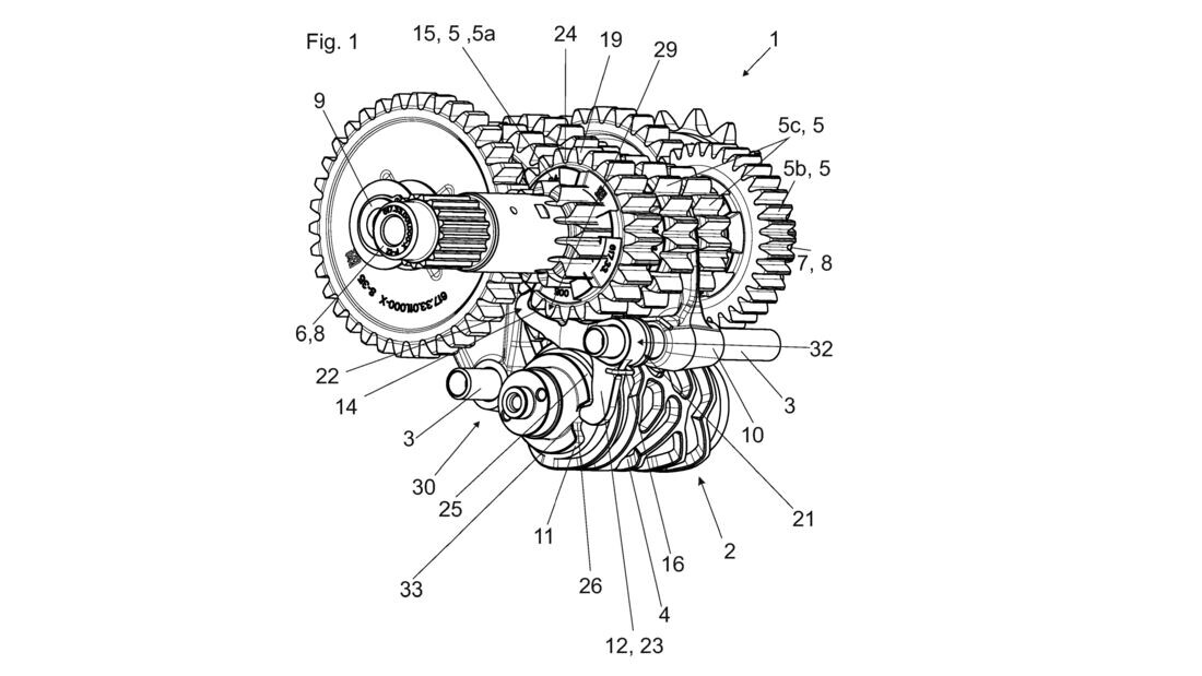
В феврале 2023 года снова произошли важные события: производитель мотоциклов KTM запатентовал новое техническое изобретение, касающееся автоматизированной механической коробки передач. Первые шаги в данном направлении были сделаны именно этой компанией, которая представила концепцию стояночного тормоза и демонстрировала полноценную автоматическую трансмиссию для двигателей V2. Созданная в мае 2024 года, эта трансмиссия прошла этап испытаний на гродео, в ожидании появления в KTM 1390 Super Adventure R, она может стать доступной в серийном производстве в конце 2024 года как опция.

Запатентованное решение KTM включает блокировку переключения передач для трансмиссий с так называемым нормально разомкнутым сцеплением, основанным на центробежной муфте. Примером данной технологии является муфта Recluse, используемая MV Agusta в серийных моделях. Для KTM предлагается комплект для модернизации спортивных эндуро и мотокроссовых мотоциклов. При остановке на включенной передаче заднее колесо не блокируется двигателем, что позволяет избежать нежелательных ситуаций. Таким образом, KTM разработала электронную блокировку трансмиссии, что избавляет от необходимости устанавливать отдельный стояночный тормоз.

Хотя механическое решение уже было известно, именно в комбинации с центробежной муфтой оно получает патентную защиту. Встроенный в трансмиссию механизм переключения теперь может действовать напрямую на переключатель, позволяя водителю переключать передачи с помощью кнопки. С системой Recluse штанга сцепления полностью убирается, но возможность использования ножного переключателя остается для тех, кто хочет получить традиционное ощущение управления. Это может стать очевидной альтернативой новым технологиям BMW или Honda.

В сентябре Bosch анонсировала шесть новых функций для ассистентов вождения, которые будут интегрированы в автоматизацию KTM. В одной из функций радар будет непосредственно взаимодействовать с системами автоматической трансмиссии, предоставляя адаптивный круиз-контроль с функцией Stop-and-Go. Теперь мотоцикл может замедляться до 0 км/ч, тогда как ранее эта функция действовала только до 20 км/ч. Также, используя эту современную радиолокационную систему, автоматическая трансмиссия KTM сможет активироваться в движении при одном нажатии кнопки или коротком изменении газа, что улучшит управление мотоциклом.

Недавно KTM показала трансмиссию, для которой была разработана система. Запчасти для шестерен относятся к двигателю LC8-V2 объёмом 1301 куб. см, известному из моделей семейства KTM 1290. Ожидается, что новая трансмиссия может стать опцией для будущих моделей KTM 1390 Super Duke GT и KTM 1390 Super Adventure.

Автоматизация трансмиссий мотоциклов — это старая задача для производителей: от гидротрансформаторов Moto Guzzi Convert до переносных решений на базе Aprilia NA 850 Mana или системы Yamaha FJR 1300 AS. Однако ни одна из них пока не завоевала популярность, кроме DCT от Honda. Многие производители, включая Suzuki, Honda, Yamaha и CFMoto, стремились создать аналогичные технологии, но все они имели только одно сцепление и добавляли дополнительные компоненты для автоматизации.

На сегодняшний день серийные автоматические трансмиссии имеются только у двух гибридных моделей Kawasaki, в то время как BMW готовит новую автоматическую коробку передач для 2025 модельного года. Honda же продолжает развивать промежуточные решения, такие как автоматическое сцепление E-Clutch.

KTM анонсировала свое изобретение стояночного тормоза для автоматической трансмиссии в конце 2021 года, информация о которой стала известна в начале 2023 года. В мае 2024 года эта трансмиссия успешно участвовала в гонках, что подтверждает её готовность к запуску. Ожидается, что новая автоматическая трансмиссия AMT будет предложена для туристических моделей V2 в 2025 году, но пока неизвестно, станет ли она серийной или будет доступна как опция.