Добавить в корзинуПозвонить
Найти в Дзене
Самоделки от любителя

Как работает стабилизированный регулятор напряжения

Привет всем! В этой статье рассмотрим, как работает стабилизированный регулятор напряжения. Схемы линейных источников питания, предназначенные для обеспечения стабильного постоянного выходного напряжения и тока, в большинстве случаев используют транзисторные и стабилитронные каскады. Это позволяет получать необходимые регулируемые выходные сигналы. Такие конструкции могут обеспечивать как фиксированное, так и регулируемое выходное напряжение. Основное назначение регулятора напряжения постоянного тока заключается в том, чтобы генерировать напряжение и ток, которые остаются постоянными и фиксированными на заранее установленных уровнях. Таким образом, регулятор напряжения применяется в источниках питания для поддержания выходных параметров в определённых пределах. Одним из самых простых типов регуляторов напряжения является стабилизатор на основе стабилитрона. Стабилитроны обладают номинальным напряжением, которое равняется предполагаемому выходному значению, что позволяет точно поддержи
Оглавление

Привет всем! В этой статье рассмотрим, как работает стабилизированный регулятор напряжения. Схемы линейных источников питания, предназначенные для обеспечения стабильного постоянного выходного напряжения и тока, в большинстве случаев используют транзисторные и стабилитронные каскады. Это позволяет получать необходимые регулируемые выходные сигналы. Такие конструкции могут обеспечивать как фиксированное, так и регулируемое выходное напряжение.

Что такое регулятор напряжения?

Основное назначение регулятора напряжения постоянного тока заключается в том, чтобы генерировать напряжение и ток, которые остаются постоянными и фиксированными на заранее установленных уровнях. Таким образом, регулятор напряжения применяется в источниках питания для поддержания выходных параметров в определённых пределах.

Схема
Схема

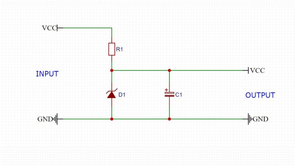
Простейший регулятор напряжения

Одним из самых простых типов регуляторов напряжения является стабилизатор на основе стабилитрона. Стабилитроны обладают номинальным напряжением, которое равняется предполагаемому выходному значению, что позволяет точно поддерживать желаемый уровень выходного напряжения.

Схема
Схема

Когда напряжение питания ниже номинального значения стабилитрона, его сопротивление становится максимальным, достигая многих мегом. Это позволяет питанию проходить без ограничений, сохраняя стабильность на выходе.

Схема
Схема

Когда напряжение питания превышает установленное значение "напряжения стабилитрона", его сопротивление резко снижается. Это приводит к тому, что избыточное напряжение начинает шунтироваться через стабилитрон, уводя лишнее напряжение на землю, пока входное питание не снизится до уровня стабилитрона.

Схема
Схема

В результате этого шунтирования напряжение питания падает до значения стабилитрона, и сопротивление стабилитрона снова увеличивается. Этот процесс происходит очень быстро, что позволяет поддерживать напряжение питания на уровне, соответствующем номинальному значению стабилитрона, не позволяя ему превышать допустимые параметры.

Как обеспечить стабилизацию регулятора напряжения

Для того чтобы обеспечить эту стабилизацию, входное напряжение должно быть чуть выше необходимого выходного стабилизированного значения. Если напряжение переваливает за уровень стабилитрона, активируются внутренние "лавинообразные" свойства стабилитрона, которые мгновенно включают шунтирование и отключают питание, пока оно не упадет до номинального значения стабилитрона.

Эта замкнутая система продолжает работать бесконечно, обеспечивая стабильное выходное напряжение, эквивалентное номинальному значению стабилитрона.
Я рассказал как работает стабилитрон, и о принципе работы простой схемы стабилизации напряжения, основанной на стабилитроне. В следующей статье я продолжу обсуждать эту тему. Подписывайтесь на сайт, чтобы не пропустить новые материалы. До встречи!