Добавить в корзинуПозвонить
Найти в Дзене
Самоделки от любителя

Простой регулятор напряжения, переключаемый

Всем привет. В этой статье рассмотрим простой, трех ступенчатый регулятор напряжения. Эта схема регулируемого напряжения позволяет создать трехступенчатый источник питания, используя три стабилитрона, соединенных последовательно с выключателем и несколькими другими элементами. В качестве источника питания можно использовать стабилизированные 12 или 15 Вольт постоянного тока. Когда переключатель S1 устанавливается на 6 В, это напряжение подается на транзистор VT1, и также поступает на выход. Транзистор VT1 работает как последовательный эмиттер, поэтому с 6 В вычитается 0,6 В, в результате чего на выходе остается 5,4 В. Если в схему добавить 3-вольтовый стабилитрон, выходное напряжение увеличится на 3 В, когда переключатель установлен на 9 В. Второй 3-вольтовый стабилитрон активирует транзистор на уровне 12 В при настройке переключателя на соответствующее положение. Конденсатор C1 выполняет функцию фильтрации выходного напряжения схемы. Таким образом переключая тумблер на три позиции вы


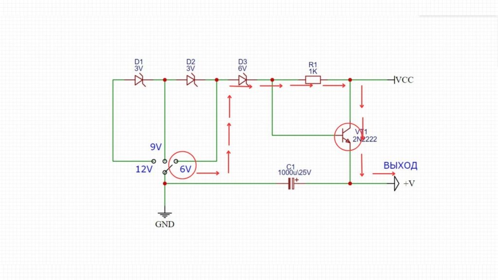
Всем привет. В этой статье рассмотрим простой, трех ступенчатый регулятор напряжения. Эта схема регулируемого напряжения позволяет создать трехступенчатый источник питания, используя три стабилитрона, соединенных последовательно с выключателем и несколькими другими элементами. В качестве источника питания можно использовать стабилизированные 12 или 15 Вольт постоянного тока.

Схема
Схема

Когда переключатель S1 устанавливается на 6 В, это напряжение подается на транзистор VT1, и также поступает на выход. Транзистор VT1 работает как последовательный эмиттер, поэтому с 6 В вычитается 0,6 В, в результате чего на выходе остается 5,4 В.

Схема
Схема

Если в схему добавить 3-вольтовый стабилитрон, выходное напряжение увеличится на 3 В, когда переключатель установлен на 9 В.

Схема
Схема

Второй 3-вольтовый стабилитрон активирует транзистор на уровне 12 В при настройке переключателя на соответствующее положение. Конденсатор C1 выполняет функцию фильтрации выходного напряжения схемы.

Схема
Схема

Таким образом переключая тумблер на три позиции вы легко будете выставлять нужное вам напряжение на 6, 9 или 12 вольт. Схема простая и собрать ее при необходимости сможет каждый желающий.
Спасибо, что прочитали статью. Так же почитайте другие статьи на моем сайте. До новых встреч на страницах сайта.