Найти в Дзене
Самоделки от любителя

Источник питания с регулируемым напряжением

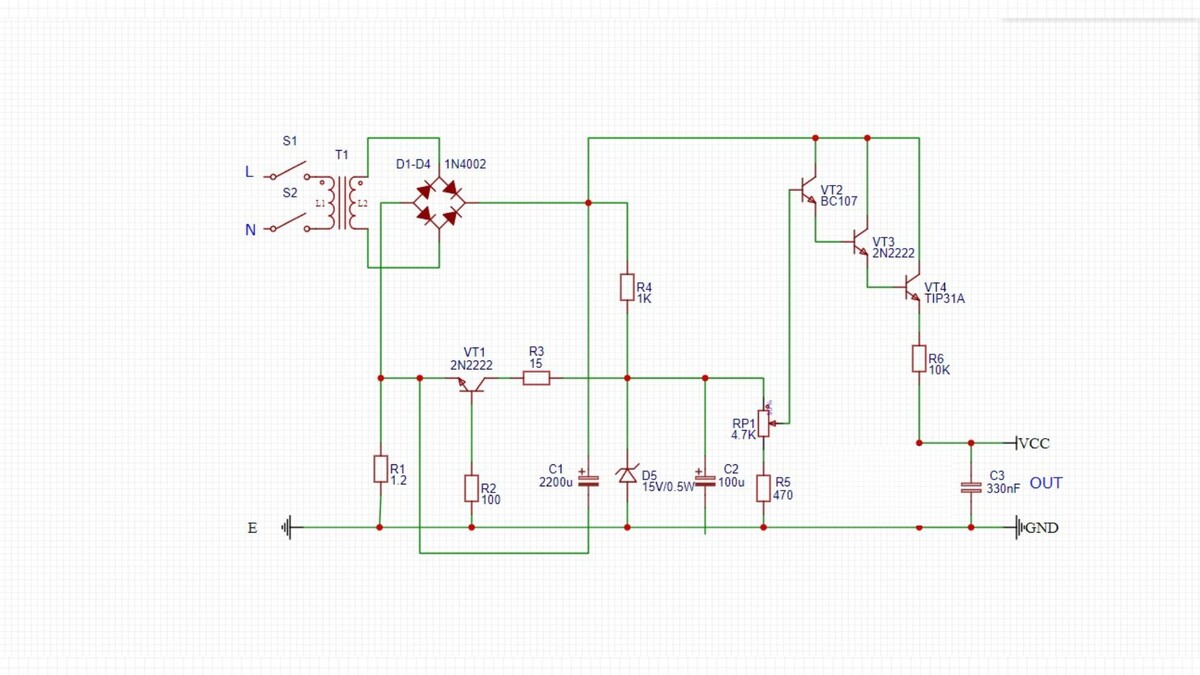
Всем привет. В этой статье рассмотрим настольный источник питания с регулируемым напряжением. Стабилизированные источники питания с изменяемым напряжением работают по аналогичному принципу, как и регуляторы постоянного напряжения, но дополнительно оборудованы потенциометром, что позволяет получать стабилизированный выход с возможностью регулировки в определенном диапазоне напряжений. Эти схемы идеально подходят для настольного и производственного использования, хотя их также можно применять в различных областях, требующих регулируемых входных сигналов для анализов и исследований. В таких случаях потенциометр служит предустановленным регулятором, который позволяет настроить выходное напряжение на нужные уровни. В представленной схеме показан классический пример регулировки переменного напряжения, обеспечивающий плавную настройку стабилизированного выходного сигнала в диапазоне от 0 до 12 В. Ток: Максимально допустимый ток составляет 500 мА, но его можно увеличить, заменив транзисторы и
Оглавление

Всем привет. В этой статье рассмотрим настольный источник питания с регулируемым напряжением. Стабилизированные источники питания с изменяемым напряжением работают по аналогичному принципу, как и регуляторы постоянного напряжения, но дополнительно оборудованы потенциометром, что позволяет получать стабилизированный выход с возможностью регулировки в определенном диапазоне напряжений.

Эти схемы идеально подходят для настольного и производственного использования, хотя их также можно применять в различных областях, требующих регулируемых входных сигналов для анализов и исследований. В таких случаях потенциометр служит предустановленным регулятором, который позволяет настроить выходное напряжение на нужные уровни. В представленной схеме показан классический пример регулировки переменного напряжения, обеспечивающий плавную настройку стабилизированного выходного сигнала в диапазоне от 0 до 12 В.

Основные характеристики регулятора

Ток: Максимально допустимый ток составляет 500 мА, но его можно увеличить, заменив транзисторы и трансформатор на более мощные модели.
Регулирование: Схема обеспечивает отличное подавление шума и пульсаций, которые могут быть менее 1 мВ.
Напряжение: Разница между входным напряжением и регулируемым выходом не превышает 0,3 В, даже при полной нагрузке.

Таким образом, такой источник питания является универсальным решением для разнообразных применений, требующих точного регулирования выходного напряжения.

Схема
Схема

Диапазон выходных токов ограничен максимальным значением 500 мА, однако его можно увеличить до более значительных уровней за счёт модернизации транзисторов и трансформатора. Устройство обеспечивает отличную фильтрацию шума и пульсаций, достигая уровней менее 1 мВ.
Максимальная разница между входным напряжением и регулируемым выходом составляет не более 0,3 В при полной нагрузке, что свидетельствует о высокой стабильности работы источника. Регулируемый источник переменного тока прекрасно подходит для тестирования различных электронных устройств, которые требуют надежных и высококачественных источников питания.

Как работает источник питания

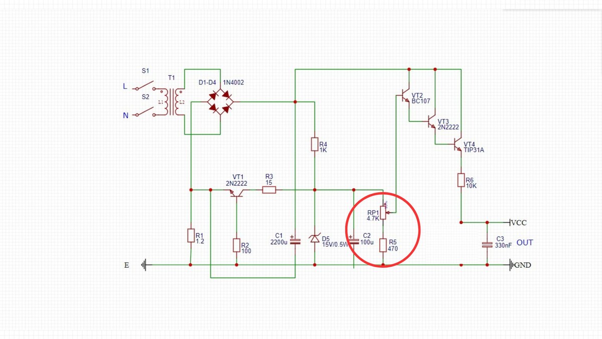
В данной схеме мы видим, что делитель потенциала соединен между выходным каскадом стабилитрона и входным буферным усилителем. Для создания этого делителя используются переменный резистор RР1 и постоянный резистор R5. Это позволяет регулировать ползунок RР1 в диапазоне от минимального напряжения 1,4 Вольта, когда он находится в нижнем положении, до уровня стабилитрона — 15 В, когда он установлен на максимальное значение.

Схема
Схема

На выходном каскаде буфера происходит падение напряжения примерно на 2 В, что позволяет выходному напряжению варьироваться от 0 до приблизительно 13 В. При этом верхняя граница выходного напряжения может немного варьироваться из-за таких допусков, как 5%-ный допуск для напряжения стабилитрона. Таким образом, оптимальное выходное напряжение может немного превышать 12 Вольт.

Очень важно что бы источник питания имеет несколько типов эффективных схем защиты от перегрузки. Это критично, так как выходы могут быть подвержены случайным перегрузкам и коротким замыканиям. В данной конструкции реализовано довольно простое ограничение тока, определяемое транзистором VT1 и его компонентами. Когда устройство работает в нормальном режиме, напряжение на резисторе R1, который подключен последовательно с выходом источника питания, оказывается слишком низким для активации транзистора VT1. В этом случае вся схема функционирует корректно, за исключением незначительного падения напряжения, вызванного резистором R1, что практически не сказывается на эффективности регулирования.

Схема
Схема

Эта ситуация объясняется тем, что резистор R1 находится перед регулятором напряжения. При перегрузке на R1 возникает потенциал примерно 0,65 В, что заставляет транзистор VT1 включаться из-за тока базы, который возникает в результате разности потенциалов на резисторе R2. Это приводит к тому, что резистор R3 и транзистор VT1 начинают потреблять значительное количество тока, что, в свою очередь, вызывает значительное падение напряжения на R4 и снижение выходного напряжения.

Схема
Схема

Такая схема мгновенно ограничивает выходной ток до максимального значения от 550 до 600 мА, даже при наличии короткого замыкания на выходе. Поскольку функция ограничения тока снижает выходное напряжение практически до 0 В, резистор R6 служит в качестве нагрузочного резистора. Его основная задача — предотвратить слишком низкое значение выходного тока, что обеспечивает нормальную работу буферного усилителя. Конденсатор C3 помогает добиться отличных переходных характеристик устройства.

Недостатки источника питания

Как и в большинстве линейных регуляторов, мощность, рассеиваемая в VT4, зависит от выходного напряжения и тока, достигая максимума при низких выходных напряжениях и высоких нагрузках. В сложных условиях транзистор VT4 может подвергаться напряжению до 20 В, при этом через него будет протекать ток около 600 мА. Это приводит к рассеиванию мощности транзистором порядка 12 Вт. Чтобы обеспечить долговременную работу устройства, необходимо установить полноценный радиатор.

Схема
Схема

Схема источника питания не слишком сложная. И кого заинтересует, можете собрать ее для своих нужд.
Спасибо за чтение статьи, так же прочитайте и другие статьи на моем сайте. До новых встреч на страницах моего сайта.

Радиодетали для сборки источника питания

Резисторы: (Все 1/3 Вт 5%).
R1 - 1,2 Ом
R2 - 100 Ом
R3 -15 Ом
R4 - 1k
R5 - 470 Ом
R6 -10k
VR1 - 4.7k линейный углерод
Конденсаторы:
C1 - 2200 мкФ 40 В
C2 - 100 мкФ 25В
C3 -330 нФ
Полупроводники:
VT1 - BC108
VT2 - BC107
VT3 - BFY51
VT4 - TIP33A
DI -D4 -1N4002 (4 выкл.)
D5 - BZY88C15V (15 вольт, стабилитрон 400 МВт)
Трансформатор: Стандартная первичная обмотка T1, вторичная обмотка 17 или 18 вольт, 1 ампер
Переключатель - S1 D.P.S.T. поворотный сетевой или рычажный тип

Корпус, выходные розетки, печатная плата, сетевой провод, проволока, припой и т.д.

Спасибо, что прочитали статью. Так же прочитайте другие статьи на моем сайте.