Добавить в корзинуПозвонить
Найти в Дзене
Добрый Аудиофил

BM2115 - очередной шедеРВ от МастерКит

Один конденсатор через микросхему чего стоит!!! Но плата интересная!!! Знать ее нужно!!! Всем Доброго Аудиофильского! А вот знаете. У нас тут интересный курс наметился. Называется блоки электронных схем. Не микросхемы, или компоненты, а вот именно блоки. И надо сказать, МастерКИТ в этом плане радует техническими Шедеврами. Но давайте обо всем по порядку. фото отсюда https://masterkit.ru/shop/1340600?ysclid=m2kry0uqi887022623 Порядок у нас Большой, а потому будем чуток из-далека. Прям от самой Волги!!! Иду вчера из магазина. А мне на встречу солидно одетый мужчина. Ухоженный на тип лица. Интеллигент. Плотность глубины мышления отражена в чертах лица!!! В общем все хорошо. Ему лет 50. Но у него... Паркинсон. И не тот, что в конечностях тярсет. А тремор головы. Он на меня идет, а с виду так Даб-Степ танцует. При этом он бритый. В глянец!!! Я раньше-то когда видел людей с Паркинсоном в руках, удивлялся как они бреются? Я вот с переутомлением руки на высоте лица удерживать не могу.

Один конденсатор через микросхему чего стоит!!! Но плата интересная!!! Знать ее нужно!!!

Всем Доброго Аудиофильского!

А вот знаете. У нас тут интересный курс наметился. Называется блоки электронных схем. Не микросхемы, или компоненты, а вот именно блоки.

И надо сказать, МастерКИТ в этом плане радует техническими Шедеврами.

Но давайте обо всем по порядку.

фото отсюда https://masterkit.ru/shop/1340600?ysclid=m2kry0uqi887022623

Порядок у нас Большой, а потому будем чуток из-далека.

Прям от самой Волги!!!

Иду вчера из магазина. А мне на встречу солидно одетый мужчина. Ухоженный на тип лица. Интеллигент. Плотность глубины мышления отражена в чертах лица!!!

В общем все хорошо. Ему лет 50. Но у него... Паркинсон.

И не тот, что в конечностях тярсет. А тремор головы. Он на меня идет, а с виду так Даб-Степ танцует.

При этом он бритый. В глянец!!!

Я раньше-то когда видел людей с Паркинсоном в руках, удивлялся как они бреются? Я вот с переутомлением руки на высоте лица удерживать не могу. Щетиной зарос 2х недельной.

А тут вот... Он же вообще голову ровно держать не может. Даже если других кто-то дома бреет. Этот-то как? А стрижется он как?

Но тут еще один момент. Я вам писал, что у меня сейчас гиперчувтвительность к синхронизму Знаков Вселенной.

Так вот буквально за день до этого, я читал учебник по Медицинской Электротехнике.

И там было про Электроды. Для ЭКГ и Энецефаллографии. Ну и прочих считываний электических данных с поверхности кожи человека.

И вот есть электрод. У него собственные шумы уровня 30 мкВ. Сингал полезный на уровне 3 мВ.

Т.е. шум всего в 100 раз ниже.

И вот недавно у нас предварь был от МастреКит. Там уровень шумов был не в Децибеллах, а в Нано-Вольтах.

Т.е. сразу ясен порядок. Что к чему. И где применять.

Но это мы сейчас про электроды для случая когда человек сознательно ровно лежит, и при том не долго. Максимум минут 5.

Далее этим электродам и раствор менять надо. Да и вообще они под кожу своими металлами проникают. И это не очень-то и полезно.

Но что делать, если Абонент на ИВЛ?

Нужны другие электроды. Которые и подвижность грудной клетки держат, и не окисляются так быстро.

И вот там разобрано несколько...

Они делятся на 3 категории: 1. Проводящие. 2. ПлохоПроводящие. 3 НЕ ПРОВОДЯЩИЕ!!!

Вот как хотите с этим теперь, так и живите, те к то в Аудиофильский Кабель поверить не может!!!

Как говорится человек читает 19 книг в год. Из них 10 по своей профессии.

Если вы не смогли заодно так найти время, чтобы прочитать учебник по Медицинской Электротехнике - то я даже не знаю как вас теперь обзывать.

А делать я это теперь буду!!! Жестко буду это делать!

Не читал Медицинсуую Электротехнику - Не ИНЖЕНЕР!!!! Так развлекухи паять через палку от начальника на троечку годен. А на что ВАЖНОЕ И СЕРЬЕЗНОЕ - не. Не Инженер!!!

300 страниц в учебнике по Самой Важной ЭЛЕКТРОНИКЕ не осилить, даже на то, чтобы просто о ней потом поговорить... Не. В моих глазах такой дятел больше НЕ ИНЖЕНЕР!!!

В общем о чем речь?

Для таких задач вам нужны плохопроводящие электроды. У них другой тип крепления к телу. У них другой металл. Другой уровень шума и амплитуды полезного сигнала.

И очевидно, что там все хуже. Шумы выше, сигнал ниже. И нановольты шумов Операционника - они куда как критически более важные.

И важны они для спасения жизни!!!

Это даже не электроды для считывания данных со спортсмена на беговой дорожке. Хотя эти еще более хитрые, и они вот вообще не провдящие.

Ведь спортсмен у нас ко всему прочему еще и... пардон, потеет. А если вам нужен суточный мониторинг пардон, Потеющего Спортсмена?

А если вы пардон Кекс исследуете? Смотрели сериал Мастера Кекса? Там как раз про то, как они электронику к нужным местам подключали.

В общем сегодняшняя наша схема.

Она тоже жутко не обычная.

-2

фото отсюда https://masterkit.ru/shop/1340600?ysclid=m2kry0uqi887022623

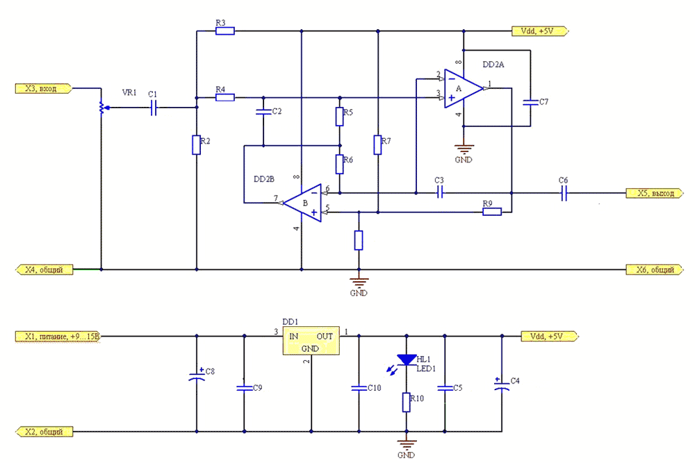
Вот ее схема.

Это кроссовер. Верхнее даже фильтр НЧ.

Для баса. У него моно вход. Моно выход.

2 ОУ на борту.

И... Регурлятор переменный - он вот вообще ни о чем. Он регулятор амплитуды на входе, чтобы у вас ОУ не перегружался.

Причем фильтр этот Первого Порядка. 6 дБ на октаву.

Но он АКТИВНЫЙ!!!

А чего это вообще он такой? Почему просто на выходе предваря нельзя поставить конденсатор с резистором и получить все то же семое? Я ставил. Работает!!! Шикарно все звучит!!! 2 системы собрал. Да и магазинные есть 2.1 где аналогичная схема просматривается через ЛУПУ СМД монтажа.

А тут целых 2 ОУ. Для фильрации тог, с чем кондер и резистор справляются. Зачем???

Вернее микруха одна, но 2х канальная. И оба канала заняты этой фильтрацией?

При том тут нет ни регулятора частоты среза... Ни... Регулятора.... Фазы. Даже переключателя ее на 180 градусов нет. Хотя казалось бы. Подаем в положительный вход ОУ в фазе сигнал. В отрицательный - противофаза.

Так тут и этого нет.

Зато цена 820 рублей.

И на за что цена????

Я не просто так столько точек в моменты упоминания ФАЗЫ нажмакал.

Дело в том, что тут схема... Как бы вам сказать?

Это All Pass Filter.

В переводе ВСЕПРОПУСКАЮЩИЙ фильр.

Это чего еще такое??? ЭТо как???

И ладно в Аналоговом мире. Там эта схема в минимальном исполнении на 2х транзисторах и 10 резисторах на паре кондесаторов делается.

Но вы бы видели формулу этого ВСЕПРОПУСКАЮЩЕГО для Цифровой Обработки Сигналов!!!!!!!!!

Ей нужно в 16 раз больше вычислительной мощности, нежели для НЧ фильтра. Ей нужно в 8 раз больше ОЗУ в процессоре для хранения промежуточных вычислений.

Это что ж на ВСЕПРОПУСКАЙКА ТАКАЯ????

На самом деле это... Фазовращатель.

Причем на данной плате он собран так, что цепь подавления ВЧ сигнала является и цепью задающей смещение фазы.

Т.е. это возврат фазы к нулевому значению.

Данная плата является Фазостабильным Селективным фильтром НЧ с нулевым сдвигом во всей полосе рабочих частот.

Причем цепи сдвига и задержки - это одна деталь. Т.е. максимальная защита от разбаланса от времени, а так же от дрейфа по причине нагрева.

Да и от разбаланса от погрешности на номиналы изделий.

Такая вот хитрая платка.

Для тех кто хочет сделать систему Активного Шумоподавления - но ему нужно басы отрабатывать отдельно - вот вообще находка!!!

И я нутром чую, что в МастерКИТе разработчик этих схем - это Легенда Инженерии!!!

Он снова на дешевом ОУ с никакими параметрами сварил крутую схему.

ОУ этот работает с частотой до 1 МГЦ. Но при этом скорость нарастания амплитуды у него 0.1 В/МКС.

Это вот вообще тормоз какой-то. Нормальное значение этого параметра это 18 Вольт/МКС.

А тут... Может это я чего путаю в цифрах??? В комментах подскажут. Если конечно там будут адекваты в теме.

Но факт есть факт. Схема есть. И назначение схемы очень важное и крутое!!!

А что конденсатор через микросхему сверху кинули... Ну эт. Красиво же!!!

Хотя может тоже чего важное с точки зрения монтажа?

Инженер-то крутой на разработке в МастерКите!!! Может чего тоже важное учел?

Фильтр этот на 100 Гц настроен. И даже подъем на 6 дБ имеет. Запас вам на резисторы ВЧ полосы, если вы ее пассивной поставите, не поняв, что за платка перед вами.

В общем как-то так!!!

Чую надо пособирать мне на МастреКИТе системки. Посмотреть, что и как у них на самом деле? А то самодельщики не разобравшись пишут всякого. Мол хуже, чем Маранц на звук. А что на счет Студийной ДОСТОВЕРНОСТИ?!!!

А на счет пригодности к противофазным Активным Шумоподавителям?

Воот!!! Надо поизучать!!! В живую их потыкать.

Кстати тут объявлен сбор финанансов на это дело.

Их можно закинуть сюда https://pay.cloudtips.ru/p/134e887b

Так же в силе наша игра. Вы мне туда же по ссылке ваш Аудиофильский Вопрос. А я вам в ответ статью с ответом на него.

А это куэр-кодэ с той же самой ссылкой. Чтобы со смартфона наводиться удобнее.

-3

Спасибо, что дочитали!!!