Добавить в корзинуПозвонить
Найти в Дзене
Елена Шаврак

ЕГЭ - 2025 - разбор первого пробника от 11 сентября (часть 2)

Здравствуйте, уважаемые читатели! В сегодняшней статье я рассмотрю тестовую часть второго варианта пробника от 11 сентября 2024 г. Итак: Примечания к заданиям 1-3: хорошие задания с нестандартными (на данный момент) формулировками. Во втором задании нелишним был бы отсыл к кислотности водных растворов летучих гидридов. Примечания к заданиям 4,5- типовые задания. Примечание к заданию 6: хорошее задание на совместный гидролиз и комплексные соединения. Примечание к заданию 7: типовое задание, но, на мой взгляд, необходимо дополнение к реагентам п.1, что берется водный раствор СО2. В противном случае карбонату не с чем реагировать в этом перечне. Примечание к заданию 8: типовое задание по химии хрома, но имеется серьезное замечание по поводу реакции Б. Оксиды хрома (3) и железа (3) (в отличие от оксидов алюминия и цинка) не растворяются в щелочных растворах при обычных условиях. При желании можно вспомнить случай, когда за то, что дети написали реакцию оксида железа (3) с водным раство

Здравствуйте, уважаемые читатели!

В сегодняшней статье я рассмотрю тестовую часть второго варианта пробника от 11 сентября 2024 г.

Итак:

-2

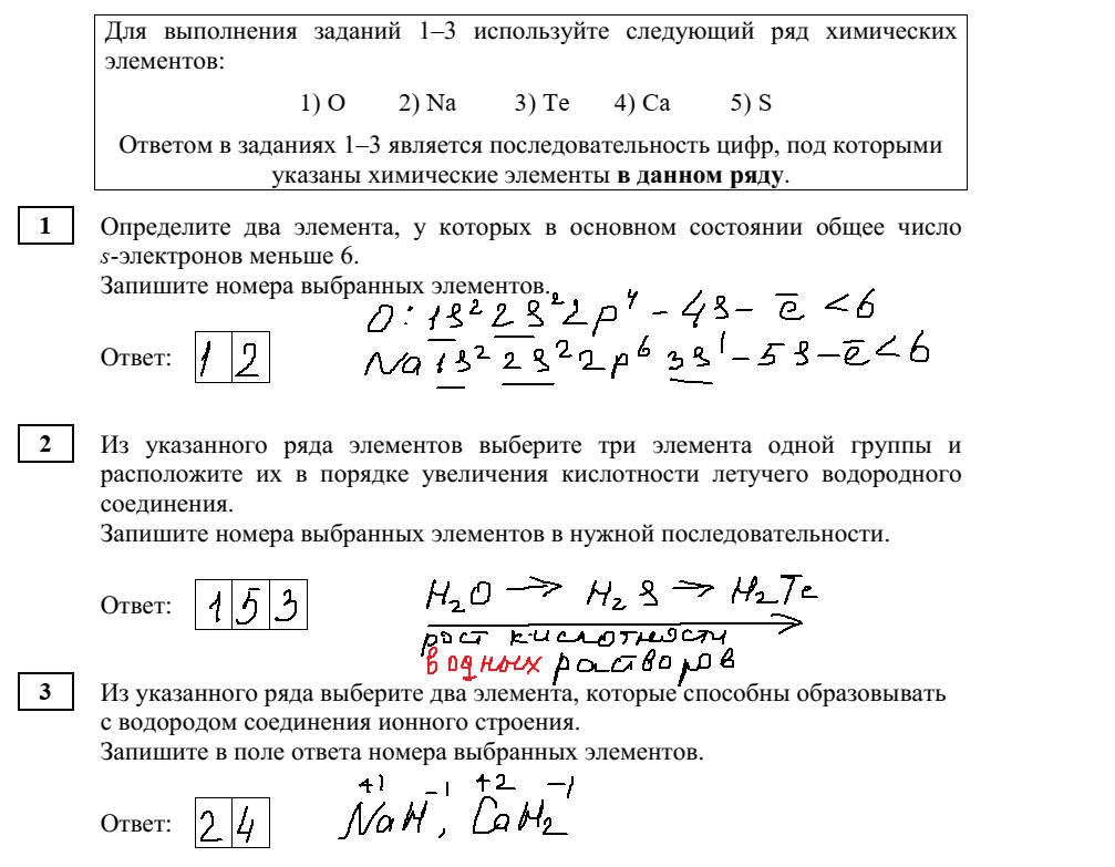
Примечания к заданиям 1-3: хорошие задания с нестандартными (на данный момент) формулировками. Во втором задании нелишним был бы отсыл к кислотности водных растворов летучих гидридов.

-3

Примечания к заданиям 4,5- типовые задания.

-4

Примечание к заданию 6: хорошее задание на совместный гидролиз и комплексные соединения.

-5

Примечание к заданию 7: типовое задание, но, на мой взгляд, необходимо дополнение к реагентам п.1, что берется водный раствор СО2. В противном случае карбонату не с чем реагировать в этом перечне.

-6

Примечание к заданию 8: типовое задание по химии хрома, но имеется серьезное замечание по поводу реакции Б. Оксиды хрома (3) и железа (3) (в отличие от оксидов алюминия и цинка) не растворяются в щелочных растворах при обычных условиях. При желании можно вспомнить случай, когда за то, что дети написали реакцию оксида железа (3) с водным раствором щелочи при о.у., был снижен общий балл за выполнение 31 задания.

-7

Примечание к заданию 9: на вебинарах ФИПИ неоднократно отмечалось, что фосфористая и фосфорноватистая кислоты могут упоминаться только в заданиях на определение классов веществ.

-8

Примечание к заданиям 10,11- типовые задания.

-9

Примечание к заданию 12- типовое задание.

-10

Примечание к заданию 13- перечень аминокислот, формулы и названия которых необходимо знать, неуклонно расширяется.

-11

Примечание к заданию 14: типовое задание хорошего уровня сложности

-12

Примечание к заданию 15: задание хорошего уровня сложности с редко упоминаемыми в формате ЕГЭ реакциями восстановления сложных эфиров до смеси спиртов (А), образования ацеталя (Б) и 1,4 -диоксана (В) .

-13

Примечание к заданию 16: типовое задание хорошего уровня сложности. Использование в качестве галогенирующего агента хлорида фосфора (5) давно не встречалось в формате ЕГЭ. В кодификаторе тоже не нашла упоминания на этот метод галогенирования кислородсодержащих ОВ.

-14

Примечание к заданию 17:

а)возник вопрос по поводу реакции А- реакция окисления оксида азота (2) кислородом - реакция соединения, гомогенная, обратимая, окислительно-восстановительная. Т.е. для нее подходят два ответа - 1)(соединение, гомогенная) и 3) (ОВР, обратимая).

б)относительно реакции Б- хотелось бы, чтобы составители пробников согласовали свою точку зрения с составителями демоверсии относительно вопроса: тип реакции этерификации - замещение (что отвечает современным научным представлениям) или обмен (что соответствует формальному взгляду на составы реагентов и продуктов и заявлено в демоверсии).

Хотелось бы видеть новый формат 17 задания более выверенным.

-15

Примечание к заданию 18: задача на ЗДМ. В кодификаторе не заявлен такой тип задач.

-16

Примечание к заданиям 19-22 : типовые задания

-17

Примечание к заданию 23 : задача модифицирована по сравнению с базовой задачей ФИПИ. Модификации касаются: а) замены понятия "концентрация" понятием " количество моль", б) нахождения количества одного из исходных веществ через мольное соотношение, в) нахождение суммарного кол-ва всех веществ в равновесной смеси.

-18

Примечание к заданиям 24,25 : типовые задания хорошего уровня сложности.

-19

Примечание к задаче 26 : новшества задачи - кристаллогидрат в качестве растворяемого вещества и молярная концентрация. Подобные особенности уже встречались в 34 задаче. Но, конечно, типовой задачу назвать нельзя.

-20

Примечание к задаче 27 : задача интересна с точки зрения рассматриваемых материальных потоков. Уменьшение массы произошло за счет "улетевшего" кислорода.

-21

Примечание к задаче 28: в ходе решения необходимо разобраться с двумя усложнениями : избыток/недостаток ( в данном случае реагенты даны в стехиометрическом соотношении) и выход реакции. В целом задачу можно отнести к типовым.

Итак, рассмотрена тестовая часть первого пробника 2024-2025 уч.гг от 11 .09.24.

Можно разделить все задания на типовые среднего уровня сложности, типовые хорошего уровня сложности, оригинальные и "невычитанные". К последним отношу задания 8 и 17, к содержанию которых есть вопросы.

Заранее благодарна за конструктивные замечания и дополнения, тем более, что критериев к пробнику у меня нет.

Р.S. 22 сентября, в 18 час состоится 3 вебинар по 34 задаче. На первом вебинаре (8.09) были рассмотрены основные расчетно-логические алгоритмы ее решения, на втором вебинаре - задачи на олеум. Третий вебинар будет посвящен особенностям решения задач на " колбы, трубки, стаканы..". В презентацию к этому вебу занесла 22 задачи, собранные из 8 источников. Заключительная часть вебинара № 3 будет посвящена рассмотрению С- части пробника, тестовую часть которого разбирала в этой статье. Вебинар проходит в Zoom. Для всех участников вебинара будет доступна видеозапись.

Зарегистрироваться для участия в вебинаре № 3 по 34 задаче можно по ссылке:

Регистрация на вебинар "Задачи на колбы, трубки, стаканы..."

Всего доброго!