Добавить в корзинуПозвонить
Найти в Дзене
Михаил Бутюгов

Как проектной или строительной компании привлекать 200+ лидов в месяц?

Эта статья - реальный кейс о том, как с нуля построить отдел маркетинга для проектной компании, и привлекать более 200 лидов в месяц на услуги проектирования зданий. Методика, которую мы рассмотрим, работает для любой компании, которая занимается проектированием, строительством или производством. Поэтому, если перед вами так же стоит задача построить системную лидген у себя в компании, дочитайте до конца, вас ждёт супер-бонус :) В наше агентство обратилась проектная компания, с задачей построить системный отдел маркетинга, и увеличить количество лидов.
Компания занимается проектированием всех видов промышленных и гражданских зданий и сооружений. Запрос от заказчика звучал так:
«Нам нужен системный маркетинг. Мы готовы тестировать все каналы, и оставлять те, которые будут приносить нам квал. лиды по адекватной стоимости». В нашем случае, квал. лид – это лид, у которого:
— есть чёткий запрос на услугу проектирования;
— сумма сделки превышает 500 000 рублей; Давайте посмотрим ниже, как
Оглавление

Эта статья - реальный кейс о том, как с нуля построить отдел маркетинга для проектной компании, и привлекать более 200 лидов в месяц на услуги проектирования зданий.

Методика, которую мы рассмотрим, работает для любой компании, которая занимается проектированием, строительством или производством.

Поэтому, если перед вами так же стоит задача построить системную лидген у себя в компании, дочитайте до конца, вас ждёт супер-бонус :)

С чего всё начиналось.

В наше агентство обратилась проектная компания, с задачей построить системный отдел маркетинга, и увеличить количество лидов.
Компания занимается проектированием всех видов промышленных и гражданских зданий и сооружений.

Запрос от заказчика звучал так:
«Нам нужен системный маркетинг. Мы готовы тестировать все каналы, и оставлять те, которые будут приносить нам квал. лиды по адекватной стоимости».

В нашем случае, квал. лид – это лид, у которого:
— есть чёткий запрос на услугу проектирования;
— сумма сделки превышает 500 000 рублей;

Давайте посмотрим ниже, как проходила работа от начала и до результата.

Исследование целевой аудитории.

Эффективной является только та реклама, которая персонально доносит своим клиентам суть своего предложения.

Разные типы заказчиков выбирали проектную компанию по разным критериям.
Кому-то важнее была цена, кому-то сроки, а кому-то состав команды и опыт проектировщиков.

Задача исследования заключалась в том, чтобы выделить все сегменты заказчиков, и для каждого из них разобрать по полочкам:

  • Кто принимает решение о выборе проектной компании, и кто влияет на это решение?
  • Чего они больше всего ждут от проектной компании?
  • Какой у них негативный опыт, чего они боятся?
  • И много других вопросов.

Ответы на большинство вопросов мы получили непосредственно от руководства нашей проектной компании, а часть ответов мы узнали в ходе конкурентной разведки.

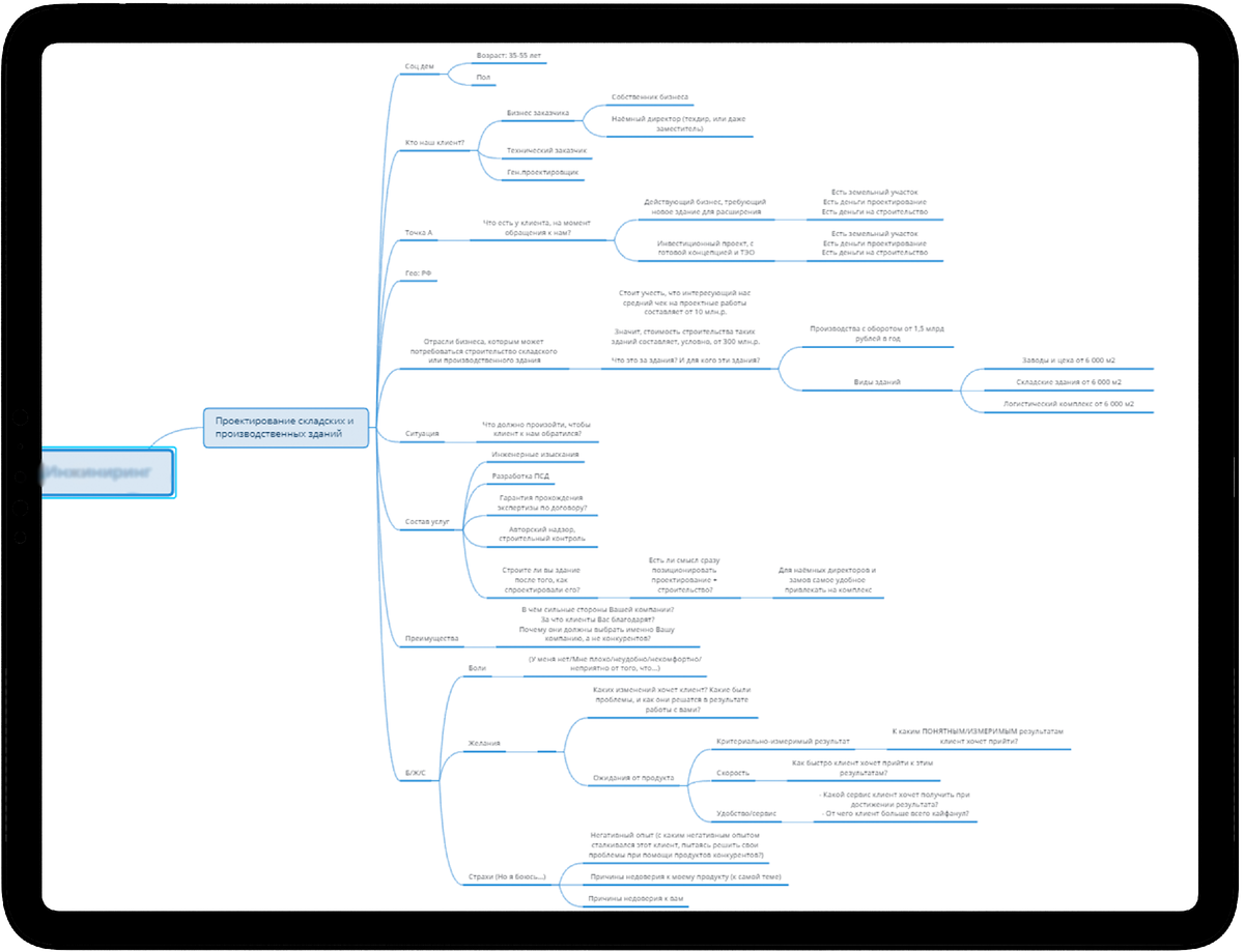
Первая mind-карта, после которой мы начали углубление в разные сегменты ЦА.
Первая mind-карта, после которой мы начали углубление в разные сегменты ЦА.

Только собрав ответы на эти вопросы, мы могли приступить к разработке рекламных материалов.

Разработали лендинги на каждое направление проектирования.

Благодаря исследованию целевой аудитории, мы получили данные, что показать на сайтах, чтобы достичь максимальной конверсии.

Совместно с заказчиком мы определили 10 направлений, на которые будем вести рекламу, и на каждую сделали отдельный лендинг:

- проектирование складов
- проектирование промышленных зданий
- проектирование пищевых производств
- проектирование животноводческих ферм
- проектирование птицеводческих ферм
- проектирование овоще-и зернохранилищ
- проектирование гостиниц
- проектирование курортов
- BIM-проектирование
- услуги технического заказчика

Это сделано для того, чтобы мы вели клиентов на страницу, которая точно соответствует его запросу.

Например, если клиент искал в Яндексе «сколько стоит проектирование склада», мы его направляем на лендинг по проектированию складов – там есть и портфолио только по складам, и особенности проектирование складов, и так далее.

Вероятность, что клиент оставит заявку повышается, так как он думает, что попал в узкоспециализированную компанию.

Все лендинги сделаны по одной и той же структуре и с одинаковым дизайном – это чтобы удешевить разработку такого количества страниц.

Скриншот одного из 10 лендингов
Скриншот одного из 10 лендингов

Подключили колл-трекинг и e-mail – трекинг.

Колл-трекинг – это сервис, который подменяет номер телефона и e-mail на нашем сайте, показывая каждому новому клиенту с рекламы свой номер телефона и почту.

Если клиент позвонит или напишет – мы точно узнаем, с какого объявления он пришёл. При этом сам звонок или письмо всё равно будут переадресованы на наш основной номер телефона или почту.

Это нужно для оптимизации расходов на рекламу. Мы чётко должны понимать, какая окупаемость у каждой рекламной кампании (или объявления).

Для реализации мы воспользовались сервисом Callibri.

Скриншот кабинета колл-трекинга с лидами - звонками и письмами
Скриншот кабинета колл-трекинга с лидами - звонками и письмами

Запустили рекламу в Яндекс.Директе.

На каждое направление мы собрали семантику, минус-слова, написали несколько вариантов объявлений, и запустили кампании:

- Поиск;
- РСЯ;
- Мастер кампаний на автотаргетинге;
- Мастер кампаний на ручном подборе аудитории;
- Ретаргетинг на базу номеров из CRM заказчика;
- Ретаргетинг на сегменты Яндекс.Метрики;

Суммарно получилось 60 запущенных рекламных кампаний (10 лендингов + основной сайт заказчика).

А вот пример креативов, которые мы разработали для каждого объявления:

Пример креативов для рекламных кампаний
Пример креативов для рекламных кампаний

Ежедневная аналитика и улучшение рекламы.

Чтобы выжать максимум из рекламных кампаний, нужно работать с аналитикой.

Если упростить, то вся работа сводится к тому, чтобы усиливать сильное, и отсекать слабое.

Вот что мы делали для оптимизации рекламных кампаний:

  1. Анализировали срезы аудитории по полу/возрасту/гео/устройствам/времени на сайте, и отключали тех, кто быстро уходил с сайта, не оставляя заявку;
  2. Отключали площадки, с которых шли клики, которые не приводили к конверсиям;
  3. Корректировали ставки и стратегии показа объявлений;
  4. Смотрели отчёты поисковых запросов и добавляли новые минус-слова;
  5. Корректировали тексты объявлений и заменяли изображения.

Это была основная часть работы. Иногда этого хватает, но только не в этом проекте:)

Один из отчётов Яндекс.Метрики
Один из отчётов Яндекс.Метрики

Как мы решили проблему спамных заявок?

Кроме нормальных заявок от клиентов, на телефон поступали звонки от поставщиков материалов, от рекламщиков и так далее – их нужно было отсечь.

Частично проблему удалось решить на уровне чистки ключевых слов. Но не полностью, потому что много ключевых слов нам приносили как хорошие лиды, так и мусорные звонки.

Например, ключевую фразу «проектные компании Москвы», могли вводить в поисковике как реальные заказчики, так и рекламщики.

Мы помним, что для правильной оптимизации рекламных кампаний, мы должны учитывать все лиды, и автоматически передавать их в Яндекс.Метрику. Но если Метрика будет фиксировать спамные конверсии, то рекламная кампания будет автоматически оптимизироваться на эту аудиторию, и зря тратить наши деньги.

Чтобы решить эту проблему, мы выстроили следующую цепочку:

Схема передачи данных аналитики, учитывающая отбраковку спамных лидов
Схема передачи данных аналитики, учитывающая отбраковку спамных лидов

В итоге, часть мусорных заявок на всё равно поступало, но мы не платили за них деньги (в стратегиях при оплате за конверсии), и не учитывали их в аналитике.

Результаты трафика из Яндекс.Директа.

Скриншот таблицы отчётности перед клиентом за отчётный месяц.
Скриншот таблицы отчётности перед клиентом за отчётный месяц.

На второй месяц работы мы вышли на следующие показатели:

Количество лидов: 98
Расход на рекламу: 147 691 р.
Средняя цена лида: 1 507 р.

Запустили рекламу на Авито.

Мы составили 10 типов объявлений для Авито, под каждое направление проектирования.
Проанализировали объявления конкурентов на Авито, и составили свои, с учётом всех "фишек", которые уже были на рынке.

Креативы мы использовали те же, что и в Яндекс.Директе - они отлично выделяли нас на фоне всех остальных объявлений.

Вот так выглядит результат первого месяца работы с Авито:

Цена лида с Авито в первый же месяц оказалась в 3 раза ниже, чем из Яндекс.Директа
Цена лида с Авито в первый же месяц оказалась в 3 раза ниже, чем из Яндекс.Директа

Процент квалифицированных лидов оказался ниже, чем с контекстной рекламы, но всё равно их было довольно много.

Вот примеры сообщений от клиентов:

-10
-11
-12

Подключили технологию перехвата лидов, кто звонил конкурентам, с прозвоном нашим колл-центром.

Данная технология позволяет через облачные технологии BigData определять абонентов, которые звонили на телефонные номера наших прямых конкурентов.

Технология подразумевает высокий процент брака - в среднем, только 1 из 15 номеров мы квалифицировали как лид.

Поэтому мы подключили колл-центр на аутсорсе, который предварительно прозванивал все перехваченные лиды, квалифицировал их и передавал нам.

Вот в таком виде нам поступали заявки от колл-центра:

Имя +79998885555
Планируют построить сельхоз производство. Площадь примерно 30 тыс.м2. Техническое задание есть. В данный момент интересует стадия П.

Это позволило разгрузить менеджеров проектной компании, и передавать им уже готовых к контакту лидов.

Результаты перехвата номеров за месяц:

Количество перехваченных номеров: 1000
Количество лидов: 64
Средняя цена лида: 465 рублей

Сводные средние показатели.

В итоге одновременной работы сразу 3-х каналов трафика (Директ, Авито и перехват номеров), мы вышли на следующие показатели:

Среднее количество лидов в месяц: 200
Средняя стоимость лида: 975 рублей

И это не предел, в данном направлении мы можем делать до 1000 лидов в месяц, при наличии потребности у заказчика.

Хотите на экскурсию в идеальный отдел маркетинга?

Мы приглашаем вас на экскурсию к нам в отдел маркетинга, где мы покажем, как с нуля построить систему, которая:

1. Будет обеспечивать ваш бизнес стабильным потоком лидов;
2. Выведет вас из операционки с маркетингом.

Встреча проходит в формате видео-экскурсии, в течение 40-60 минут.

Чтобы записаться на экскурсию, заполните форму обратной связи - Заполнить.

P.S.
В нашем телеграм-канале "
Директор по маркетингу на аутсорсе" вы можете найти ещё больше полезных вещей - подписывайтесь!)