Добавить в корзинуПозвонить
Найти в Дзене
RadioMix

Детектор перехода сетевого напряжения через 0

Предлагаю рабочий вариант схемы выделения перехода сетевого напряжения через нулевой уровень. Минимальное тепловыделение на элементах схемы было основным требованием для реализации. Изучая данный вопрос, сначала ознакомился со статьёй: “Детектор перехода сетевого напряжения через ноль с минимальным количеством высоковольтных компонентов”. Это перевод AlexAAN по заказу РадиоЛоцман публикации автора Peter Demchenko. С оригиналом статьи на английском также можно ознакомиться по ссылке. Вариант схемы, который мне понравился больше нашёл на форуме “Детектор перехода через ноль сетевого напряжения” на РадиоКоте. Схему выложил пользователь AndyBig. То, что получилось у меня, представляю на рисунке ниже. Это фрагмент схемы контроллера маломощной точечной сварки. Описанию контроллера будет посвящена отдельная статья. Все компоненты детектора, кроме оптопары U3, в исполнении SMD.Транзисторы VT2-BC857C, VT3-BC847C в корпусах SOT-23. Диодные сборки VD3, VD4 – BAV70 в корпусах SOT-23. В программе
Предлагаю рабочий вариант схемы выделения перехода сетевого напряжения через нулевой уровень. Минимальное тепловыделение на элементах схемы было основным требованием для реализации.

Изучая данный вопрос, сначала ознакомился со статьёй: “Детектор перехода сетевого напряжения через ноль с минимальным количеством высоковольтных компонентов”. Это перевод AlexAAN по заказу РадиоЛоцман публикации автора Peter Demchenko. С оригиналом статьи на английском также можно ознакомиться по ссылке.

Автор картинки Peter Demchenko.
Автор картинки Peter Demchenko.

Вариант схемы, который мне понравился больше нашёл на форуме “Детектор перехода через ноль сетевого напряжения” на РадиоКоте. Схему выложил пользователь AndyBig.

Автор картинки AndyBig.
Автор картинки AndyBig.

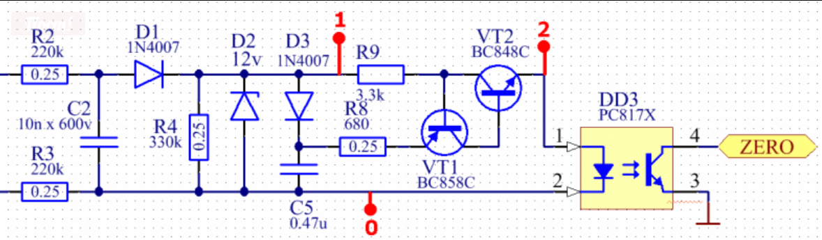
То, что получилось у меня, представляю на рисунке ниже. Это фрагмент схемы контроллера маломощной точечной сварки. Описанию контроллера будет посвящена отдельная статья.

Фрагмент схемы контроллера маломощной точечной сварки. Автор RadioMix;.
Фрагмент схемы контроллера маломощной точечной сварки. Автор RadioMix;.

Все компоненты детектора, кроме оптопары U3, в исполнении SMD.Транзисторы VT2-BC857C, VT3-BC847C в корпусах SOT-23. Диодные сборки VD3, VD4 – BAV70 в корпусах SOT-23.

В программе Micro-Cap 12 эта схема выглядит так:

Схема детектора перехода сетевого напряжения через 0. Автор RadioMix.
Схема детектора перехода сетевого напряжения через 0. Автор RadioMix.
Файл программы Micro-Cap 12 для симуляции схемы детектора перехода сетевого напряжения через 0 прилагается. Скачать.

Программе Micro-Cap 12 посвящена другая моя статья. Предлагаю ознакомиться.

Возможно Вам будут интересны другие мои статьи.