Добавить в корзинуПозвонить
Найти в Дзене
Старые схемы...

Бегущие огни на двухцветных светодиодах.

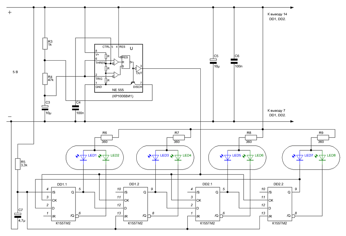
Классические бегущие огни можно сделать более разнообразными с помощью двухцветных светодиодов. На рисунке 1 изображена схема бегущих огней на D триггерах. В данной схеме D триггеры включены по схеме регистра сдвига. На таймере КР1006ВИ1(NE555) выполнен генератор тактовых импульсов. При включении питания цепочка R5, С7 создает импульс сброса, который подается на вход S первого триггера и входы R остальных триггеров. Кратковременная подача сигнала низкого уровня на вход S первого триггера переводит его в состояние логической единицы, при подаче этого сигнала на вход R остальных триггеров переводит их в состояние логического нуля. При подаче тактовых импульсов, состояние логической единицы передается от первого триггера к следующему. Если бегущие огни окажутся скучными, то D триггеры можно подключить по схеме делителя на 2, тогда каждый светодиод будет мигать со своей частотой. На рисунке 2 показан фрагмент схемы. На рисунке 3 показана схема с использованием неполярных светодиодов. На эт

Классические бегущие огни можно сделать более разнообразными с помощью двухцветных светодиодов.

Рисунок 1.
Рисунок 1.

На рисунке 1 изображена схема бегущих огней на D триггерах. В данной схеме D триггеры включены по схеме регистра сдвига. На таймере КР1006ВИ1(NE555) выполнен генератор тактовых импульсов. При включении питания цепочка R5, С7 создает импульс сброса, который подается на вход S первого триггера и входы R остальных триггеров. Кратковременная подача сигнала низкого уровня на вход S первого триггера переводит его в состояние логической единицы, при подаче этого сигнала на вход R остальных триггеров переводит их в состояние логического нуля. При подаче тактовых импульсов, состояние логической единицы передается от первого триггера к следующему.

Рисунок 2.
Рисунок 2.

Если бегущие огни окажутся скучными, то D триггеры можно подключить по схеме делителя на 2, тогда каждый светодиод будет мигать со своей частотой. На рисунке 2 показан фрагмент схемы.

Рисунок 3.
Рисунок 3.

На рисунке 3 показана схема с использованием неполярных светодиодов.

Рисунок 4.
Рисунок 4.

На этой схеме бегущие огни собраны на инверторе К561ЛН2 и счетчике К561ИЕ8. Тактовые импульсы поступают на вывод 14 счетчика, с каждым тактовым импульсом логическая единица появляется последовательно на выходах счетчика. Как только логическая единица появится на выводе 10, она поступит на вход сброса 15 счетчика и счетчик начнет считать сначала. Это нужно для того, что бы счетчик считал до четырех.

Рисунок 5.
Рисунок 5.

На этой схеме сначала бегут зеленые светодиоды, а затем синие.

Рисунок 6.
Рисунок 6.

На этой схеме сначала загорается зеленый светодиод, затем зеленый гаснет с одновременным зажиганием синего светодиода, далее мигание передается следующему двухцветному светодиоду.