Найти в Дзене
РАДИО(73!)

Жук на 500 метров.

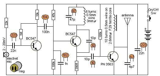
Конструкция стабильного радио жучка на пол километра. Жук был проверен неоднократно и показал высокие параметры. Широкий диапазон питания от 3 до 9 вольт, микрофон электретный, от китайского магнитофона. Микрофонный усилитель дает возможность поднять чувствительность жука до 6 - 7 метров, я использовал для усилителя отечественный транзистор КТ315.

Принципиальная схема жучка

Контур содержит 6 витков провода с диаметром 0.5 – 0.7мм, намотан на оправе с диаметром 3 мм. Дроссель можно мотать на резисторе МЛТ с сопротивлением не менее 1 мегаом, содержит 50 витков провода диаметром 0.1 – 0.2 мм.

➖➖➖➖

РАДИО(73!)