Найти в Дзене
Х-СХЕМА

Как сделать простой регулятор напряжения своими руками

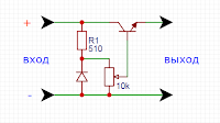
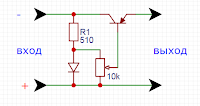
Схема регулятора напряжения со стабилизацией! В данной схеме можно использовать транзисторы как с пнп переходом так и с нпн, только надо сменить анод с катодом самого стабилитрона а так же поменять полярность питания как это указано на схеме. Диапазон входящего и выходящего напряжения зависит от стабилитрона и транзистора (для большего диапазона регулируемого напряжения можно последовательно установить два стабилитрона). Для минимальной просадки напряжения при нагрузки можно использовать составной транзистор (Если его такого нет в наличии то просто добавьте еще один транзистор как это указано на схеме). Как работает сам регулятор напряжения смотрите видео на странице источник: https://x-cxema.blogspot.com/2023/02/regulator-naprajeniya.html

Схема регулятора напряжения со стабилизацией!

-2

В данной схеме можно использовать транзисторы как с пнп переходом так и с нпн, только надо сменить анод с катодом самого стабилитрона а так же поменять полярность питания как это указано на схеме.

Диапазон входящего и выходящего напряжения зависит от

стабилитрона и транзистора (для большего диапазона регулируемого напряжения можно последовательно установить два стабилитрона).

-3

Для минимальной просадки напряжения при нагрузки можно использовать составной транзистор (Если его такого нет в наличии то просто добавьте еще один транзистор как это указано на схеме).

Как работает сам регулятор напряжения смотрите видео на странице источник: https://x-cxema.blogspot.com/2023/02/regulator-naprajeniya.html