Добавить в корзинуПозвонить
Найти в Дзене
Х-СХЕМА

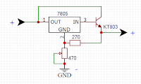
Регулятор напряжения на стабилизаторе 7805

Диапазон  изменения напряжения от 5 до 28 вольт при входящем напряжении 30 вольт В схеме желательно использовать составной транзистор а так же не забываем устанавливать его на радиатор потому что схема работает в линейном режиме и транзистор будет значительно греться особенно при большой разнице между входящим и выходящим напряжением! Данный регулятор напряжения может служить источником питания усилителей звука или радиоприемников так как не дает высокочастотных помех по сравнению с импульсными регуляторами!

Диапазон  изменения напряжения от 5 до 28 вольт при входящем напряжении 30 вольт

В схеме желательно использовать составной транзистор а так же не забываем устанавливать его на радиатор потому что схема работает в линейном режиме и транзистор будет значительно греться особенно при большой разнице между входящим и выходящим напряжением!

Данный регулятор напряжения может служить источником питания усилителей звука или радиоприемников так как не дает высокочастотных помех по сравнению с импульсными регуляторами!