Добавить в корзинуПозвонить
Найти в Дзене
Изучаю с НОЛЯ.

Глушилка от шумных соседей

Как сделать самому постановщик помех, для нейтрализации громкого шума от нехороших соседей? Предлагаемая глушилка предназначена для локального подавления сигналов ТВ и FM радио. Хочу сразу напомнить, что за постановку искусственных помех штраф на 20-70 минималок, с конфискацией технических средств ст. 139-3 КОАП РФ. Но так как мощность нашей сделанной глушилки невелика - проблем не будет. Схема предназначена для глушения какого-либо одного телевизионного канала. При данных параметрах схемы, вращением подстроечника можно настроить глушак на ОРТ, РТР, НТВ, шансон или любую другую несущую частоту. Глушит прибор любой ящик гарантированно на расстоянии до 10 метров. Если у соседа антенна типа "решетка" (или другая какая-нибудь активная антенна собственной установки), то, чтобы вывести ее из строя, достаточно спустить глушилку на ниточке с верхнего этажа (крыши дома или своего балкона) так, чтобы он оказался на одном уровне с антенной. Если даже усилитель антенны выдержит, то у
Оглавление

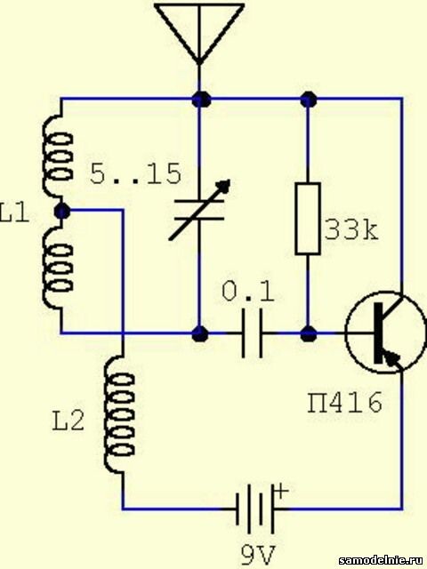
Как сделать самому постановщик помех, для нейтрализации громкого шума от нехороших соседей? Предлагаемая глушилка предназначена для локального подавления сигналов ТВ и FM радио. Хочу сразу напомнить, что за постановку искусственных помех штраф на 20-70 минималок, с конфискацией технических средств ст. 139-3 КОАП РФ. Но так как мощность нашей сделанной глушилки невелика - проблем не будет.

Схема предназначена для глушения какого-либо одного телевизионного канала. При данных параметрах схемы, вращением подстроечника можно настроить глушак на ОРТ, РТР, НТВ, шансон или любую другую несущую частоту. Глушит прибор любой ящик гарантированно на расстоянии до 10 метров. Если у соседа антенна типа "решетка" (или другая какая-нибудь активная антенна собственной установки), то, чтобы вывести ее из строя, достаточно спустить глушилку на ниточке с верхнего этажа (крыши дома или своего балкона) так, чтобы он оказался на одном уровне с антенной. Если даже усилитель антенны выдержит, то у ящика могут сгореть входные цепи. Можно еще к центральной антенне подключить. Короче, соседям мало не покажется...

-2

Катушка индуктивности L1 содержит 10 витков, провод диаметром 1 мм на каркасе диаметром 10 мм (отвод от середины).подстроечник в принципе не обязательно работает и так неплохо. Дроссель L2 наматывается на резистор МЛТ 0,5 номиналом 100 Ом, провод 0,1 мм и содержит 100 витков.

-3

При сборке следует учесть, что контурная катушка L1 не должна быть на одной оси с дросселем L2 и должна располагаться на расстоянии 2 см и более. Антенна - кусок провода длиной 20-40 см. Настраивать лучше диэлектрической отверткой. РАБОТАЕТ 100%...

Обязательно поделись мнением после просмотра видео! :) Поддержите ролик лайком и репостом за старания. Вам несложно, а мне приятно!!!

*По вопросам сотрудничества и рекламы: Fetch74@mail.ru:

*Спасибо что смотрите! Не забываем подписаться на канал.

У кого есть желание и возможность может поддержать развитие канала донатом https://yoomoney.ru/to/4100117056657007