Добавить в корзинуПозвонить
Найти в Дзене
Компьютерный МИР

Восстановление SEAGATE Barracuda ES.2 и прошивка (после мухи CC). Ремонт HDD Seagate.

Винчестеры Seagate серии Barracuda ES.2 были очень популярны в 2008-2009 годах. К сожалению, все эти жесткие диски не могут похвастаться высокой надежностью. Причина - низкое качество накопителей, из-за некачественной сборки и дешёвых материалов (производитель экономил на всем во время мирового кризиса). Отказ невозможно спрогнозировать, так как причиной отказа, как правило, является ошибка микропрограммы (Firmware). Симптомы у дефектных жестких дисков могут быть самыми различными, обычно компьютер может вдруг начать "тормозить", зависать, и после перезагрузки винчестер уже не определяется системой, иногда диск очень быстро начинает покрываться плохими секторами и S.M.A.R.T. жесткого диска отмечает их как Reallocated (перемещённые) сектора. Последняя ситуация показана на скриншоте после данного абзаца. Это следствие саморазрушения микрокода винчестера. То,что жесткий диск блокируется при этом - лишь следствие. Но лучше иметь заблокированный диск с исправными головками, и
Оглавление

Винчестеры Seagate серии Barracuda ES.2 были очень популярны в 2008-2009 годах. К сожалению, все эти жесткие диски не могут похвастаться высокой надежностью. Причина - низкое качество накопителей, из-за некачественной сборки и дешёвых материалов (производитель экономил на всем во время мирового кризиса). Отказ невозможно спрогнозировать, так как причиной отказа, как правило, является ошибка микропрограммы (Firmware).

Симптомы у дефектных жестких дисков могут быть самыми различными, обычно компьютер может вдруг начать "тормозить", зависать, и после перезагрузки винчестер уже не определяется системой, иногда диск очень быстро начинает покрываться плохими секторами и S.M.A.R.T. жесткого диска отмечает их как Reallocated (перемещённые) сектора. Последняя ситуация показана на скриншоте после данного абзаца. Это следствие саморазрушения микрокода винчестера. То,что жесткий диск блокируется при этом - лишь следствие. Но лучше иметь заблокированный диск с исправными головками, информацию с которого восстановить еще возможно, чем незаблокированный, но с запилами, и не восстановимый ни за какие деньги. Прошивка повлечет лишь дополнитель ные трудности, если накопитель снова испортится.

-2

Итак, что мы имеем на сегодняшний день? Прошивки которые подвержены этой проблеме: SN04, SN05 и более ранние. Жесткие диски SEAGATE производства Thailand или China. Жесткие диски NS серии: ST31000340NS, ST3750330NS, ST3500320NS, ST3250310NS. Cимптомы: не определяется в Bios или моментально появившиеся тысячи Realloceted Sectors (переназначенных секторов).

Если при включении винт издает негромкий "звук удушения" или ритмично "подергивается", то дальнейшая инструкция вам не поможет. Данная неисправность - ни что иное, как заклинивший вал шпиндельного двигателя. Возникает самопроизвольно или после падения HDD (достаточно совсем небольшого удара). Виноват в этом неудачно спроектированный гидроподшипник и низко-качественные дешевые материалы.

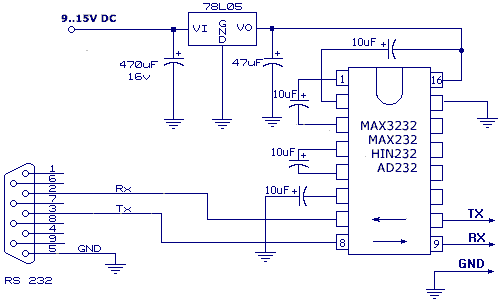
Для начала нам необходимо обзавестись адаптером RS232-to-TTL. Можно cобрать переходник на базе микросхемы MAX232 как показано на схеме:

-3

Примечание к схеме:Если есть возможность подключиться к стабилизированному напряжению +5В, то схему можно упростить, выкинув из нее стабилизатор 7805 с двумя конденсаторами обвязки.

Альтернативная схема адаптера RS232-to-TTL:

Ещё, как вариант, можно использовать USB программатор на CH341A как адаптер USB в TTL. Он позволит подключится даже к компьютеру без COM порта. Подключение будет осуществлятся через USB, что более удобно.

Далее порядок действий следующий:

1.) Если на жестком диске установлена перемычка "режим работы SATA I", то заранее уберите эту перемычку, переводящую диск в режим работы SATA I.

-4

2.) Подключаем контроллер 232-to-TTL к COM порту. (Если Вы используете USB конвертер или программатор на CH341A в качестве 232-to-TTL адаптера, то драйвер должен быть уже установлен заранее. Описывать установку драйвера я не буду.)

3.) Запускаем программу ГиперТерминал (входит в состав Windows XP). Если у Вас установлена Windows Vista, Windows 7, Windows 8 или более новая, то в стандартной поставке ГиперТерминал не входит. Вы можете скачать англоязычную версия HyperTerminal с нашего сайта. Запускаем HyperTerminal и вводим название подключения. Название подключения указываем любое, я ввёл "1".

-5

4.) В гипертерминале выбираем COM порт. У меня COM3, у Вас может быть другой. Всё зависит от того как Вы подключили адаптер 232-to-TTL.

-6

5.) Устанавливаем скорость порта 38400, управление потоком - нет, остальное по умолчанию как показано ниже на скриншоте.

-7

6.) Перед подключением контроллера 232-to-TTL к жесткому диску рекомендую проверить работу связки ГиперТерминала и адаптера 232-to-TTL. Для проверки работоспособности замкните между собой Rx и Tx проводки и в окне ГиперТерминала напечатайте что-то на клавиатуре. В окне должны отображаться введённые символы - «эхо» терминала. Каждый введенный вами символ — должен появлятся на экране (возвращаться через Tx-Rx). Если «эхо» нет, значит ваш девайс не работает или неправильно настроен COM порт. На деле это выглядит так: подключаем кабель — запускаем теминал — настраиваем его на нужный порт — пытаемся что-нибудь напечатать — в терминале тишина. Значит что-то не работате. Если замыкаем Tx-Rx — пытаемся что-нибудь напечатать — в терминале появляется то, что мы напечатали. Вывод — «эхо» работает и у нас всё готово к подключению HDD диска.

7.) Тремя проводками подключаем контроллер 232-to-TTL к винчестеру. Подключаем Tx и Rx как показано на фото (GND можно не подключать, но в этом случае возможны появления в ГиперТерминале лишних символов - мусора). Я подключал все три провода.

-8
-9

8.) Подаем питание на винчестер. В результате у Вас должно быть вот такое подключение:

9.) В ГиперТерминале наблюдаем сообщение о мухе ЦЦ. Сообщение может повторятся, а винчестер при этом может щёлкать головками.

LED:000000CC FAddr:0025BF67

возможно также появление вот такого сообщения:

Rst 0x20M
(P) SATA Reset
PASS
Np Phy: Staggered spin bypass
ASCII Diag mode

10.) Для моделей жестких дисков серии NS Barracuda ES.2 нужно замкнуть контакты на плате как показано ниже на скриншотах, проще всего использовать для этого тонкий и острый пинцет. Для различных ревизий плат нужно замыкать контакты в разных местах:

REV A

-10

REV А прямоугольная

-11

Rev C

-12

После замыкания этих контактов, головки диска в течении 5-7 секунд щелкают, затем двигатель сам останавливается, а вы держите контакты замкнутыми. После остановки двигателя (не раньше!) переходим к пункту 11.

Ещё, как вариант, можно выключить питание жесткого диска. Открутить винты на плате винчестера рядом с контактными дорожками к двигателю. Подсунуть кусок пленки, пластиковую карту или другой изолятор для невозможности запуска двигателя, так как показано ниже на фото. Затем опять подать питание на жесткий диск.

-13

11.)Один раз жмем CTRL+Z и терпеливо ждем приглашение в виде:

F3 T>

Примечание: Чтобы увидеть список команд и описание к ним для вашего жесткого диска, необходимо ввести /C и Enter, а затем Q и Enter.

12.) Набираем /2 жмем Enter (переход на уровень 2). Наблюдаем на терминале:

F3 T>/2
F3 2>

13.) Набираем Z жмем Enter (команда на останов двигателя). Наблюдаем на терминале:

F3 2>Z
Spin Down Complete
Elapsed Time 0.138 msecs
F3 2>

Жесткий диск пишет что остановил двигатель.

14.) Только теперь, ничего не отключая, если Вы держали замкнутыми контакты на плате, размыкаем контакты, убрав пинцет! Или если Вы подкладывали изолятор на контакты двигателя, убираем изолятор и закручиваем винты (лучше это сделать во избежание плохого контакта). Размыкать контакты и убирать изолятор можно ТОЛЬКО после остановки шпенделя, иначе всё надо будет делать сначала, с пункта 8 в лучшем случае.

15.) Набираем U жмем Enter (команда на раскрутку двигателя). Наблюдаем на терминале:

F3 2>U
Spin Up Complete
Elapsed Time 7.242 secs
F3 2>

Пишет что шпиндель раскрутился. Если в ответ возвращаются следующие строчки:

Error 1009 DETSEC 00006008
Spin Error
Elapsed Time 53.959 secs
R/W Status 2 R/W Error 84150180

В таком случае, вероятнее всего, отсутствует контакт между платой электорники HDD и гермоблоком, возможно Вы нарушили его если откручивали болты на плате, поэтому проверьте контакты идущие к гермоблоку и затяните все болты. Если же это не поможет, то скорее всего у вас механические проблемы с винчестером и терминал тут уже не поможет. На этом можно заканчивать.

Обязательно поделись мнением после просмотра видео! :) Поддержите ролик лайком и репостом за старания. Вам несложно, а мне приятно!!!

*По вопросам сотрудничества и рекламы: Fetch74@mail.ru:

*Спасибо что смотрите! Не забываем подписаться на канал