Добавить в корзинуПозвонить
Найти в Дзене
Компьютерный МИР

Ремонт HDD Seagate. Сброс S.M.A.R.T. на жестких дисках Seagate.

Винчестеры Seagate Barracuda очень популярны среди пользователей персональных компьютеров. Многие диски отрабатывают по 5-10 лет и имеют при таком возрасте отличное "здоровье". Под словом "здоровье" я понимаю как само функционирование жесткого диска, его скорость и стабильность, так и показатели его системы самодиагностики и восстановления S.M.A.R.T.. Зачастую, за многие годы работы, показатели системы самодиагностики S.M.A.R.T. изменяются с момента начала использования жесткого диска. В этих показателях самим жестким диском запоминаются такие параметры как: максимальная температура жесткого диска, время работы жесткого диска (часы наработки), количество включений и выключений, количество парковок головок и т.д. Однако, самые нежелательные показатели, которые могут появится при многолетней работе жесткого диска - это количество сбойных секторов. Причины появления сбойных секторов бывают разные. Основная причина - время. Со временем на диске, даже очень качественном, могу
Оглавление

Обязательно поделись мнением после просмотра видео! :) Поддержите ролик лайком и репостом за старания. Вам несложно, а мне приятно!!!

*По вопросам сотрудничества и рекламы: Fetch74@mail.ru:

*Спасибо что смотрите! Не забываем подписаться на канал

Винчестеры Seagate Barracuda очень популярны среди пользователей персональных компьютеров. Многие диски отрабатывают по 5-10 лет и имеют при таком возрасте отличное "здоровье". Под словом "здоровье" я понимаю как само функционирование жесткого диска, его скорость и стабильность, так и показатели его системы самодиагностики и восстановления S.M.A.R.T.. Зачастую, за многие годы работы, показатели системы самодиагностики S.M.A.R.T. изменяются с момента начала использования жесткого диска. В этих показателях самим жестким диском запоминаются такие параметры как: максимальная температура жесткого диска, время работы жесткого диска (часы наработки), количество включений и выключений, количество парковок головок и т.д. Однако, самые нежелательные показатели, которые могут появится при многолетней работе жесткого диска - это количество сбойных секторов.

Причины появления сбойных секторов бывают разные. Основная причина - время. Со временем на диске, даже очень качественном, могут появляться участки с нестабильным чтением записанной информации, особенно если эта информация была записана очень давно, а диск не использовался долгое время. Среди причин могут быть и низкое качество самих пластин жесткого диска, некачественная сборка или использование дешёвых материалов при изготовлении HDD производителем.

Однако бывают случаи, когда сбойные сектора появляются не по причине самого жесткого диска. Я имею ввиду случаи, когда происходит выключение питания в момент записи информации на диск, или дефект в SATA кабеле, или ошибки в контроллере SATA на материнской плате компьютера, или нестабильная работа блока питания ПК (скачки напряжения по линиям 5V и 12V). В этих случаях система самодиагностики может найти на поверхности жесткого диска от нескольких штук, до нескольких тысяч так называемых "софтовых бэдов", т.е. участков, где информация не может прочитаться, т.к. не совпадают контрольные суммы с самой информацией, что записана в эти блоки. Система диагностики зачастую определяет их как нестабильные или плохие и изменяет показатели системы S.M.A.R.T. не в лучшую сторону. Система S.M.A.R.T. может даже заменить эти блоки хорошими и в своих показателях отобразить их как Realocated (перемещённые), хотя сами блоки могут быть очень даже хорошими. Такое бывает довольно часто, но не всегда.

Ниже на фото показан скриншот программы Victoria с показателями S.M.A.R.T. проблемного диска. Можно видеть более тысячи уже перемещённых секторов и сотни готовящихся к перемещению.

-2

Итак, что мы можем сделать, чтобы попытаться вернуть показатели S.M.A.R.T. в норму? Мы можем обнулить показатели S.M.A.R.T. или перенести плохие сектора в скрытую область системы самодиагностики, так называемый P(Slip)-лист. Эта операция не гарантирует того, что после обнуления показателей, эти показатели через несколько дней или недель не появятся вновь. Если диск действительно имеет плохие сектора, то система самодиагностики их выявит и пометит через некоторое время использования диска. Так что Вам скорее всего не получится из действительно "убитого" жесткого диска сделать "конфетку".

В данном руководстве изложена процедура сброса показателей S.M.A.R.T. для жестких дисков Seagate Barracuda 7200.11, Seagate Barracuda 7200.12, Seagate Barracuda ES, Seagate Barracuda ES.2. На других жестких дисках Seagate Barracuda я не проверял, возможно процедура подобная.

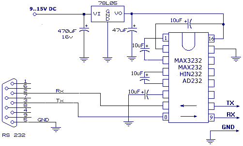
Для начала нам необходимо обзавестись адаптером RS232-to-TTL. Можно собрать переходник на базе микросхемы MAX232 как показано на схеме:

-3

Примечание к схеме: Если есть возможность подключиться к стабилизированному напряжению +5В, то схему можно упростить, выкинув из нее стабилизатор 7805 с двумя конденсаторами обвязки.

Альтернативная схема адаптера RS232-to-TTL:

-4

Ещё, как вариант, можно использовать USB программатор на CH341A как адаптер USB в TTL. Он позволит подключится даже к компьютеру без COM порта. Подключение будет осуществляться через USB, что более удобно.

Внимание! Всё, что Вы будете делать дальше, делается Вами на свой страх и риск. Это может привести как к потере информации, так и поломке самого жесткого диска!

Далее порядок действий следующий:

1.) Если на жестком диске установлена перемычка "режим работы SATA I", то заранее уберите эту перемычку, переводящую диск в режим работы SATA I.

-5

2.) Подключаем контроллер 232-to-TTL к COM порту. (Если Вы используете USB конвертер или программатор на CH341A в качестве 232-to-TTL адаптера, то драйвер должен быть уже установлен заранее. Описывать установку драйвера я не буду.)

3.) Запускаем программу ГиперТерминал (входит в состав Windows XP). Если у Вас установлена Windows Vista, Windows 7, Windows 8 или более новая, то в стандартной поставке ГиперТерминал не входит. Запускаем HyperTerminal и вводим название подключения. Название подключения указываем любое, я ввёл "1".

-6

4.) В гипертерминале выбираем COM порт. У меня COM3, у Вас может быть другой. Всё зависит от того как Вы подключили адаптер 232-to-TTL.

-7

5.) Устанавливаем скорость порта 38400, управление потоком - нет, остальное по умолчанию как показано ниже на скриншоте.

-8

6.) Перед подключением контроллера 232-to-TTL к жесткому диску рекомендую проверить работу связки ГиперТерминала и адаптера 232-to-TTL. Для проверки работоспособности замкните между собой Rx и Tx проводки и в окне ГиперТерминала напечатайте что-то на клавиатуре. В окне должны отображаться введённые символы - «эхо» терминала. Каждый введенный вами символ — должен появлятся на экране (возвращаться через Tx-Rx). Если «эхо» нет, значит ваш девайс не работает или неправильно настроен COM порт. На деле это выглядит так: подключаем кабель — запускаем теминал — настраиваем его на нужный порт — пытаемся что-нибудь напечатать — в терминале тишина. Значит что-то не работате. Если замыкаем Tx-Rx — пытаемся что-нибудь напечатать — в терминале появляется то, что мы напечатали. Вывод — «эхо» работает и у нас всё готово к подключению HDD диска.

7.) Тремя проводками подключаем контроллер 232-to-TTL к винчестеру. Подключаем Tx и Rx как показано на фото (GND можно не подключать, но в этом случае возможны появления в ГиперТерминале лишних символов - мусора). Я подключал все три провода.

-9
-10

8.) Подаем питание на винчестер. В результате у Вас должно быть вот такое подключение:

-11

9.) В ГиперТерминале наблюдаем подобное сообщение:

Rst 0x20M
(P) SATA Reset

10.) Один раз жмем CTRL+Z и терпеливо ждем приглашение в виде:

F3 T>

Примечание: Чтобы увидеть список команд и описание к ним для вашего жесткого диска, необходимо ввести /C и «Enter», а затем Q и «Enter». Не забудьте после просмотра команд опять перейти в режим T командой /T.

11.) Набираем /1 жмем «Enter» (переход на уровень 1). Наблюдаем на терминале:

F3 2>/1
F3 1>

12.) Набираем N1 жмем «Enter» (очистка SMART и снятие блокировки "CC"). Наблюдаем на терминале:

F3 1>N1
F3 1>

13.) Набираем /T жмем «Enter» (переход на корневой уровень). Наблюдаем на терминале:

F3 1>/T
F3 T>

14.) Отключаем разъём питания жесткого диска (все остальное включено) на 10 сек. Жесткий диск полностью останавливается за 8-10 секунд.

15.) Включаем разъём питания жесткого диска. Диск раскручивается. Видим сообщение:

Rst 0x20M
(P) SATA Reset

16.) Жмем Ctrl+Z. Наблюдаем на терминале:

F3 T>

17.) Набираем команду чтобы перенести из G(Alt)-листа дефекты в заводской P(Slip)-лист m0,2,3,,,,,22 и жмем «Enter». Наблюдаем на терминале:

F3 T>m0,2,3,,,,,22

Винт через некоторое время (от полу минуты до нескольких минут) напишет длинное сообщение вроде этого:

Max Wr Retries = 00, Max Rd Retries = 00, Max ECC T-Level = 14, Max Certify Rewrite Retries = 00C8
User Partition Format 4% complete, Zone 00, Pass 00, LBA 00004339,
User Partition Format Successful - Elapsed Time 0 mins 30 secs

F3 T>

Далее m0,2,2,,,,,22 и жмем «Enter». Наблюдаем на терминале:

F3 T>m0,2,2,,,,,22
Max Wr Retries = 00, Max Rd Retries = 00, Max ECC T-Level = 14, Max Certify Rewrite Retries = 00C8
User Partition Format 4% complete, Zone 00, Pass 00, LBA 00004339,
User Partition Format Successful - Elapsed Time 0 mins 30 secs

F3 T>

18.) Этот пункт можно пропустить. Теперь можно полностью отформатировать весь диск. Процесс форматирования может занять от получаса до нескольких часов. Набираем m0,8,2,,,,,22 и жмем «Enter». Наблюдаем на терминале:

F3 T>m0,8,2,,,,,22

И дальше много строк в процессе форматирования всего диска. В конце процесса мы получим следующее:

F3 T>

19.) Набираем /2 жмем «Enter» (переход на уровень 2). Наблюдаем на терминале:

F3 T>/2
F3 2>

20.) Набираем Z жмем «Enter» (команда на останов двигателя). Наблюдаем на терминале:

F3 2>Z
Spin Down Complete
Elapsed Time 0.138 msecs
F3 2>

Жесткий диск пишет что остановил двигатель.

21.) Выключаем разъём питания жесткого диска. Выключаем компьютер. Подсоединяем винчестер в штатном режиме и готовимся радоваться.

После всех процедур через «Терминал» рекомендуется выполнить

Отключаем питание. Выключаем компьютер. Подсоединяем винчестер к компьютеру в штатном режиме. Контролле SATA рекомендую перевести из режима AHCI в IDE если этого не сделано ранее, так будет меньше шансов, что диск не определится.

Проделываем следующее:

  1. Полное стирание жёсткого диска в программе Victoria (Erase), SeaTools или MHDD;
  2. Затем Scan + Remap в программе Victoria (проверку со включенным Remap) для того, чтобы точно убедиться, что диск имеет только хорошие блоки;
  3. Затем создаём на диске раздел в системе NTFS и заливаем на весь диск информацию, лучше всего видео AVI, музыку MP3 или архивы RAR;
  4. Выключаем и отлаживаем диск на денёк (неделю) на полку, отлежаться. Если времени в обрез, то можно этот пункт пропустить.
  5. Затем снова подключаем и прогоняем несколько раз в программе Victoria весь диск в режиме Scan + Remap, как в пункте 2.