Найти в Дзене

Разработка платы на микроконтроллере stm32. Часть 2. Схема.

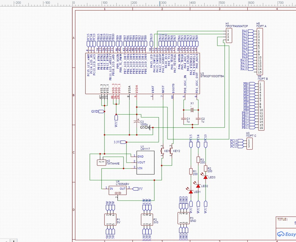
Всем привет! Наконец, спустя полгода выходит вторая часть по разработке своей отладочной платы на основе микроконтроллера stm32f103c6t6. И сегодня я покажу схему, которая у меня получилась, а также подробно объясню, зачем нужен каждый компонент на ней. Приступим. Итак, начнём по-порядку. 1) Самая главная часть нашей схемы - микроконтроллер. Как и говорил, f103c6t6. 2) Колодки H1, H3, H4, H5. Первая выступает в роли разъема для программатора, остальные - выводы пинов мк. 3) Кварц X1 и конденсаторы C1 с C2. Кварц - задаёт частоту работы мк, конденсаторы нужны для более стабильной работы. 4) Конденсатор C3. Нужен для устранения помех по питанию. 5) Колодка H2. К ней подключается питание. До 15В. 6) Стабилизаторы Lm1117(3,3В) и Lm7805(5В). Первый используется для питания мк и на выводах колодки P2, второй только на выводе колодки P1. 7) Собственно сами колодки P1, P2 и P3. Служат дополнительными выводами земли, 3,3В и 5В. 8) Две кнопки. Одна при нажатии замыкает NRST с землёй (пере

Всем привет! Наконец, спустя полгода выходит вторая часть по разработке своей отладочной платы на основе микроконтроллера stm32f103c6t6. И сегодня я покажу схему, которая у меня получилась, а также подробно объясню, зачем нужен каждый компонент на ней. Приступим.

Схема и её объяснение.

Итак, начнём по-порядку.

1) Самая главная часть нашей схемы - микроконтроллер. Как и говорил, f103c6t6.

2) Колодки H1, H3, H4, H5. Первая выступает в роли разъема для программатора, остальные - выводы пинов мк.

3) Кварц X1 и конденсаторы C1 с C2. Кварц - задаёт частоту работы мк, конденсаторы нужны для более стабильной работы.

4) Конденсатор C3. Нужен для устранения помех по питанию.

5) Колодка H2. К ней подключается питание. До 15В.

6) Стабилизаторы Lm1117(3,3В) и Lm7805(5В). Первый используется для питания мк и на выводах колодки P2, второй только на выводе колодки P1.

7) Собственно сами колодки P1, P2 и P3. Служат дополнительными выводами земли, 3,3В и 5В.

8) Две кнопки. Одна при нажатии замыкает NRST с землёй (перезагрузка мк), вторая BOOT0 с землёй(режим прошивки).

9) Три светодиода и три токоограничивающих резистора для них. Подключены к выводам PC13, 14 и 15. Смысл у них такой же, что и у светодиода на blue pill.

Собственно, на этом всё. Из того, что можно добавить - на мк обязательно нужно объединять всë питание друг с другом. То есть плюс к плюсу, земля к земле. Всё остальное подключается так, как подписан пин на мк. Например, osc - осциллятор, значит к нему нужно подключать кварц. BOOT0 - прошивка, значит для прошивки нужно притянуть данный вывод к земле. Ничего сложного.

Ну а на этом всё. Всем до скорого!