Найти в Дзене
PRACTICAL ELECTRONICS

ИМС таймера в регуляторе мощности

В публикации рассмотрен вариант построения регулятора мощности с широтноимпульсным управлением на основе таймера КР1006ВИ1. Благодаря своей «гибкости» эта ИМС успешно работает и в регуляторе мощности. Мощность выходного сигнала КР1006ВИ1 достаточна для непосредственного управления такими тиристорами, у которых открывающий ток не превышает 200 мА. Кроме того, в составе таймера – два компаратора и RS-триггер, что даёт возможность простыми средствами обеспечить режим управления, приближающийся к наиболее экономичному – импульсному, когда открывающий ток спадает до нуля сразу после открывания тиристора. Удобство узла управления на таймере КР1006ВИ1 проявляется ещё и в простоте его схемы. Довольно большая мощность на выходе микросхемы позволяет отказаться от дополнительною транзисторного усилителя управляющего тока тиристора. Отмечу также, что описанная схема обеспечивает регулирование мощности без помех. В схеме реализован широтно-импульсный способ управления. В результате, в зависимости
Оглавление

Применение

В публикации рассмотрен вариант построения регулятора мощности с широтноимпульсным управлением на основе таймера КР1006ВИ1. Благодаря своей «гибкости» эта ИМС успешно работает и в регуляторе мощности.

Мощность выходного сигнала КР1006ВИ1 достаточна для непосредственного управления такими тиристорами, у которых открывающий ток не превышает 200 мА.

Кроме того, в составе таймера – два компаратора и RS-триггер, что даёт возможность простыми средствами обеспечить режим управления, приближающийся к наиболее экономичному – импульсному, когда открывающий ток спадает до нуля сразу после открывания тиристора.

Удобство узла управления на таймере КР1006ВИ1 проявляется ещё и в простоте его схемы. Довольно большая мощность на выходе микросхемы позволяет отказаться от дополнительною транзисторного усилителя управляющего тока тиристора.

Отмечу также, что описанная схема обеспечивает регулирование мощности без помех.

В схеме реализован широтно-импульсный способ управления. В результате, в зависимости от установленной мощности, в нагрузку поступает то или иное число целых полупериодов сетевого напряжения.

Регулятор предназначен для работы с инерционными нагревательными приборами, паяльниками и т.п.

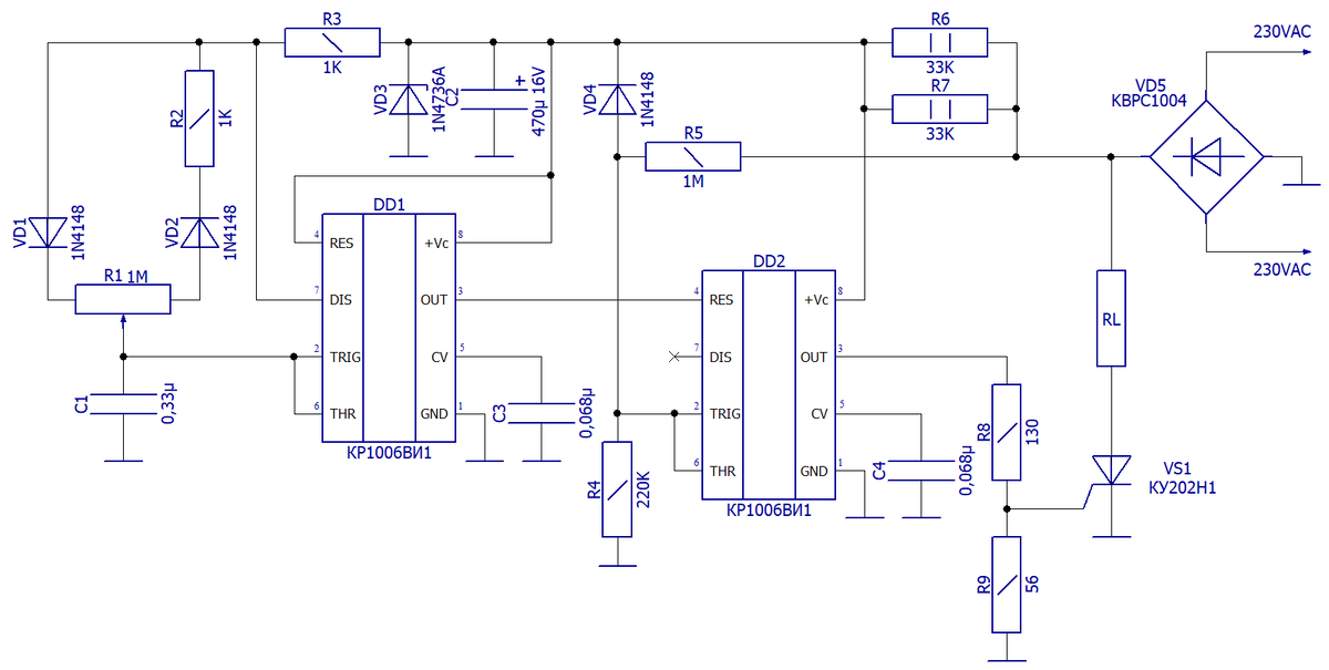
Схема электрическая

Схема электрическая принципиальная ИМС таймера в регуляторе мощности
Схема электрическая принципиальная ИМС таймера в регуляторе мощности

Формирование управляющих импульсов для открывания тиристора выполняет таймер DD2, а сигнал, раз­решающий его работу, формирует генератор прямоугольных импульсов на таймере DD1.

Частота импульсов – около 5 Гц. Скважность, от которой зависит мощность, потребляемая нагрузкой, можно изменять переменным резистором R1. При крайнем левом по схеме положении его движка нагрузка будет отключена, а при крайнем правом – включена на полную мощность.

Когда на выходе таймера DD1 присутствует напряжение высокого уровня, в нагрузку поступает пульсирующее напряжение частотой 100 Гц с выпрямителя VD5. Если же на выходе таймера низкий уровень, тиристор VS1 закрыт и напряжение на нагрузку не поступает.

Микросхемы питаются от параметрического стабилизатора напряжения R6R7VD3.

Конструкция и детали

Печатная плата для схемы ИМС таймера в регуляторе мощности
Печатная плата для схемы ИМС таймера в регуляторе мощности

Регулятор собран на печатной плате из фольгированного стеклотекстолита толщиной 1,5 мм.

Диоды 1N4148 заменимы на КД522Б, КД522А или любые из серии КД521 Диодный мост можно взять любой из КЦ405А – КЦ405В, но если мощность нагрузки превышает 200 Вт, то он должен быть собран из более мощных диодов, например из четырёх КД202 с буквенными индексами Ж, К. М, Р.

Тиристор VS1 может быть либо КУ201К, КУ201Л (для маломощной нагрузки), либо КУ202К…КУ202Н.

Следует заметить, что отдельные экземпляры тиристоров серии КУ202 в регуляторе могут работать нечётко, особенно при пониженной температуре. Такие тиристоры нужно заменить на другие, с меньшим значением тока открывания.

-4