Найти в Дзене
PRACTICAL ELECTRONICS

Автоматическое отключение зарядного устройства

В публикации описана схема приставки, предназначенной для совместной работы с зарядным устройством (ЗУ), не имеющим функции отключения от сети по окончании зарядки аккумуляторной батареи (АКБ). Схема заинтересует, в первую очередь, тех автолюбителей, которые, имея простейшее ЗУ заводского изготовления или самодельное, хотели бы с минимальными затратами времени и средств обеспечить автоматизацию зарядного процесса. Известно, что напряжение на выводах заряжаемой стабильным током кислотно свинцовой АКБ почти перестаёт увеличиваться как толь ко она получит полный заряд. С этого момента практически вся поступающая на батарею энергия расходуется только на электролиз и нагревание электролита. Таким образом, в момент прекращения увеличения зарядного напряжения можно было бы отключать ЗУ от сети. Инструкция по эксплуатации автомобильных АКБ рекомендует правда, продолжать зарядку в таком режиме ещё два часа. Однако практика показывает, что эта дозарядка действительно необходима только при ежег
Оглавление

Назначение

В публикации описана схема приставки, предназначенной для совместной работы с зарядным устройством (ЗУ), не имеющим функции отключения от сети по окончании зарядки аккумуляторной батареи (АКБ).

Схема заинтересует, в первую очередь, тех автолюбителей, которые, имея простейшее ЗУ заводского изготовления или самодельное, хотели бы с минимальными затратами времени и средств обеспечить автоматизацию зарядного процесса.

Известно, что напряжение на выводах заряжаемой стабильным током кислотно свинцовой АКБ почти перестаёт увеличиваться как толь ко она получит полный заряд. С этого момента практически вся поступающая на батарею энергия расходуется только на электролиз и нагревание электролита.

Таким образом, в момент прекращения увеличения зарядного напряжения можно было бы отключать ЗУ от сети. Инструкция по эксплуатации автомобильных АКБ рекомендует правда, продолжать зарядку в таком режиме ещё два часа.

Однако практика показывает, что эта дозарядка действительно необходима только при ежегодном проведении контрольно-профилактического зарядно разрядного цикла с целью определения технического состояния батареи.

В повседневной эксплуатации вполне достаточно выдержать батарею под неизменным напряжением в течение 15…30 мин. Такой подход позволяет значительно упростить автоматическое ЗУ без заметного влияния на полноту зарядки АКБ.

Если же заряжать АКБ нестабилизированным током, то вместе с плавным увеличением зарядного напряжения (выраженным слабее чем в первом случае) происходит уменьшение тока зарядки. Свидетельством полной заряженности батареи служит прекращение изменения и напряжения, и тока.

Этот принцип и положен в основу работы предлагаемой схемы приставки. Она одержит компаратор на один из входов которого подано напряжение пропорционально увеличивающееся при увеличении зарядного напряжения на батарее (и уменьшающееся при уменьшении) и одновременно пропорционально уменьшающееся при увеличении (увеличивающееся при уменьшении) зарядного тока.

На второй вход подано то же самое напряжение, что и на первый, но со значительной задержкой во времени.

Иначе говоря, пока будет увеличиваться напряжение на батарее и (или) уменьшаться ток зарядки значение напряжения на втором входе компаратора будет меньше значения напряжения на первом и эта разность пропорциональна скорости изменения зарядного напряжения и тока.

Когда напряжение на батарее и ток зарядки стабилизируются (что будет свидетельствовать о полной заряженности батареи) значения напряжения на входах компаратора сравняются он переключится и даст сигнал на отключение ЗУ.

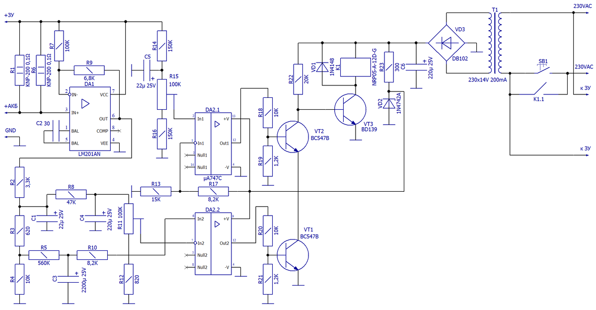
Схема электрическая

Схема электрическая принципиальная автоматического отключения зарядного устройства
Схема электрическая принципиальная автоматического отключения зарядного устройства

Схема состоит из входного ОУ DA1, двух компараторов напряжения на ОУ DA2.1, DA2.2, двувходового электронного реле VT1…VT3, К1 и блока питания, состоящего из сетевого трансформатора Т1, диодного моста VD3, конденсатора С6 и параметрического стабилизатора напряжения VD2R23.

Плюсовой выход зарядного устройства подключают к разъёму «+ЗУ», плюсовой вывод заряжаемой батареи к «+АКБ», а минусовые выводы ЗУ и АКБ объединены в общий провод – разъём «GND».

При нажатии на кнопку SB1 напряжение сети поступает к ЗУ и на первичную обмотку трансформатора Т1. Нестабилизированным напряжением с диодного моста VD3 питается электронное реле, а стабилизированным ОУ DA2 (DA1 питается от зарядного устройства). Начинается зарядка АКБ.

Падение напряжения, создаваемое током зарядки на резисторах R1R6 поступает на вход ОУ DA1 включенного по схеме инвертирующего усилителя. Напряжение на его выходе при уменьшении тока зарядки будет увеличиваться.

С другой стороны, выходное напряжение ОУ пропорционально его напряжению питания. А поскольку усилитель питается непосредственно с заряжаемой батареи, то выходное напряжение ОУ будет функцией как напряжения на зажимах заряжаемой батареи, так и тока зарядки.

К выходу ОУ подключен ФНЧ R2C1 с которого напряжение через интегрирующие цепи R8C4 и R3R4R5C3 поступает на входы компаратора, выполненного на ОУ DA2.2.

Цепь R5C3 имеет постоянную времени во много раз большую, чем цепь R8C4, поэтому напряжение на не инвертирующем входе этого компаратора будет меньше, чем на инвертирующем и на выходе установится низкий уровень.

Компаратор на ОУ DA2.1 представляет собой обычное пороговое устройство на инвертирующий вход которого подано образцовое напряжение с резистивного делителя R13R17, а на не инвертирующий - с делителя R14R15R16, подключенного к АКБ. Компаратор переключается при достижении на батарее напряжения 14,4 В и служит для исключения возможности преждевременного отключения зарядного устройства в условиях незначительной динамики изменения напряжения на батарее.

В результате, пока напряжение на АКБ не достигнет указанного значения, приставка не отключит ЗУ, даже если переключился компаратор DA2.2. Такая ситуация возможна при установке заниженного значения зарядного тока и, как следствие, при очень медленном изменении зарядных напряжения и тока. Первоначально на выходе компаратора DA2.1 также действует напряжение низкого уровня.

Выходы обоих компараторов через резистивные делители R18R19 и R20R21 соединены с базами транзисторов VT2 и VT1. Таким образом при нажатии на кнопку SB1 эти транзисторы остаются закрытыми, a VT3 открывается. Срабатывает реле К1 и контактами К1.1 блокирует контакты кнопки. Приставка остается включенной после отпускания кнопки.

Поскольку транзисторы VT1 и VT2 включены как логическое «И», они открываются только при высоком уровне напряжения одновременно на выходе компараторов DA2.1, DA2.2. Это может произойти только тогда, когда батарея будет полностью заряжена. При этом транзистор VT3 закрывается и реле К1 отключается, размыкая цепь питания приставки и зарядного устройства.

Конструкция, детали, наладка

Печатная плата для схемы автоматического отключения зарядного устройства
Печатная плата для схемы автоматического отключения зарядного устройства

Чертёж печатной платы для схемы автомата показан на рисунке выше. Трансформатор Т1 – любой маломощный с напряжением вторичной обмотки 14 В. На плате обмотки подключаются: первичная – T1_1, вторичная – T2_2.

Для налаживания приставки потребуются стабилизированный источник питания с регулируемым напряжением 10…15 В, и мультиметр. Сначала движок резистора R15 устанавливают в нижнее, a R11 в верхнее по схеме положение. К разъёмам «+ЗУ» и «GND» подключают источник, устанавливают на его выходе напряжение 14,4 В и включают приставку в сеть.

Нажимают на кнопку SB1, при этом должно сработать реле К1. Убеждаются в том, что на выходах ОУ DA2.1 и DA2.2 присутствует низкий уровень напряжения (1,3…1,5 В). Затем измеряют напряжение на выходе ОУ DA1. Оно должно быть примерно равным напряжению подключенного источника питания.

Замыкают на 30…40 сек выводы резистора R5 обеспечивая быструю зарядку конденсатора С3, а затем после десятиминутной выдержки, вольтметр подключают к выходу ОУ DA2.2 и плавно вращают ручку резистора R11 до момента переключения компаратора, т.е. скачкообразного увеличения напряжения на его выходе до 11…11,5 В. Затем измеряют напряжение на инвертирующем входе ОУ DA2.2 и резистором R11 уменьшают его на 15…20 мВ.

В заключение вращают ручку резистора R15 до момента переключения ОУ DA2.1. При этом реле К1 должно отключится.