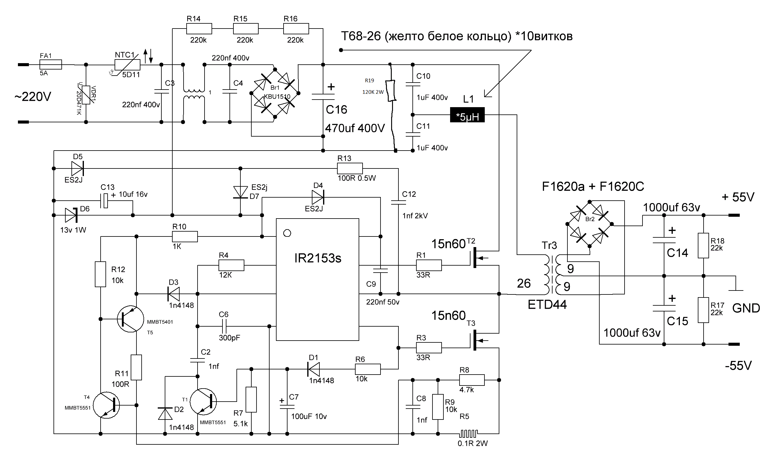
(Дописываю спустя год:) Лучше всего в качестве дополнительного дросселя показали себя кольца из материала сендаст. К примеру, кольца SC127125 вполне достаточно для постоянной мощности 300 ватт.
Также в качестве токоизмерительного резистора R5 желательно применять резистор большего номинала, чтобы RDS(ON) полевого транзистора примерно соответствовал номиналу резистора R5. Соответственно, номиналы делителя R8, R9 тоже надо будет подобрать. Это нужно для более точной работы защит при нагреве выходных транзисторов.
#Ir2153 #софтстарт #защита
(Дописываю спустя год:) Лучше всего в качестве дополнительного дросселя показали себя кольца из материала сендаст. К примеру, кольца SC127125 вполне достаточно для постоянной мощности 300 ватт.
Также в качестве токоизмерительного резистора R5 желательно применять резистор большего номинала, чтобы RDS(ON) полевого транзистора примерно соответствовал номиналу резистора R5. Соответственно, номиналы делителя R8, R9 тоже надо будет подобрать. Это нужно для более точной работы защит при нагреве выходных транзисторов.
#Ir2153 #софтстарт #защита
...Читать далее
- Дело было вечером делать было .. Дела были, но Хобби интереснее! )
И так, размышляя на тему построения простого, бюджетного, надежного импульсного блока питания, просмотрев множество вариантов реализации "родилась" вот эта схема. Отличительная особенность наличие стабильного ЧИМ софт старта, а также добавление дополнительной индуктивности последовательно с первичной обмоткой трансформатора. В данной версии, рабочая частота блока питания 43кГц. но в первые секунды после старта частота составляет порядка 170-180кГц. это заметно снижает токи протекающие во время зарядки выходной электролитических конденсаторов. Однако, несмотря на снижение, величина токов остается значительной и как правило, превышает максимальные допустимое, в следствие этого происходит срабатывание защиты по току. Стандартных решений этой проблемы два:
1. отключение защиты на момент старта.
2. Замедление защиты (чтоб она не успевала сработать в момент старта)
Не сложно понять, что оба этих варианта имеют недостатки, которые могут привести к выходу из строй блока питания. Например в случаях:
1. Короткого замыкания при старте
2. Использования конденсаторов значительной емкости в выходном фильтре.
3. Подключения дополнительной нагрузки
4. Жесткого короткого замыкания (если защита с задержкой)
Список можно продолжать, но думаю хватит. Да даже в случае удачных запусков, броски тока превышающие номинальные значения (иногда и в несколько раз) полезными назвать трудно (сарказм). Моя основная идея заключается в добавлении нелинейного элемента с высоким импедансом на частотах софт старта и низким импедансом на рабочей частоте, в цепь первичной обмотки трансформатора, что позволило в момент софт старта ограничить ток на уровне чуть ниже максимального (для сработки защиты) и не оказывать серьезного негативного влияния в рабочем режиме. В итоге:
1. Защита по току работает в том числе и в момент запуска.
2. Силовые транзисторы не испытывают нежелательных перегрузок.
3. Блок питания способен работать с выходными емкостями большого номинала (2000мкф и выше) и уверенно запускаться с нагрузкой.
Схему данного девайса собственно и публикую.
Продолжение с описанием работы, принципами наладки и тестами в следующей статье.
Всем пока. :)
(Дописываю спустя год:) Лучше всего в качестве дополнительного дросселя показали себя кольца из материала сендаст. К примеру, кольца SC127125 вполне достаточно для постоянной мощности 300 ватт.
Также в качестве токоизмерительного резистора R5 желательно применять резистор большего номинала, чтобы RDS(ON) полевого транзистора примерно соответствовал номиналу резистора R5. Соответственно, номиналы делителя R8, R9 тоже надо будет подобрать. Это нужно для более точной работы защит при нагреве выходных транзисторов.
#Ir2153
#софтстарт
#защита