Добавить в корзинуПозвонить
Найти в Дзене
PRACTICAL ELECTRONICS

Усилитель без выносных элементов термостабилизации

Представленный в публикации УМЗЧ обладает низкими значениями коэффициентов гармонических и интермодуляционных искажений, сравнительно прост, выдерживает кратковременное КЗ на выходе и не требует выносных элементов термостабилизации начального тока (тока покоя) транзисторов выходного каскада. Публикация является продолжением статьи «Усилитель не требующий термостабилизации начального тока» по схемам Г. Брагина. Схема усовершенствована и по сравнению с первым вариантом работает в режиме AB. Если говорить о усилителях Брагина, то можно выделить некоторые из их характерных черт:
1. Схемы практически не нуждаются в наладке и при исправных деталях и правильном монтаже начинают работать сразу;
2. Отказ от «классического» метода термостабилизации, который заключается в тепловом контакте полупроводника, в цепи установки напряжения смещения, с транзисторами выходного каскада. Последнее несколько усложняет схему усилителя, но и обладает некоторыми преимуществами. Например, исключён плохой теплов
Оглавление

УМЗЧ Брагина

Представленный в публикации УМЗЧ обладает низкими значениями коэффициентов гармонических и интермодуляционных искажений, сравнительно прост, выдерживает кратковременное КЗ на выходе и не требует выносных элементов термостабилизации начального тока (тока покоя) транзисторов выходного каскада.

Публикация является продолжением статьи «Усилитель не требующий термостабилизации начального тока» по схемам Г. Брагина. Схема усовершенствована и по сравнению с первым вариантом работает в режиме AB.

Если говорить о усилителях Брагина, то можно выделить некоторые из их характерных черт:
1. Схемы практически не нуждаются в наладке и при исправных деталях и правильном монтаже начинают работать сразу;
2. Отказ от «
классического» метода термостабилизации, который заключается в тепловом контакте полупроводника, в цепи установки напряжения смещения, с транзисторами выходного каскада.

Последнее несколько усложняет схему усилителя, но и обладает некоторыми преимуществами. Например, исключён плохой тепловой контакт из-за высыхания теплопроводящей пасты или неудачного расположения. Также нет необходимости в прокладке монтажных проводов или печатных проводников к теплоотводу, которые могут послужить источником дополнительных искажений звукового сигнала.

Схема электрическая

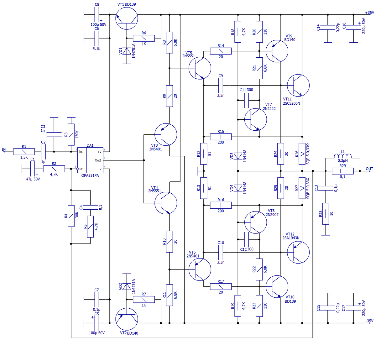
Схема электрическая принципиальная усилителя без выносных элементов термостабилизации
Схема электрическая принципиальная усилителя без выносных элементов термостабилизации

Технические характеристики:

  • Режим работы выходного каскада – AB;
  • Напряжение питания – ±35 В;
  • Начальный ток (ток покоя) – 150 мА;
  • Номинальное входное напряжение – 1 В;
  • Диапазон частот по уровню 0 дБ – 20…20000 Гц;
  • Номинальная выходная мощность (4 Ом) – 100 Вт;
  • THD при номинальной выходной мощности (100 Вт) на частотах
    1 кГц - 0,007%;
    20 кГц - 0,08%.

Как видно, напряжение питания, входное напряжение и номинальная мощность у этой схемы такая же, как и у первой конструкции. Несколько лучше усилитель ведёт себя в плане искажений.

Входной каскад полностью повторяет первую схему и выполнен на ОУ DA1 OPA551PA. Это сравнительно дорогостоящая микросхема от Texas Instruments с высоким токовым выходом для работы с низким импедансом и сложными нагрузками.

Изменения коснулись выходного каскада. Для увеличения его входного сопротивления в УМЗЧ введены транзисторы VT3, VT4. Это облегчило работу ОУ DA1 и позволило обеспечить стабильное напряжение база-эмиттер транзисторов VT5, VT6 при изменении температуры.

Кроме того, усилитель дополнен каскадом на транзисторах VT7, VT8, которые совместно с датчиками тока R26, R27 и выходными каскадами на транзисторах VT9…VT12 в режиме покоя образуют соответственно два генератора тока, что исключает отсечку эмиттерного тока транзисторов оконечного каскада и снижает коммутационные искажения. Последнее же, как известно, благоприятно сказывается на спектре гармоник.

Помимо указанных изменений в каждое плечо выходного каскада введена более глубокая местная ООС за счёт увеличения сопротивления резисторов в эмиттерных цепях транзисторов VT5, VT6, что сделало выходной каскад более линейным.

Так как резисторы R15, R16 подключены к датчикам тока R26, R27, то получается достаточно жёсткая термостабилизация тока покоя транзисторов оконечного каскада (при колебаниях температуры теплоотводов выходных транзисторов от 20 до 90°С ток покоя изменяется в пределах 150…180 мА).

Наличие датчиков тока и глубокой ООС по постоянному току приводит к ограничению их коллекторных токов до приемлемого значения при коротких замыканиях в нагрузке.

Конструкция и детали

Печатная плата для схемы усилителя без выносных элементов термостабилизации
Печатная плата для схемы усилителя без выносных элементов термостабилизации

Чертёж печатной платы показан на рисунке выше. Плата односторонняя из фольгированного стеклотекстолита с запайкой выходных транзисторов непосредственно на неё и креплению к теплоотводу.

Транзисторы VT9 и VT10 так же необходимо оборудовать небольшими радиаторами.

Резисторы R26 и R27 - проволочные, мощностью не менее 5 Вт, например, SQP-5. Резистор R29 - MO-200 (С2-23) мощностью 2 Вт, на котором намотано 10…12 витков обмоточного медного провода диаметром 0,8 мм, что является индуктивностью L1 на схеме.