Добавить в корзинуПозвонить
Найти в Дзене
УЧИМСЯ САМИ

Многодиапазонный приемник - окончательная конфигурация

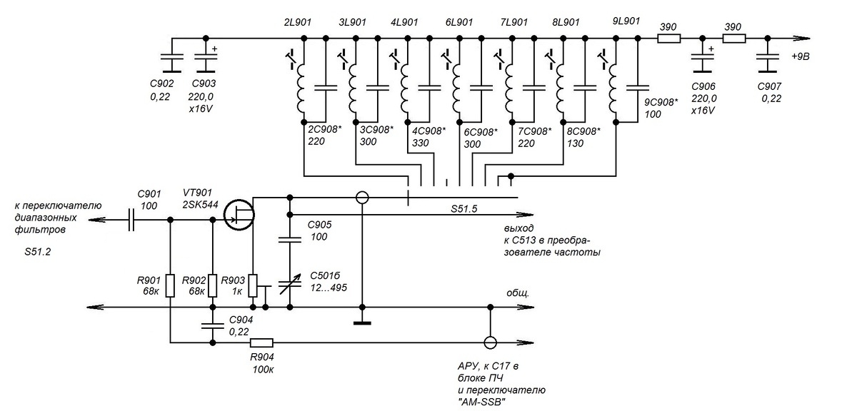
НЕСКОЛЬКО ВАЖНЫХ ПРИМЕЧАНИЙ Некоторые из комментаторов жаловались на сложность системы обозначений на схемах. Дело в том, что если делать обозначения деталей в блоках как обычно: С1, С2, С3, то это может вызвать неоднозначности на общей блок-схеме, когда, например, окажется, что на нее выводятся переменные резисторы регулировки из разных блоков с одинаковым обозначением, скажем, R3. Поэтому с некоторого времени автор стал применять, во избежание путаницы, трехзначные обозначения, где первая цифра одинакова для всех элементов данного блока. Так, детали преобразователя частоты (1-го гетеродина и смесителя) начинаются с С501 и R501. Нумерация деталей блока входных фильтров начинается с цифры 6, детали подавителя тональных помех идут с 801, УРЧ - с 901. Детали, чьи обозначения начинаются не с буквы, а с цифры подключаются к переключателю диапазонов и работают только на одном или двух из диапазонов приемника. Цифры перед буквой - номер диапазона. Если эти детали используются на двух диапазо

НЕСКОЛЬКО ВАЖНЫХ ПРИМЕЧАНИЙ

Некоторые из комментаторов жаловались на сложность системы обозначений на схемах. Дело в том, что если делать обозначения деталей в блоках как обычно: С1, С2, С3, то это может вызвать неоднозначности на общей блок-схеме, когда, например, окажется, что на нее выводятся переменные резисторы регулировки из разных блоков с одинаковым обозначением, скажем, R3. Поэтому с некоторого времени автор стал применять, во избежание путаницы, трехзначные обозначения, где первая цифра одинакова для всех элементов данного блока. Так, детали преобразователя частоты (1-го гетеродина и смесителя) начинаются с С501 и R501. Нумерация деталей блока входных фильтров начинается с цифры 6, детали подавителя тональных помех идут с 801, УРЧ - с 901. Детали, чьи обозначения начинаются не с буквы, а с цифры подключаются к переключателю диапазонов и работают только на одном или двух из диапазонов приемника. Цифры перед буквой - номер диапазона. Если эти детали используются на двух диапазонах, то указывается наименьший номер.

ПЕРЕМОНТАЖ

Последний этап работ начнем с того, что намотаем и установим катушки контуров остальных используемых вами диапазонов, а также полагающиеся к ним конденсаторы C908. Обязательно подпишите маркером на плате, где у вас какой диапазон. Напоминаю также, что катушки надо мотать так, чтобы намотка занимала не больше половины высоты каркаса. Иначе ферритовый подстроечник при его вывинчивании не удалится полностью из катушки и диапазон подстройки индуктивности снизится.

Внимательный читатель заметит, что на ВЧ диапазонах контура аналогичны гетеродинным. Соотношения макс. и мин. частот диапазона гетеродина и сигнальной цепи отличаются мало, так что достаточно только настроить контур подстроечником на частоту большую на величину ПЧ. Однако на НЧ диапазонах соотношения перестройки уже отличаются заметнее. Там у нас идет преобразование сверху, так что сигнал находится ниже гетеродина и одинаковая абсолютная величина перестройки дает ему большую относительную величину. Поэтому емкость многих конденсаторов стала ниже, чтобы вращение КПЕ перестраивало сигнальный контур УРЧ энергичнее. А чтобы частота при этом оказалась не выше, а ниже - увеличено число витков катушек.

-2

Для снижения взаимного влияния контуров впаяем в плату 2 показанные зелеными линиями П-образные скобки из толстой медной проволоки, так, чтобы они возвышались над платой на 7-8 мм. Поперек них припаяем еще один кусок такой проволоки. На чертеже платы расположение этих проволок показано зелеными линиями. Так образуются экранирующие контура, снижающие взаимное влияние катушек. Учтите, что это сооружение заземлено только по переменному току, а по постоянному на нем имеется напряжение питания УРЧ. Так проследите, чтобы оно ни в коем случае не замыкалось с проводами, заземленными на общий провод по-настоящему. Еще одну подобную скобку, уже заземленную по-настоящему, припаяйте к окантовке платы в районе транзистора. Она улучшит разделение входной и выходной частей усилителя. Также автор счел необходимым переделать провод от стока транзистора к переключателю диапазонов на экранированный. Экран припаивается в районе отверстия под вывод корпуса для советских транзисторов. Если оно у вас задействовано - просверлите дополнительное. Еще одна мера по предотвращению паразитных связей - припаять монтажный провод между дном корпуса и экранирующей стенкой так, чтобы он охватывал плату входных фильтров. После этого включите приемник и убедитесь, что его работа в прежнем режиме не нарушилась.

-3

После этого завершим переход на окончательную конфигурацию. Припаяйте провода от последней пятой секции переключателя диапазонов к соответствующим контурам. Операция неудобная - непросто подлезть к местам пайки на переключателе, уже опутанном проводами. Автор рекомендует использовать для этого советский провод МГТФ. Он гибкий, надежный, а главное - его термостойкая фторопластовая изоляция не расплавится, даже если вы случайно коснетесь провода паяльником. Чтобы ослабить взаимное влияние проводов к УРЧ и к первому гетеродину (ГПД), новые провода приподнимите над последними повыше. Например, с помощью какой-нибудь стойки. Или, если у вас конструкция подобна авторской - прихватите их как-нибудь к подшкальнику. Но не увязывайте их в плотный жгут! опять-таки ради снижения взаимного влияния.

Подпаяйте конденсатор и к катушке 80-метрового (3,6 МГц) диапазона 4L901, до этого использовавшейся в качестве обычного дросселя. Удалите перемычку, постоянно соединявшую эту катушку со стоком полевого транзистора УРЧ - теперь подключение этого контура будет только при работе на этом диапазоне.

Растягивающий конденсатор С905 у нас временно висел навесным монтажом. Переставьте его на полагающееся ему место на плате и протяните провод от второй секции КПЕ С501б к соответствующей точке платы. Теперь выходная цепь УРЧ у нас станет резонансной и перестраиваемой по частоте не только на 9-м и 10-м диапазонах (20-метровый любительский и 19-метровый вещательный), но и на всех остальных.

-4
-5

Размещение контуров на плате теперь хорошо продумано, чтобы соседние диапазоны не оказались рядом и чтобы не получилась снова история с отсосом энергии.

-6

НАСТРОЙКА

А теперь подключайте хорошую антенну подлиннее и ищите хоть какие-нибудь станции, желательно в середине каждого диапазона. Настраивайте УРЧ на наилучший прием вращением подстроечника катушки соответствующего диапазона. При отсутствии радиостанций можно даже попытаться настроиться на шум эфира. Только желательно не на свисты и завывания (они могут быть следствием возбуждения в каком-либо узле приемника или его "пораженными точками"), а на благородное шипение атмосферы. Возможно, на время наладки будет удобнее включить режим SSB-приема даже на вещательных диапазонах - на нем чувствительность приемника, позволяющая хоть что-то услышать даже при сбитой настройке, выше. Понятно, что если максимум сигнала получится при вкрученном до упора сердечнике, надо будет заменить конденсатор соответствующего диапазона на большей емкости. А если при полностью выкрученном и выпадающем из катушки - то на меньшую емкость.

Советую начать с восстановления настройки 20-метрового радиолюбительского диапазона - при переходе на окончательную конфигурацию она наверняка немножко ушла. Затем желательно в первую очередь настраивать радиолюбительские диапазоны - ведь если у вас эти станции идут с правильным естественным тембром, то это гарантия того, что вы настроились на правильный, а не на зеркальный канал приема. К тому же, радиолюбители частенько называют диапазон при общем вызове.

Наконец, у нас же есть ранее построенный ВЧ-генератор! Установите на его шкале частоту середины нужного вам диапазона, затем настройте приемник на середину диапазона. Точно подстраивая генератор, добейтесь приема. Для облегчения обнаружения сигнала даже без особо точной настройки включите внутреннюю модуляцию генератора. Уровень сигнала устанавливайте таким, чтобы он прослушивался уверенно, но не слишком громко. При слишком большом уровне АРУ будет его четко выдерживать и вы не почувствуете, лучше или хуже делают прием ваши манипуляции с контурами. Сначала, подключая генератор ко входу УРЧ, вы сможете поймать сигнал даже при сильно расстроенных контурах, а в конце настройки, когда уже получается нужная чувствительность, приемник станет его ловить даже без подключения - просто от того, что генератор находится рядом.

Когда у вас появится четкий прием хоть на каком-нибудь диапазоне, вам будет уже проще найти настройку на любых других. У вас появится некоторый глазомер на то, какие числа витков и какие емкости дают те или иные частоты, а главное - точки для перерасчета любых соседних диапазонов. Для этого вспомним эту статью. Напомню основные положения из нее:

- Частота настройки контура обратно пропорциональна количеству витков катушки. То есть, увеличение количества витков вдвое вызывает уменьшение частоты контура примерно вдвое

- Частота настройки контура обратно пропорциональна корню квадратному из емкости контура. То есть, увеличение емкости вдвое вызывает уменьшение частоты контура в 1,41 раза. ВАЖНО! Это емкость именно контура, а не одного только С908 соответствующего диапазона. Не забывайте, что в емкость контура входят еще и емкость цепи настройки - последовательно соединенные С905 и секция КПЕ С501б, а также паразитная емкость монтажа.

Как это выглядит ближе к практике? По школьной формуле последовательного соединения конденсаторов получаем, что емкость цепи из 100-пикофарадного и перестраиваемого от 12 до 495 пф КПЕ меняется от 11 до 83 пф. Плюс около десятка пикофарад паразитной емкости. То есть, если мы желаем по-быстрому прикинуть частоты в центре диапазона, то можно добавить к емкости С908 соответствующего диапазона где-то пикофарад 60.

И вот пример: автор настроил и получил прекрасный прием на 40 метрах вещательных и любительских станций при катушке из 13 витков и 7С908 в 220 пф. Прикинув, что для 49-метрового диапазона понадобится 14 витков и 330 пф, я это спаял. Но что-то ничего не ловилось, хотя при полностью выкрученном подстроечнике вроде бы появлялись какие-то признаки приема. Пересчитаем, ведь данные по 40 метрам уже надежные. Там среднюю частоту возьмем 7,2 МГц - как раз между любительским и вещательным участком, а на новом 49-метровом диапазоне примем середину за 6,1 Мгц. Заменив 220+60 пф на 330+60 мы получим частоту точно в 6,1 МГц. Но ведь у нас и витков катушки не 13, а 14 - получается уже меньше 5,7. Действительно, мы, похоже, промазали вниз. Заменил конденсатор на 300 пф и получил отличный резонанс.

Не паникуйте, если на самых высокочастотных диапазонах по приборам вроде бы всё нормально, но никакие радиостанции не ловятся. Вполне может быть, что просто нет прохождения, которое на этих диапазонах зависит от времени суток, солнечной активности и состояния ионосферы. Вполне возможно, что через несколько дней диапазоны вознаградят вас за всё.

ВНИМАНИЕ - ПРИЯТНЫЙ СЮРПРИЗ! Всесторонне испытывая готовый радиоприемник на всех режимах, автор обнаружил, что в положении 9-го диапазона (20-метровый любительский) он также ниже по частоте захватывает и прекрасно принимает 22-метровый вещательный диапазон. В частности, там на 13650 кГц можно с 18.00 до 20.00 МСК принимать передачи Всемирной радиосети на русском языке. В 19.00-19.20 там идет передача радио Японии, а с 19.30 - радио Словакии. Остальное время в разные дни недели занято другими разными станциями и темами передач.