Найти в Дзене
Старый радио любитель

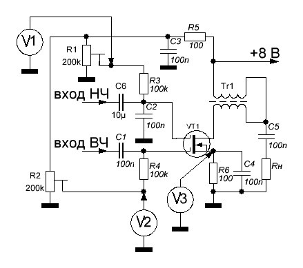
АМ-модулятор на BF998.

Продолжаю лабораторную работу и исследую возможность использования BF998 в качестве модулятора. В схему добавил один керамический конденсатор 10 мкФ. На вход ВЧ через делитель 1:10 подавал сигнал от старичка Г4-102А, так что на входе был размах колебаний 100 мВ, а на НЧ вход подавал синусоидальный сигнал от цифрового генератора с частотой 1 кГц. Амплитуду НЧ сигнала и напряжение смещения на затворах я менял. Модулятор заработал сразу. Эти результаты были получены при напряжении питания 8 В, напряжения на затворах: Uз1=2,2 В, Uз2=2,96 В. При повышении напряжения на первом затворе до 4 В появлялись искажения. После проб и шибок :)) наилучшим был режим. когда Uз1=2,3 В, Uз2=3,2 В и размахе колебаний НЧ около 1,3 В. При этом глубина модуляции была близка к 80%. Получить модуляцию 100% за счет увеличения размаха сигнала НЧ не получалось, так как нарушалась симметрия модулированного сигнала. Зато при уменьшении сигнала НЧ все шло предсказуемо - уровень модуляции снижался. Думаю, что доводи

Продолжаю лабораторную работу и исследую возможность использования BF998 в качестве модулятора. В схему добавил один керамический конденсатор 10 мкФ.

Рис. 1.
Рис. 1.

На вход ВЧ через делитель 1:10 подавал сигнал от старичка Г4-102А, так что на входе был размах колебаний 100 мВ, а на НЧ вход подавал синусоидальный сигнал от цифрового генератора с частотой 1 кГц. Амплитуду НЧ сигнала и напряжение смещения на затворах я менял. Модулятор заработал сразу.

Рис. 1.
Рис. 1.
Рис. 2.
Рис. 2.

Эти результаты были получены при напряжении питания 8 В, напряжения на затворах: Uз1=2,2 В, Uз2=2,96 В. При повышении напряжения на первом затворе до 4 В появлялись искажения.

После проб и шибок :)) наилучшим был режим. когда Uз1=2,3 В, Uз2=3,2 В и размахе колебаний НЧ около 1,3 В. При этом глубина модуляции была близка к 80%.

Рис. 3.
Рис. 3.

Получить модуляцию 100% за счет увеличения размаха сигнала НЧ не получалось, так как нарушалась симметрия модулированного сигнала. Зато при уменьшении сигнала НЧ все шло предсказуемо - уровень модуляции снижался.

Рис. 4.
Рис. 4.

Думаю, что доводить глубину модуляции до 100% не стоит, так как при небольшом изменении режима транзистора может возникнуть перемодуляция, лучше уж изменить динамический диапазон модулирующего сигнала. введя его ограничение.

Ну и порадовала душу вот такая осциллограмма:

Рис. 5.
Рис. 5.

Ну, прямо таки, иллюстрация из книжки "Юный радиолюбитель", по которым мы учились :)).

Рис. 6. Из книги "Юный радиолюбитель", В.Г. Борисов, Ю.М. Отряшенков, 1966 год.
Рис. 6. Из книги "Юный радиолюбитель", В.Г. Борисов, Ю.М. Отряшенков, 1966 год.

Всем здоровья и успехов!