Найти в Дзене
PRACTICAL ELECTRONICS

Лабораторный блок питания на XL4016

В публикации рассматривается схема и конструкция понижающего ШИМ-преобразователя на основе микросхемы XL4016. Схема может послужить основой для изготовления простого лабораторного источника питания. Всё что для этого нужно – дополнить схему входным выпрямителем и индикаторам тока и напряжения. Работа со схемой началась с того, когда мне попала в ремонт плата на основе XL4016, купленная али. Плата размерами немного больше спичечного коробка, с миниатюрными радиаторами, но по заверению китайских «манагеров», которые ей торгуют, способна обеспечить выходной ток до 10 А с регулируемым напряжением на выходе от 1,25 до 36 В. До этого с XL4016 я не работал и изучив схему решил на её основе собрать свою и проверить, что реально можно получить от XL4016. Микросхема XL4016 выпускается в корпусе TO-220-5L. Стоимость в нашей рознице составляет порядка 200₽, а в поднебесной в разы дешевле. Скорее всего наши просто её перекупают. Блок схема микросхемы показана на рисунке ниже. Максимальное входное н

В публикации рассматривается схема и конструкция понижающего ШИМ-преобразователя на основе микросхемы XL4016. Схема может послужить основой для изготовления простого лабораторного источника питания. Всё что для этого нужно – дополнить схему входным выпрямителем и индикаторам тока и напряжения.

Работа со схемой началась с того, когда мне попала в ремонт плата на основе XL4016, купленная али. Плата размерами немного больше спичечного коробка, с миниатюрными радиаторами, но по заверению китайских «манагеров», которые ей торгуют, способна обеспечить выходной ток до 10 А с регулируемым напряжением на выходе от 1,25 до 36 В.

До этого с XL4016 я не работал и изучив схему решил на её основе собрать свою и проверить, что реально можно получить от XL4016.

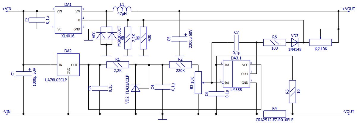
Схема электрическая

Схема электрическая принципиальная ЛБП на XL4016
Схема электрическая принципиальная ЛБП на XL4016

Микросхема XL4016 выпускается в корпусе TO-220-5L. Стоимость в нашей рознице составляет порядка 200₽, а в поднебесной в разы дешевле. Скорее всего наши просто её перекупают. Блок схема микросхемы показана на рисунке ниже.

-3

Максимальное входное напряжение для схемы составляет 40 В, а нижняя граница – 8 В. Частота преобразования – фиксированная 180 кГц. КПД схемы, в зависимости от входного/выходного напряжения при разных токах лежит в диапазоне от 85 до 95 %. Выходное напряжение можно регулировать переменным резистором R7 от 1,25 до 36 В (при входном 38…40В). Ограничение по току также можно задать переменным резистором R3.

Регулировка осуществляется через операционный усилитель DA3 LM358. Для его питания в схеме присутствует 5-ти вольтовый стабилизатор DA2 и источник опорного напряжения VD2 TL431.

В качестве силового диода VD1 использована сборка с общим катодом MDR2060CT на 20 А, 60 В. Значение индуктивности на схеме указано в 47 мкГн, эта цифра взята из datasheet. По факту я её изготовил на ферритовом кольце размерами 20×10×10 с намоткой двойного провода 1мм в количестве 20 вит. При измерении индуктивность составила 55 мкГн. В качестве токоизмерительного резистора использовано сопротивление для поверхностного монтажа типоразмера 2512 0,01 Ом CRA2512-FZ-R010ELF, которое запаивается на плату со стороны печатных дорожек.

При использовании ребристого радиатора размерами 100×43×20 мм с токами до 5 А, схема ведёт себя именно так как заявлено производителем XL4016. Обеспечивается регулировка тока и напряжения. Температура радиатора примерно 60°С.

При попытке нагрузить током 7,5 А через 8 мин сработала тепловая защита. Т.е. при токах выше 5 А надо использовать или более массивный теплоотвод, либо применять активное охлаждение вентилятором.

Вариант печатной платы для схемы показан на рисунке ниже. R0 - перемычка из монтажного провода.

Печатная плата для схемы ЛБП на XL4016
Печатная плата для схемы ЛБП на XL4016