Найти в Дзене
PRACTICAL ELECTRONICS

Электронный аналог автоматического выключателя с управлением одной кнопкой

Устройство, представленное в публикации, представляет из себя электронный аналог автоматического выключателя, включение и отключение, которым нагрузки производится всего с помощью одной малогабаритной кнопки. Коммутирующим элементом в схеме является МОП-транзистор. Схема автоматически обесточивает подключённую нагрузку при достижении порога срабатывания. Порог срабатывания можно настроить в широких пределах путём установки низкоомного проволочного резистора расчётного номинала. Данная конструкция может найти широкое применение, тем более учитывая, что в настоящее время большинство электронной аппаратуры не имеют сетевого выключателя, а только переходят в так называемый «ждущий» режим, оставаясь при этом постоянно включенными. Коммутация нагрузки производится с помощью переключательного МОП-транзистора VT3 IRFP460, который включен в диагональ диодного моста VD1 MB1510W. В цепь истока транзистора VT3 включен резистор R13, от номинала которого и будет зависеть при какой величине тока, пр
Оглавление

Назначение

Устройство, представленное в публикации, представляет из себя электронный аналог автоматического выключателя, включение и отключение, которым нагрузки производится всего с помощью одной малогабаритной кнопки.

Коммутирующим элементом в схеме является МОП-транзистор. Схема автоматически обесточивает подключённую нагрузку при достижении порога срабатывания. Порог срабатывания можно настроить в широких пределах путём установки низкоомного проволочного резистора расчётного номинала.

Данная конструкция может найти широкое применение, тем более учитывая, что в настоящее время большинство электронной аппаратуры не имеют сетевого выключателя, а только переходят в так называемый «ждущий» режим, оставаясь при этом постоянно включенными.

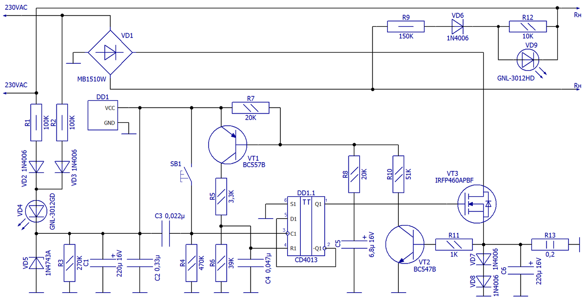
Схема электрическая

Схема электрическая принципиальная электронного аналога автоматического выключателя с управлением одной кнопкой
Схема электрическая принципиальная электронного аналога автоматического выключателя с управлением одной кнопкой

Коммутация нагрузки производится с помощью переключательного МОП-транзистора VT3 IRFP460, который включен в диагональ диодного моста VD1 MB1510W.

В цепь истока транзистора VT3 включен резистор R13, от номинала которого и будет зависеть при какой величине тока, протекающего в нагрузке, схема отключит её от сети.

Диоды VD7 и VD8 ограничивают напряжение на резисторе R13, а конденсатор С6 служит для сглаживания возможных импульсных помех из сети.

Узел управления транзистором VT3 построен на D-триггере DD1 CD4013, отечественным аналогом которого является К561ТМ2, и двух транзисторах VT1 и VT2.

Питание низковольтной части схемы осуществляется от выпрямителя на VD2VD3 с ограничительными резисторами R1R2 и параметрического стабилизатора на VD5. Светодиод VD4 – индикация подключения устройства к сети.

При подключении устройства к сети, происходит заряд конденсатора С5, транзистор VT1 на это время отпирается и на сбросовый вход R (4) поступает напряжение высокого уровня, благодаря чему D-триггер устанавливается в состояние, когда на его прямом выходе напряжение низкого уровня. VT3 при этом соответственно закрыт, и нагрузка обесточена. Так происходит первоначальная установка схемы в нулевое положение.

При кратковременном нажатии на кнопку SB1 напряжение высокого уровня поступит на счетный вход С (3) D-триггера DD1 что приведёт к его переключению. На прямом выходе Q (1) будет уже присутствовать напряжение высокого уровня, которое откроет транзистор VT3, и нагрузка подключится к сети, о чём будет свидетельствовать работа светодиода VD9.

Если ток в нагрузке увеличится до значения падения напряжения на резисторе R13 достаточного для открытия транзистора VT2, то отопрётся и транзистор VT1, а значит на сбросовый вход R (4) вновь поступит напряжение высокого уровня, что приведёт к переключению триггера, закрытию транзистора VT3 и обесточиванию нагрузки.

Менять диапазон срабатывания защиты можно в широких пределах. Ниже в таблице приведены некоторые значения сопротивления резистора R13 для значений токов, которые можно использовать на практике.

-3

Резистор R13 должен быть проволочный, мощностью не менее 2 Вт. Его можно изготавливают либо самостоятельно, либо можно использовать промышленные, такие как KNP-200 или SQP.

Конструкция и детали

Печатная плата для схемы электронного аналога автоматического выключателя с управлением одной кнопкой
Печатная плата для схемы электронного аналога автоматического выключателя с управлением одной кнопкой

Чертёж печатной платы показан на рисунке выше.

При исправных деталях и правильном монтаже наладки схема не требует. Останется только определиться с номиналом резистора R13, для установки тока срабатывания защиты.

Светодиоды можно использовать любые красного и зелёного цвета на ток 20 мА.

Для транзистора VT3 потребуется небольшой теплоотвод, на который он крепится вместе с платой.