Найти в Дзене
PRACTICAL ELECTRONICS

Усилитель с параллельной схемой

Применение в усилителе мощности (УМЗЧ) так называемой «параллельной» схемы позволяет при хорошей термостабильности тока покоя обойтись без традиционных для двухтактных выходных каскадов, работающих в режиме АВ, тщательного подбора термокомпенсирующей цепи и регулировки тока покоя. Хорошей амплитудной характеристики удалось достичь применением цепей R13R14C7 и R15R16C8, выполняющих функции генераторов стабильного тока в базовых цепях транзисторов VT11 и VT12. Напряжения на конденсаторах С7 и С8 практически не зависят от уровня сигнала и равны примерно 14,5 В. Напряжения же на эмиттерных переходах транзисторов VT11 и VT12 изменяются в пределах от 0,6 до 1,5 В, поэтому ток, например, через резистор R14 практически постоянен и в зависимости от амплитуды сигнала лишь перераспределяется между эмиттером транзистора VT9 и базой VT11. Каскад можно использовать как функционально законченный узел, например, для «умощнения» уже существующих УМЗЧ или в качестве оконечных каскадов усилителей в мног
Оглавление

Применение в усилителе мощности (УМЗЧ) так называемой «параллельной» схемы позволяет при хорошей термостабильности тока покоя обойтись без традиционных для двухтактных выходных каскадов, работающих в режиме АВ, тщательного подбора термокомпенсирующей цепи и регулировки тока покоя.

Схема электрическая

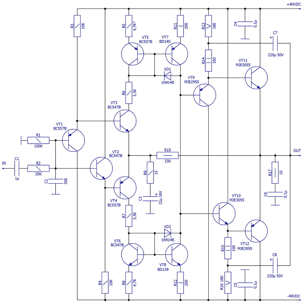
Схема электрическая принципиальная усилителя с параллельной схемой
Схема электрическая принципиальная усилителя с параллельной схемой

Технические характеристики:

  • Режим работы выходного каскада – AB;
  • Начальный ток (ток покоя) – 3×140 мА;
  • Напряжение питания – ±40 В;
  • Номинальное входное напряжение – 1 В;
  • Номинальная выходная мощность (4 Ом) – 40 Вт;
  • Полоса пропускания по уровню 0 дБ – 20…40000 Гц;
  • THD при номинальной выходной мощности (40 Вт) на частотах:
  • 1 кГц – 0,01%;
  • 20 кГц – 0,1%.

Хорошей амплитудной характеристики удалось достичь применением цепей R13R14C7 и R15R16C8, выполняющих функции генераторов стабильного тока в базовых цепях транзисторов VT11 и VT12.

Напряжения на конденсаторах С7 и С8 практически не зависят от уровня сигнала и равны примерно 14,5 В. Напряжения же на эмиттерных переходах транзисторов VT11 и VT12 изменяются в пределах от 0,6 до 1,5 В, поэтому ток, например, через резистор R14 практически постоянен и в зависимости от амплитуды сигнала лишь перераспределяется между эмиттером транзистора VT9 и базой VT11.

Каскад можно использовать как функционально законченный узел, например, для «умощнения» уже существующих УМЗЧ или в качестве оконечных каскадов усилителей в многополосной системе с разделением частот на её входе.

Входной каскад построен на транзисторах VT1…VT4. Выходными сигналами в данном случае являются не токи эмиттеров транзисторов VT3, VT4, а токи коллекторов, которые суммируются уже не непосредственно: они поступают в каскады, аналогичные так называемому «токовому зеркалу» (транзисторы VT5 и VT6, VT7 и VT8), с той лишь разницей, что эти каскады дополнительно усиливают ток примерно в 10 раз.

Точка соединения эмиттеров транзисторов VT3, VT4 является входом для сигнала ООС, поступающего с низкоомного делителя напряжения R9R10C3. Глубина ООС невелика, поэтому усилитель не самовозбуждается и без дополнительной коррекции АЧХ.

Вносимые предварительным усилителем искажения сигнала весьма специфичны. Если напряжение ООС перестаёт изменяться, например, вследствие ограничения его на выходе УМЗЧ, то ток транзистора VT3 или VT4 возрастает до тех пор, пока он не войдёт в режим насыщения. При этом, если исключить элементы R6VD1 и R7VD2, напряжение на входе оконечного каскада от уровня, предшествующего моменту ограничения, быстро снизится примерно до 1 В. В результате вместо ограниченной синусоиды на выходе УМЗЧ появится сигнал, состоящий из её участков, чередующихся с участками постоянного напряжения, близкого к нулю.

Благодаря применению токоограничительных резисторов R6, R7 сигнал на входе оконечного каскада при насыщении транзисторов VT3 или VT4 практически не отличается от уровня ограничения.

В «параллельном» усилителе существуют три цепи протекания тока покоя: R13R14VT9; VT10R15R16 и VT11VT12. Все они одинаковы и в данной схеме равны 140 мА. Усилитель выдерживает короткое замыкание нагрузки в течение десятков секунд, поэтому для его надёжной защиты достаточно установить в цепях питания плавкие предохранители.

Несмотря на сходство с известными двухтактными усилителями мощности, работающими в режиме АВ «параллельный» усилитель является линейным усилителем в том смысле, что рабочие точки его транзисторов не заходят в область отсечки коллекторного тока (т. е. транзисторы всегда открыты). Если же в цепи эмиттеров транзисторов VT11VT12 включить резисторы сопротивлением 0,2 Ом, как это делается в известных усилителях, то их рабочие точки будут заходить в область отсечки коллекторного тока, из-за чего возрастёт коэффи­циент гармоник.

Термостабильность оконечного каскада обеспечивается установкой транзисторов VT9…VT12 на общий теплоотвод.

Конструкция

Печатная плата для схемы усилителя с параллельной схемой
Печатная плата для схемы усилителя с параллельной схемой

Чертёж печатной платы для схемы показан на рисунке выше.

В схеме одна настройка – установка нулевого постоянного напряжения на выходе усилителя. Делается это подбором резистора R15 (из-за разброса параметров транзисторов и других элементов).

Выходной каскад запаивается непосредственно на плату и вместе с ней крепится к теплоотводу. Транзисторы VT7 и VT8 также требуют небольших радиаторов.