Найти в Дзене
PRACTICAL ELECTRONICS

Стабилизатор ±35 В для усилителя

Сегодня в публикации довольно обширная и важная тема для радиолюбителей, занимающихся конструированием усилителей (УМЗЧ), а именно – его электропитанию. Не оспорим тот факт, что для того, чтобы получить хороший результат на выходе, помимо качественных показателей самой схемы УМЗЧ, необходимо обеспечить его и качественным питанием. Рассмотрим варианты питания усилителей:
1. Классический – тороидальный трансформатор, двухполупериодный выпрямитель с большими ёмкостями электролитических конденсаторов;
2. Импульсный источник питания (ИИП);
3. Линейный стабилизатор совместно с первым вариантом. ИИП, в рамках данной публикации, я рассматривать не буду, т.к. тема эта (для питания УМЗЧ) довольно противоречива и требует отдельной публикации. Во многих схемах предварительные каскады усилителя питаются от встроенного в схему стабилизатора, в то время как нестабилизированное питание подаётся только на выходной каскад. Разница между применением нестабилизированного и стабилизированного питания ярко
Оглавление

Сегодня в публикации довольно обширная и важная тема для радиолюбителей, занимающихся конструированием усилителей (УМЗЧ), а именно – его электропитанию. Не оспорим тот факт, что для того, чтобы получить хороший результат на выходе, помимо качественных показателей самой схемы УМЗЧ, необходимо обеспечить его и качественным питанием.

Рассмотрим варианты питания усилителей:
1. Классический – тороидальный трансформатор, двухполупериодный выпрямитель с большими ёмкостями электролитических конденсаторов;
2. Импульсный источник питания (
ИИП);
3. Линейный стабилизатор совместно с первым вариантом.

ИИП, в рамках данной публикации, я рассматривать не буду, т.к. тема эта (для питания УМЗЧ) довольно противоречива и требует отдельной публикации.

Плюсы при использовании стабилизатора

Во многих схемах предварительные каскады усилителя питаются от встроенного в схему стабилизатора, в то время как нестабилизированное питание подаётся только на выходной каскад.

Разница между применением нестабилизированного и стабилизированного питания ярко выражена при прослушивании музыки на номинальных и максимальных мощностях. При наладке на столе её в принципе незаметно.

Помимо дополнительного снижения пульсаций выходного напряжения стабилизатор позволяет получить и ещё одно важное преимущество. Ведь почему при измерениях, когда плата лежит на столе и работает от генератора ЗЧ на эквивалент нагрузки, получаются хорошие результаты по измерениям?

Дело всё в том, что такой режим для УМЗЧ является статическим. На входе постоянная амплитуда сигнала и выходной каскад забирает постоянную мощность от источника питания.

Но в реальных условиях работы, УМЗЧ работает в динамике – на входе, а значит и на выходе, действуют разные уровни входного напряжения, от малых до пиковых значений. Соответственно и ток потребления выходного каскада постоянно меняется. При нестабилизированном питании всё это сказывается на звуковой картине в виде дополнительных искажений и некотором провале звука на пиках.

Именно для снижения искажений и равномерной выходной мощности и применяется стабилизатор напряжения в цепи питания УМЗЧ.

Схемотехника таких стабилизаторов, помимо качественных выходных показателей, по возможности должна иметь как можно меньшую рассеиваемую мощность. Один из эффективных способов свести к минимуму рассеиваемую мощность – использовать в качестве регулирующего элемента мощные МОП-транзисторы, с из малым сопротивлением канала.

Схема электрическая

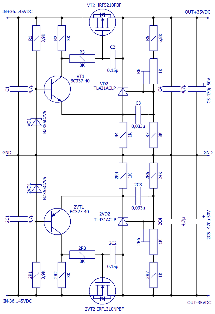
Схема электрическая принципиальная стабилизатора ±35 В для усилителя
Схема электрическая принципиальная стабилизатора ±35 В для усилителя

В схему включены два идентичных стабилизатора положительной и отрицательной полярности. В положительном плече использован p-mosfet транзистор IRF5210PBF с сопротивлением канала 0,06 Ом, а в отрицательном n-mosfet IRF1310NPBF c 0,036 Ом.

Максимальное входное напряжение для стабилизатора составляет ±45 В – определяется ограничением напряжением КЭ транзисторов VT1 и 2VT1, но его можно и расширить, применив другую комплементарную пару на большее напряжение. Как и выбрать другое значение стабилизированного напряжения, изменив значения делителей R5R6R7 и 2R52R62R7.

Выходное напряжение в обоих плечах выравнивается и регулируется под нужное значение (диапазон регулировки составляет ±2В) подстроечными резисторами R6 и 2R6. Значения ёмкостей конденсаторов С2, С3 и 2С2, 2С3 выбраны с учётом предотвращения самовозбуждения стабилизатора и минимумом пульсаций на выходе.

Стабилитроны VD1 и 2VD1 выбраны из-за малого значения дифференциального сопротивления (из этой серии) – 7 Ом.

Теперь пару слов о выделяемой мощности на полевых транзисторах и соответственно, исходя из этого, расчёту площади теплоотвода. Я приведу конкретные цифры при моём опыте эксплуатации этой схемы стабилизатора. Я его использую для тора с обмотками на 27 В, т.е. после конденсаторов на вход стабилизатора приходит напряжение 37 В. При измерениях с эквивалентом нагрузки, при токе 6 А в каждом из плеч, выделяемая мощность на транзисторах составляет не более 13 Вт.

Вариант печатной платы стабилизатора показан на рисунке ниже.

Печатная плата для схемы стабилизатора ±35 В для усилителя
Печатная плата для схемы стабилизатора ±35 В для усилителя