Найти в Дзене
e_Lectra

Электровентиляторы охлаждения с последовательно-параллельным включением.

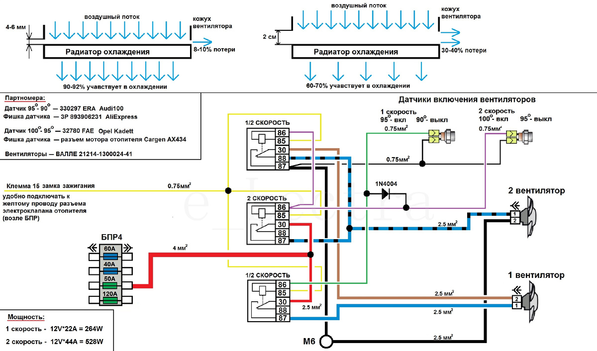
За все время, что я занимаюсь адаптерами щитков приборов Газелей, меня много раз просили либо добавить управление вентиляторами по CAN шине, либо сделать отдельный адаптер. Так вот я и мои коллеги считаем, что вентиляторы с последовательно-параллельной включением надежнее и проще в диагностике. Дальше расскажу, почему мы так считаем. Самое очевидное — это то, что последовательно-параллельное включение вентиляторов используют автопроизводители. Например, Хонда, Санг Енг. Можете посмотреть на схему Хонда Одиссей 2004 года и сравнить с той, которой пользуемся мы. Принцип работы на них одинаковый. Процент воздуха, участвующий в охлаждении. Для воздушного потока радиатор обладает сопротивлением. Зазор между кожухом вентиляторов и радиатором никаким сопротивлением обладать не может. Соответственно воздушному потоку проще проходить через зазор, чем через радиатор. Поэтому расстояние между кожухом и радиатором важно. Чем они ближе друг к другу, тем меньше потери потока. Расстояние в 4-6 мм об

За все время, что я занимаюсь адаптерами щитков приборов Газелей, меня много раз просили либо добавить управление вентиляторами по CAN шине, либо сделать отдельный адаптер. Так вот я и мои коллеги считаем, что вентиляторы с последовательно-параллельной включением надежнее и проще в диагностике. Дальше расскажу, почему мы так считаем.

Самое очевидное — это то, что последовательно-параллельное включение вентиляторов используют автопроизводители. Например, Хонда, Санг Енг. Можете посмотреть на схему Хонда Одиссей 2004 года и сравнить с той, которой пользуемся мы. Принцип работы на них одинаковый.

Схема Хонды
Схема Хонды
Схема в цвете
Схема в цвете

Процент воздуха, участвующий в охлаждении. Для воздушного потока радиатор обладает сопротивлением. Зазор между кожухом вентиляторов и радиатором никаким сопротивлением обладать не может. Соответственно воздушному потоку проще проходить через зазор, чем через радиатор. Поэтому расстояние между кожухом и радиатором важно. Чем они ближе друг к другу, тем меньше потери потока. Расстояние в 4-6 мм обеспечивает минимальные потери воздушного потока и процент включения вентиляторов ниже. А если расстояние будет в 1-2 сантиметра, то в независимости оттого, какие вентиляторы и радиатор установлены, потери потока и, следовательно охлаждение, станут в разы больше и процент включения выше.

Последовательно-параллельное включение на практике давно показало себя как простая, надежная и ремонтопригодная система. Принцип включения скоростей изображен на схемах.

Принцип включения скоростей
Принцип включения скоростей

В системе два датчика и при выходе из строя одного — остается второй рабочий. Выход из строя обоих датчиков маловероятен. Большую часть времени срабатывает 1ая скорость, 2ая включается редко – при температуре на улице выше 35 градусов, при неисправности 1ой скорости или при выходе из строя любого из вентиляторов. Водители быстро привыкают к тому, что вентиляторы неслышно и понимают, что если они начали слышать шум работающих вентиляторов, то стоит провести проверку.
Выполнить проверку системы можно обычной контролькой. Но в первую очередь проверятся электропроводка: разъемы, контакты – на окисление, плохой контакт, оплавление, затяжка болта массы.

Ниже список возможных случаев неисправностей и как их находить:
Выгорел предохранитель на 50A.
Вентиляторы не работают. При включённом зажигании, при замыкании контактов между собой на любом датчике – реле щелкают и ничего не происходит.
При неисправности вентилятора.
Снять фишку с датчика 1ой скорости и замкнуть контакты между собой и при этом реле щелкает, но вентиляторы не включаются. Снять фишки и подать питание на каждый вентилятор отдельно.
При неисправности датчика 1ой скорости.
Снять фишку. Если при замыкании контактов на фишке датчика все работает, но при нагревании срабатывает только 2ая скорость.
При неисправности реле.
Оба вентилятора проверены и работают, предохранитель на 50 А целый, питание всех реле от клеммы 15 замка зажигания есть. При замыкании датчиков либо ничего не происходит, либо реле щелкают, но вентиляторы не включаются – заменить реле.
При неисправности защитного диода.
Признаки: Вместо 1ой включается 2ая скорость; на 2ой скорости включается только один вентилятор (при исправности обоих).

Партномера для установки на Газель Бизнес.
Датчик 95°- 90° –
330297 ERA Audi 100.
Фишка датчика – 3P
893906231 Алиэкспресс.
Датчик 100°-95° – 37280 FAE Opel Kadett.
Фишка датчика – разъем мотора отопителя Cargen
AX434.
Вентиляторы – ВАЛЛЕ 95
21214-1300024-41.
Радиатор – Nissens
62756A (для AT) / Denso DRM17072 (для MT).