Добавить в корзину
Позвонить
Найти в Дзене
Войти
Охота на математику
48 подписчиков
Подписаться
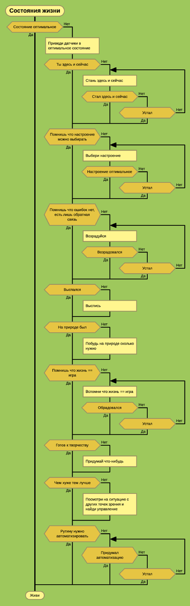
Состояния жизни
12 июля 2024
12 июл 2024
4
~1 мин
Теория конечных автоматов для повседневной жизни.
Теория конечных автоматов для повседневной жизни.
...
Читать далее
Теория конечных автоматов для повседневной жизни.
3746239397.963.1779799037260.50125