Добавить в корзинуПозвонить
Найти в Дзене
Watt72

Прошивка CY8C21234 для платы индикации стиральной машинки Haier

Уважаемый читатель, приветствую тебя. Данная статья посвящена одному из частных случаев ремонта, а именно, прошивке нового контроллера сенсорной панели (CY8C21234) установленных на серии стиральных машинок Haier. Данные микросхемы пишутся и читаются через дешёвый CH341A с небольшой доработкой (без изменения конструкции самого программатора) Схема доработки приведена ниже: Лично у меня данный девайс собран на макетной плате и к CH341A подключается шлейфом, а микросхемы прошиваю через колодку, поскольку внутрисхемно они не прошиваются. Для работы с контроллером требуется стороннее ПО в архиве по ссылке ниже и там же дамп для контроллера.
Работа с контроллером осуществляется в режиме "Power-On Reset" при котором на микросхемах с отсутствующим выводом "Reset" сброс осуществляется сбросом питания. Список моделей для которых подходит приложенная ниже прошивка:
НW60-ВР12959А
НW60-ВР10959А
НW60-ВР12959АS
НW60-ВР12959ВS
НW60-ВР12959В
НW60-ВР10959В
НW60-ВР12959А
НW60-ВР10959А
НW60-ВР12959АS
НW

Уважаемый читатель, приветствую тебя. Данная статья посвящена одному из частных случаев ремонта, а именно, прошивке нового контроллера сенсорной панели (CY8C21234) установленных на серии стиральных машинок Haier.

Внешний вид платы
Внешний вид платы

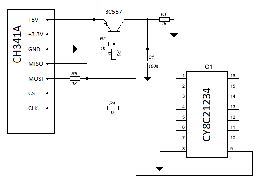
Данные микросхемы пишутся и читаются через дешёвый CH341A с небольшой доработкой (без изменения конструкции самого программатора)

Схема доработки приведена ниже:

C1-100nF, R1-R5 1К
C1-100nF, R1-R5 1К

Лично у меня данный девайс собран на макетной плате и к CH341A подключается шлейфом, а микросхемы прошиваю через колодку, поскольку внутрисхемно они не прошиваются.

Для работы с контроллером требуется стороннее ПО в архиве по ссылке ниже и там же дамп для контроллера.

Работа с контроллером осуществляется в режиме "Power-On Reset" при котором на микросхемах с отсутствующим выводом "Reset" сброс осуществляется сбросом питания.

Список моделей для которых подходит приложенная ниже прошивка:
НW60-ВР12959А
НW60-ВР10959А
НW60-ВР12959АS
НW60-ВР12959ВS
НW60-ВР12959В
НW60-ВР10959В
НW60-ВР12959А
НW60-ВР10959А
НW60-ВР12959АS
НW60-ВР12959В
НW60-ВР10959А
НW60-ВР12959АS
НW60-ВР12959В
НW60-ВР10959В
НW60-ВР12959ВS
НW70-ВР12959А
НW70-ВР12959ВS
НW70-ВР12959АS
НW70-ВР12959G
НW70-ВР12959В

PSoC-Programmer-CH341A-v1_20.zip
Haier.rar

Более подробная информация о программаторе PSoC по ссылке ниже

PSoC – Программатор на основе платы "CH341A Mini Programmer"