Добавить в корзинуПозвонить
Найти в Дзене
PRACTICAL ELECTRONICS

Двухполярное из однополярного напряжения или искусственная средняя точка

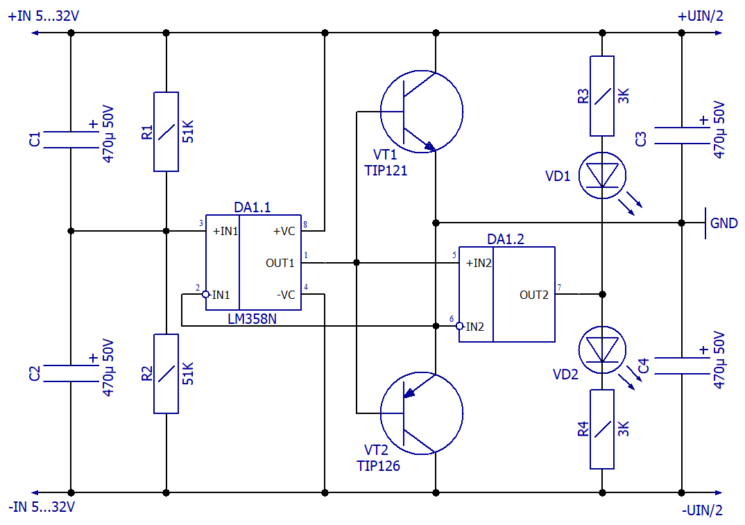
Большинство блоков питания в наличии у радиолюбителя являются однополярными, поскольку они проще в изготовлении и дешевле при покупке. Но зачастую при налаживании электронных устройств требуется двухполярное питание, которое надо синхронно включать и выключать и которое обеспечено защитой по току. Используя предлагаемую схему, можно доработать однополярный лабораторный блок питания и получить на выходе двухполярное напряжение, правда, с вдвое меньшим напряжением каждой полярности. Делитель на резисторах R1 и R2 делит входное напряжение пополам. Операционный усилитель (ОУ) LM358N DA1.1 сравнивает это напряжение с напряжением на искусственном общем проводе (GND) и подаёт управляющий сигнал на базы составных транзисторов VT1 и VT2. Один из этих транзисторов открывается, и оба напряжения выравниваются. При изменении входного напряжения в интервале 5...32 В схема «делит» его пополам. На ОУ DA1.2 собран, по сути, компаратор напряжения, который переключается в зависимости от того, какой из тр
Оглавление

Назначение

Большинство блоков питания в наличии у радиолюбителя являются однополярными, поскольку они проще в изготовлении и дешевле при покупке. Но зачастую при налаживании электронных устройств требуется двухполярное питание, которое надо синхронно включать и выключать и которое обеспечено защитой по току.

Используя предлагаемую схему, можно доработать однополярный лабораторный блок питания и получить на выходе двухполярное напряжение, правда, с вдвое меньшим напряжением каждой полярности.

Схема электрическая

Схема электрическая принципиальная искусственной средней точки
Схема электрическая принципиальная искусственной средней точки

Делитель на резисторах R1 и R2 делит входное напряжение пополам. Операционный усилитель (ОУ) LM358N DA1.1 сравнивает это напряжение с напряжением на искусственном общем проводе (GND) и подаёт управляющий сигнал на базы составных транзисторов VT1 и VT2. Один из этих транзисторов открывается, и оба напряжения выравниваются.

При изменении входного напряжения в интервале 5...32 В схема «делит» его пополам.

На ОУ DA1.2 собран, по сути, компаратор напряжения, который переключается в зависимости от того, какой из транзисторов открыт, соответственно в каком канале потребляемый ток больше. Например, если потребляемый налаживаемым устройством ток больше в плюсовом канале, происходит разбаланс выходных напряжений и на выходе ОУ DA1.1 появляется напряжение, которое открывает транзистор VT2, выравнивая токи в каналах. В этом случае на выходе ОУ DA1.2 появится минусовое напряжение (по отношению к общему проводу) и станет светить светодиод VD1, сигнализируя о том, что ток нагрузки в плюсовом канале превыша­ет ток в минусовом. Если ток окажется больше в минусовом канале, откроется транзистор VT1 и выровняет токи. В этом случае включится светодиод VD2.

Если выходной ток блока питания более 100 мА, транзисторы должны быть обязательно размещены на теплоотводе.

От типа ОУ и параметров транзисторов зависит максимальный ток, который может «выровнять» устрой­ство. Например, если максимальный выходной ток ОУ 20 мА, а коэффициент передачи тока базы транзистора 50, максимальный ток устройства – 1 А. Следовательно, для увеличения выходного тока приставки следует применять транзисторы Дарлингтона.

Чертёж печатной платы приведён ниже. На плате используется одна перемычка из монтажного провода, показанная на рисунке в виде печатного проводника верхнего слоя.

Печатная плата для схемы искусственной средней точки
Печатная плата для схемы искусственной средней точки