Добавить в корзинуПозвонить
Найти в Дзене
PRACTICAL ELECTRONICS

Схема Дорофеева. УМЗЧ класса B

В далёком 1919 г. инженеры из «Bell Labs» Джон опубликовали анализ работы вакуумного триода в генераторе несущей частоты радиопередатчика. В этой работе были впервые определены режимы работы лампы без отсечки (режим А), с отсечкой в течение половины периода (режим B) и в течение более чем половины периода (режим С). В 1931 г. американский Институт радиоинженеров (IRE) признал эту классификацию отраслевым стандартом. Режим работы усилителя, промежуточный между режимами А и B, получил название режима AB и широко применялся в ламповой технике. В 1950-е гг. классификацию дополнил класс D – режим, в котором активные элементы каскада работают в ключевом режиме. С переходом промышленности на транзисторы понятия режимов A, AB, B и D были адаптированы к новой элементной базе, но принципиально не изменились. Единого реестра классов усиления на сегодняшний день не существует, поэтому в разных областях электроники или на разных рынках одна и та же буква может обозначать принципиально разные устро
Оглавление

Режимы работы усилителей мощности

В далёком 1919 г. инженеры из «Bell Labs» Джон опубликовали анализ работы вакуумного триода в генераторе несущей частоты радиопередатчика. В этой работе были впервые определены режимы работы лампы без отсечки (режим А), с отсечкой в течение половины периода (режим B) и в течение более чем половины периода (режим С).

В 1931 г. американский Институт радиоинженеров (IRE) признал эту классификацию отраслевым стандартом. Режим работы усилителя, промежуточный между режимами А и B, получил название режима AB и широко применялся в ламповой технике. В 1950-е гг. классификацию дополнил класс D – режим, в котором активные элементы каскада работают в ключевом режиме.

С переходом промышленности на транзисторы понятия режимов A, AB, B и D были адаптированы к новой элементной базе, но принципиально не изменились.

Единого реестра классов усиления на сегодняшний день не существует, поэтому в разных областях электроники или на разных рынках одна и та же буква может обозначать принципиально разные устройства.

Класс А

Режим работы усилительного элемента, в котором при любых допустимых мгновенных значениях входного сигнала ток, протекающий через усилительный элемент, не прерывается. Усилительный элемент не входит в режим отсечки, не отключается от нагрузки, поэтому форма тока через нагрузку повторяет входной сигнал.

Ток через усилительный элемент протекает в течение всего периода, т. е. угол проводимости равен 360°. Чтобы транзистор всегда оставался в открытом состоянии, задаётся соответствующее смещение на базе. Значение тока смещения подбирается таким образом, чтобы транзистор работал в области линейного усиления с минимальными (полностью отсутствующими в идеальном случае) искажениями.

Это его главное преимущество и недостаток одновременно, так как выходной сигнал получается практически неискажённым, но потери энергии при использовании такого усилителя самые большие в сравнении с другими классами.

Максимальный КПД составляет 25 %, т.е. на 1 Вт максимальной выходной мощности выходные транзисторы должны рассеивать 3 Вт тепла.

Из-за сложностей с отведением тепла транзисторные УМЗЧ класса А распространения не получили. В маломощных широкополосных однотактных каскадах режим А, напротив, является единственно возможным решением. Всем иным режимам в однотактном включении свойственны недопустимо высокие нелинейные искажения.

Одной из самых популярных схем транзисторного усилителя мощности, работающего в режиме А, является усилитель Джона Линсли-Худа (John Linsley-Hood)

Класс B

В режиме B усилительный элемент способен воспроизводить только половину входного синусоидального сигнала: положительную (лампы, NPN-транзисторы) либо отрицательную (PNP-транзисторы). При усилении гармонических сигналов угол проводимости равен 180° или незначительно превосходит это значение.

При работе усилителя класса B ток через транзистор протекает только половину периода. Благодаря малому току покоя транзистора, работающего в режиме B, температурный уход рабочей точки практически не происходит.

Предельный КПД идеального каскада в режиме B на синусоидальном сигнале равен 78,5 %, реального транзисторного каскада – примерно 72 %. Эти показатели достигаются только тогда, когда выходная мощность равна максимально возможной мощности для данного сопротивления нагрузки. С уменьшением выходной мощности КПД падает, а абсолютные потери энергии в усилителе возрастают.

Форма тока на коллекторе транзистора искажается по сравнению с входной, т. е. появляются нелинейные искажения выходного сигнала. Но эту проблему решают разными схематическими путями, о которых мы поговорим позже.

Яркий пример усилителя с выходным каскадом в классе B – Quad-405, который пользовался популярностью как в заводском изготовлении, так и во множестве модификаций радиолюбительской практики.

Класс AB

Ещё одним способом усиления входного сигнала является применение двухтактного усилителя, где верхняя и нижняя полуволны входного сигнала усиливаются разными плечами усилителя, а затем суммируются в нагрузке.

Режим AB является промежуточным между режимами A и B. Ток покоя усилителя в данном режиме существенно больше, чем в режиме B, но существенно меньше, чем ток, необходимый для режима А.

В усилителе класса АВ рабочая точка транзисторов выбирается таким образом, чтобы угол проводимости транзисторов превышал 180°.

Таким образом, каждый транзистор усиливает не ровно половину сигнала до пересечения нулевого значения, а чуть больше, и искажение выходного сигнала сглаживается, поскольку сигнал усиливается целиком без скачков и провалов, связанных с переключением транзисторов.

Среднее значение эффективности таких усилителей порядка 50 %, они выигрывают у класса B по качеству и чистоте выходного сигнала. Благодаря этим свойствам, а также относительной простоте конструкции и отладки, этот класс линейных усилителей используется наиболее часто.

Класс D

Основным параметром, определяющим потребление энергии выходным усилительным каскадом, является мощность, рассеиваемая на его транзисторах. При этом мощность не будет рассеиваться в двух случаях:
– ток через транзистор равен нулю при отличном от нуля напряжении;
– напряжение на транзисторе равно нулю при отличном от нуля токе.

Эти условия выполняются при работе транзистора в ключевом режиме, при этом первое условие будет выполнено, если транзистор находится в режиме отсечки (полностью закрыт). Второе условие выполняется, если транзистор находится в режиме насыщения (полностью открыт).

Сопротивление открытого канала современных силовых МДП-транзисторов измеряется десятками и единицами мОм, поэтому в первом приближении можно считать, что в режиме D транзистор работает без потерь мощности.

КПД реальных усилителей класса D равен примерно 90%, в наиболее экономичных образцах 95%, при этом он мало зависит от выходной мощности. Амплитуда сигнала на выходе в таком случае будет иметь только два уровня. Для получения амплитуды сигнала, соответствующей входной, в ключевом режиме используется широтно-импульсная модуляция (ШИМ).

В спектре широтно-импульсной модуляции отмечается исходный низкочастотный звуковой сигнал, поэтому обратное преобразование ШИМ в аналоговый сигнал осуществляется при помощи фильтра нижних частот, который также является интегратором.

Нелинейные искажения класса D имеют несколько причин: нелинейность генератора сигнала, нелинейность катушек индуктивности выходного фильтра, нелинейность из-за мёртвого времени между включениями верхнего и нижнего плеча усилителя.

В отличие от традиционных усилителей, в той или иной мере подавляющих нестабильность питающих напряжений, в усилителях класса D низкочастотные помехи беспрепятственно проходят с питающих шин на выход усилителя. Эти помехи, шумы и дрейф не только накладываются на усиленный сигнал, но и модулируют его по амплитуде.

Усилитель Дорофеева

В сети можно встретить много схем УМЗЧ, которые ссылаются на схему М. Дорофеева, но большинство из них нарушают основную идею автора, а именно работу выходного каскада без начального смещения.

Сам автор как описывает проблему искажений в усилителе класса B, цитирую по публикации журнала «Радио» №3 за 1991 г.:
С точки зрения автора, эти искажения возникают из-за неправильного использования транзистора как усилительного прибора. Дело в том, что транзистор является усилителем тока, а его заставляют выполнять несвойственные ему функции усилителя напряжения.

Не стану описывать работу схем М. Дорофеева, т.к. думаю, что первоисточник всегда читать интересней, а поделюсь лишь своим опытом построения данного вида усилителей.

В журнале было предложены две схемы. Первая выполнена полностью на транзисторах. Но она не особо интересна из-за своей малой выходной мощности, к тому же напечатана с ошибкой - не показана общая обратная связь, а вместо неё просто проводник. Но это как бы не проблема, понятно, что это просто опечатка.

При её повторении можно действительно убедиться в отсутствии искажений типа «ступенька» в выходном каскаде, но тем не менее общие гармонические искажения схемы составляли до 2 %, что при таких мощностях вообще никак не приемлемо.

Во второй схеме в качестве предварительного каскада используется операционный усилитель. Её я и модифицировал под современную элементную базу.

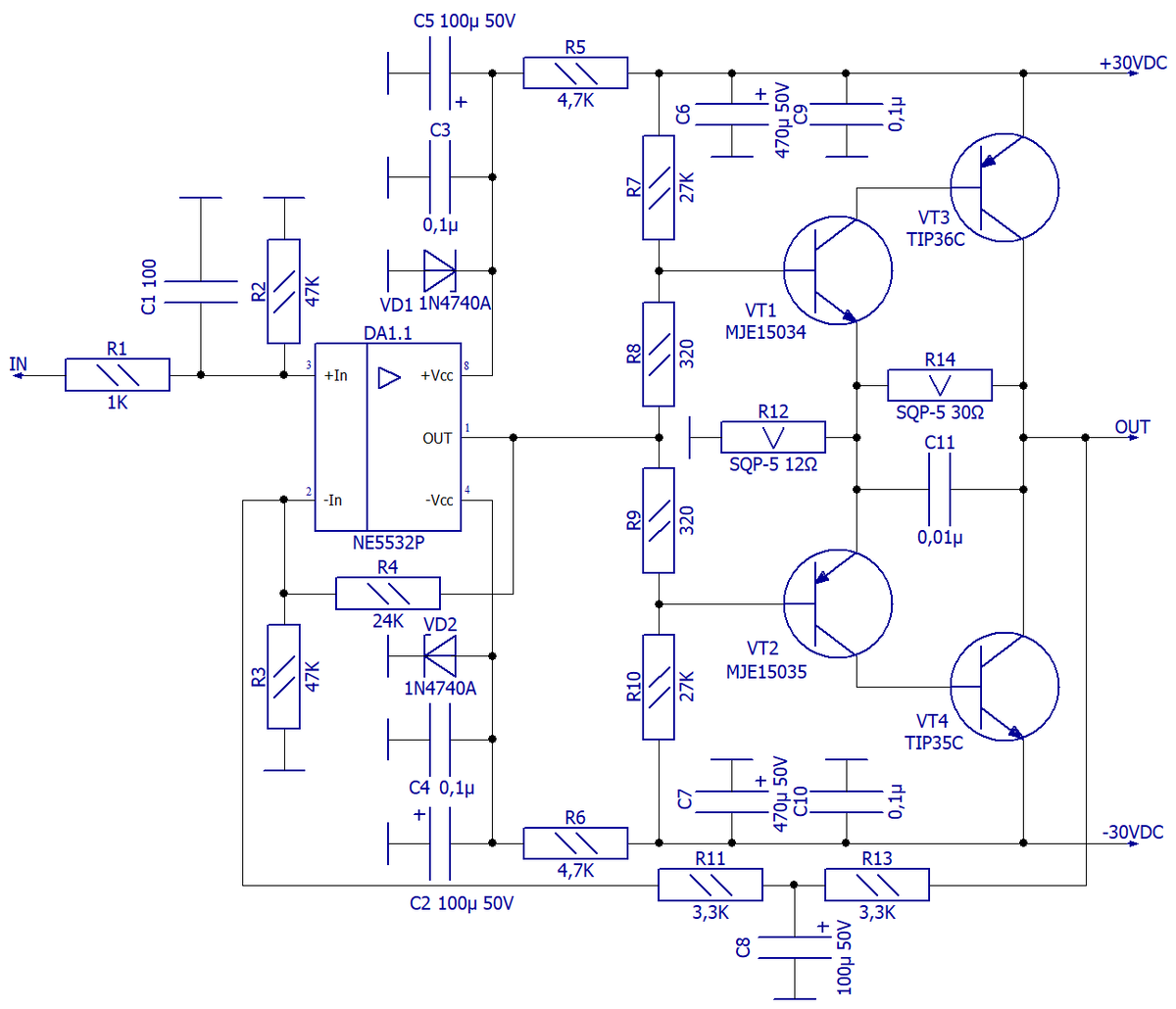
Схема электрическая

Схема электрическая принципиальная усилителя мощности М. Дорофеева
Схема электрическая принципиальная усилителя мощности М. Дорофеева

Технические характеристики:

  • Режим работы выходного каскада – B;
  • Начальный ток (ток покоя) – 1..2 мА;
  • Общий ток потребления при отсутствии входного сигнала – 5…6 мА в каждом из плеч;
  • Напряжение питания – ±30 В;
  • Номинальное входное напряжение – 1 В;
  • Номинальная выходная мощность (4 Ом) – 90 Вт;
  • THD при номинальной выходной мощности (90 Вт) – 0,6%.

Общие впечатления от прослушивания усилителя остались неплохие, а учитывая отсутствие начального тока в выходном каскаде, и как следствие, хорошую термостабильность, высокий КПД, думаю, что эта схема может послужить не плохой альтернативой некоторым экземплярам из класса AB.

Конструкция

Печатная плата для схемы усилителя мощности М. Дорофеева
Печатная плата для схемы усилителя мощности М. Дорофеева

На рисунке выше показан вариант печатной платы для схемы.

Следует отметить что в данной схеме нет ни каких настроек и при правильном монтаже с исправными деталями, на выходе получается законченное устройство.