Найти в Дзене
PRACTICAL ELECTRONICS

Двухтональная сирена мощностью 14 Вт при питании 12 В

Сирена привлекает своим громким звуковым сигналом возможно большее количество людей, или же просто сигнализирует о каком-то процессе, например на производстве, где их используют и в качестве дверных звонков. Ну и, конечно, сирены используются для отпугивания злоумышленников в составе охранных сигнализаций. Предлагаемая схема собрана полностью на транзисторах и имеет плавные тональные переходы, а мощность её зависит от напряжения питания, к которому она не критична, и сопротивления динамической головки. Схема состоит из двух генераторов, один из которых задаёт тон, а другой его изменяет. Функция тонального генератора – задать базовую частоту сирены. Реализован он на несимметричном мультивибраторе на транзисторах VT3VT4. Период и скважность импульсов мультивибратора определяют номиналы конденсаторов C3C4 и резисторов R5R6R7R8, через которые происходит заряд и перезаряд этих конденсаторов. Взамен резистора в цепи коллектора транзистора VT4 включена динамическая головка сопротивлением от 4
Оглавление

Назначение

Сирена привлекает своим громким звуковым сигналом возможно большее количество людей, или же просто сигнализирует о каком-то процессе, например на производстве, где их используют и в качестве дверных звонков. Ну и, конечно, сирены используются для отпугивания злоумышленников в составе охранных сигнализаций.

Предлагаемая схема собрана полностью на транзисторах и имеет плавные тональные переходы, а мощность её зависит от напряжения питания, к которому она не критична, и сопротивления динамической головки.

Схема электрическая

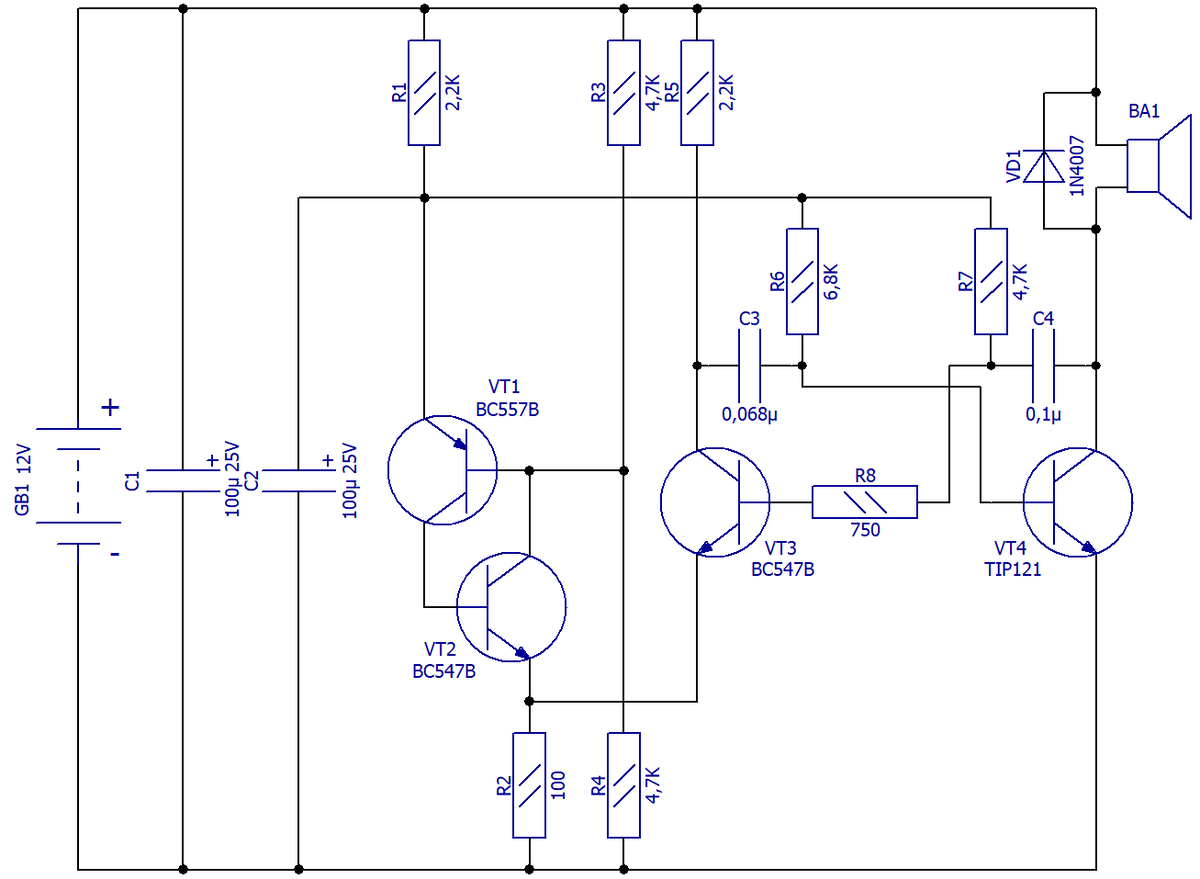
Схема электрическая принципиальная двухтональной сирены мощностью 14 Вт при питании 12 В
Схема электрическая принципиальная двухтональной сирены мощностью 14 Вт при питании 12 В

Принцип работы

Схема состоит из двух генераторов, один из которых задаёт тон, а другой его изменяет.

Функция тонального генератора – задать базовую частоту сирены. Реализован он на несимметричном мультивибраторе на транзисторах VT3VT4. Период и скважность импульсов мультивибратора определяют номиналы конденсаторов C3C4 и резисторов R5R6R7R8, через которые происходит заряд и перезаряд этих конденсаторов.

Взамен резистора в цепи коллектора транзистора VT4 включена динамическая головка сопротивлением от 4 Ом. Из-за этого появляется необходимость в дополнительном резисторе в цепи базы транзистора VT3, т.к. без его отсутствия малое сопротивление нагрузки вызовет бросок тока при заряде конденсатора С4, что может привести к его повреждению.

Классический мультивибратор использовать в качестве сирены не получится, т.к. у него частота постоянна. Чтобы получить звук сирены эту частоту надо плавно изменять в небольших пределах, или по-другому, модулировать её.

Резисторы R6 и R7, через которые происходит перезаряд С3С4 подключены не напрямую к источнику питания, как в классическом мультивибраторе. На эти резисторы подаётся напряжение пилообразной формы с генератора на VT1VT2, что в итоге и приводит к изменению (модуляции) выходной частоты.

VT1VT2 – это аналог однопереходного транзистора. С делителя R3R4 получаем напряжение 6 В, которое подаётся на БК VT1VT2, одновременно с этим происходит заряд конденсатора С2 через резистор R1. Как только напряжение на С2 достигнет 6 В, VT1VT2 практически мгновенно разряжают его через R2. В итоге на С2 выделяется напряжение, формой своей похожее на «пилу», которое и участвует в модуляции частоты мультивибратора.

Конструкция

Печатная плата для схемы двухтональной сирены мощностью 14 Вт при питании 12 В
Печатная плата для схемы двухтональной сирены мощностью 14 Вт при питании 12 В

Вариант печатной платы показан на рисунке выше. При питании схемы от 12 В максимальная мощность на 4-омной нагрузке составляет около 14 Вт. Транзистор VT4 должен быть закреплён на теплоотводе.