Добавить в корзинуПозвонить
Найти в Дзене
PRACTICAL ELECTRONICS

Стабилизатор на основе LM723 с регулируемым выходом и защитой

Простую и функциональную плату линейного стабилизатора напряжения можно собрать на основе микросхемы LM723. Данная микросхема представляет собой высокопрецизионный регулятор напряжения в корпусе DIP-14. Разработана она ещё в конце прошлого века, но тем не менее до сих пор пользующаяся популярностью у радиолюбителей. А китайские производители ставят её в практически во все недорогие лабораторные блоки питания. Тенденции к импульсным схемам несколько отодвинули линейные стабилизаторы и породили мнение что они отжили свой век. Но это не совсем так. Во-первых, схема импульсного регулируемого источника питания будет в разы сложнее, чем его линейного аналога с теми же параметрами. Во-вторых, форма выходного напряжения в импульсных источниках питания, т.е. его фильтрация от переменной составляющей, которая появляется в ходе преобразования. И если в линейных схемах подавление 100 Гц осуществляют конденсаторы и прекрасно с этим справляются, то в импульсных схемах необходимо применять более слож
Оглавление

Применение

Простую и функциональную плату линейного стабилизатора напряжения можно собрать на основе микросхемы LM723. Данная микросхема представляет собой высокопрецизионный регулятор напряжения в корпусе DIP-14.

Разработана она ещё в конце прошлого века, но тем не менее до сих пор пользующаяся популярностью у радиолюбителей. А китайские производители ставят её в практически во все недорогие лабораторные блоки питания.

Тенденции к импульсным схемам несколько отодвинули линейные стабилизаторы и породили мнение что они отжили свой век. Но это не совсем так.

Во-первых, схема импульсного регулируемого источника питания будет в разы сложнее, чем его линейного аналога с теми же параметрами.

Во-вторых, форма выходного напряжения в импульсных источниках питания, т.е. его фильтрация от переменной составляющей, которая появляется в ходе преобразования. И если в линейных схемах подавление 100 Гц осуществляют конденсаторы и прекрасно с этим справляются, то в импульсных схемах необходимо применять более сложные LC-фильтры. Особенно это сказывается при питании аудио аппаратуры.

Схема электрическая и принцип работы

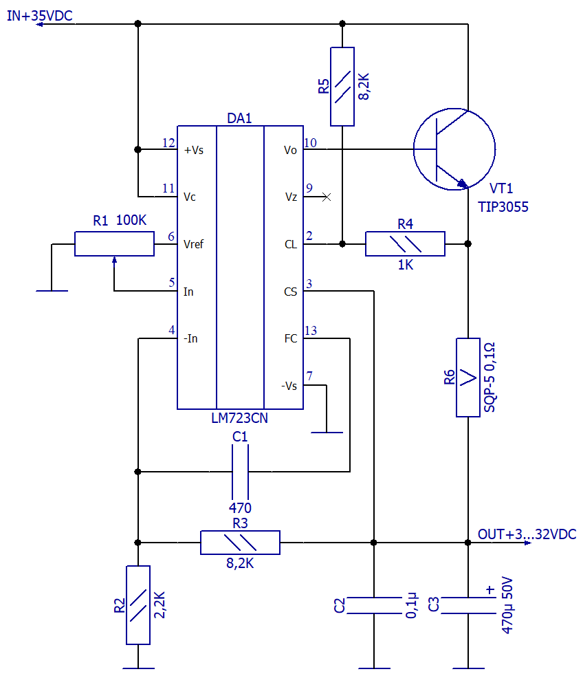
Схема электрическая принципиальная стабилизатора на основе LM723 с регулируемым выходом и защитой
Схема электрическая принципиальная стабилизатора на основе LM723 с регулируемым выходом и защитой

Наибольшее входное напряжение для стабилизатора составляет 40 В постоянного тока. Стабилизатор можно применять с различными меньшими входными напряжениями. Выходное напряжение, можно рассчитать исходя из соотношения: Uвых = Uвх - 3 В, (при напряжении ниже 35 В), а минимальный диапазон регулировки начинается от 3 В.

Устанавливают выходное напряжение с помощью переменного резистора R1, который может запаиваться непосредственно на плату или быть вынесен на переднюю панель корпуса.

Силовой транзистор использован TIP3055 в корпусе TO-3P. При его выборе целесообразно отталкиваться от мощности выпрямителя, которым предполагается питать схему, а также учитывать максимальные показатели величины рассеиваемой мощности того или иного корпуса.

Например, корпуса TO-3P это 90 Вт, значит смело можно рассчитывать на стабильную работу при рассеиваемой мощности на транзисторе 60 Вт. Итоговая выходная мощность ограничена только выпрямителем и типом применяемого транзистора.

Защита схемы

Стабилизатор имеет защиту от перегрузки. Максимальный выходной ток зависит от датчика тока – низкоомного проволочного сопротивления, например, таким как SQP-5 или KNP, которое включено последовательно с нагрузкой.

Внутренняя схема DA1 постоянно «мониторит» величину напряжения между выводами 2 и 3, и как только оно достигнет 0,6 В, начинает работать функция ограничения.

При сопротивлении R6 = 0,1 Ом - это будет 5 А, при 0,2 Ом - 2,5 А, при 0,3 Ом - 1,7 А и при 0,5 Ом - 1 А. Ограничение автоматически пропадёт при устранении перегрузки.

Конструкция

Печатная плата для схемы стабилизатора на основе LM723 с регулируемым выходом и защитой
Печатная плата для схемы стабилизатора на основе LM723 с регулируемым выходом и защитой

Печатная плата показана на рисунке выше. Размер теплоотвода для VT1 выбирают исходя из итоговой мощности законченного устройства.