Найти в Дзене
Not_facebooked

Корректор коэффициента мощности для сварочного инвертора. Часть 14.

Как было запланировано в предыдущей Части 13 нужно замерить (оценить) КПД и КМ сварочного инвертора с силовой частью «косой полумост» и «типовым», «классическим» корректором КМ на входе. Корректор должен работать в режиме непрерывного тока входного дросселя, силовая часть – boost-конвертер, управление – UC3854 или аналогичное по принципу. Рабочая модель для измерений приведена на рис.1. Измерения/расчеты КМ и КПД проводились в наиболее тяжелом режиме: при минимальном напряжении питания 176 В, максимальной мощности нагрузки (расчетная величина 4500 Вт). Частота коммутации 20 кГц обоих секций, максимальный коэффициент заполнения 0,9 для ККМ-секции и 0,45 для «косого полумоста», коэффициент трансформации силового трансформатора инвертора 4:1, номинальное выходное напряжение ККМ-секции 390 В. ККМ- и инверторная секции управляются каждая своим независимым ШИМ-контроллером. Модель ШИМ-контроллера, реализующая алгоритм работы UC3854, описана в предыдущих частях статьи. На рис.2 и 3 приведены

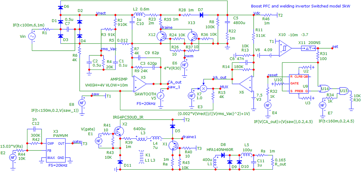
Как было запланировано в предыдущей Части 13 нужно замерить (оценить) КПД и КМ сварочного инвертора с силовой частью «косой полумост» и «типовым», «классическим» корректором КМ на входе. Корректор должен работать в режиме непрерывного тока входного дросселя, силовая часть – boost-конвертер, управление – UC3854 или аналогичное по принципу.

Рабочая модель для измерений приведена на рис.1. Измерения/расчеты КМ и КПД проводились в наиболее тяжелом режиме: при минимальном напряжении питания 176 В, максимальной мощности нагрузки (расчетная величина 4500 Вт). Частота коммутации 20 кГц обоих секций, максимальный коэффициент заполнения 0,9 для ККМ-секции и 0,45 для «косого полумоста», коэффициент трансформации силового трансформатора инвертора 4:1, номинальное выходное напряжение ККМ-секции 390 В. ККМ- и инверторная секции управляются каждая своим независимым ШИМ-контроллером. Модель ШИМ-контроллера, реализующая алгоритм работы UC3854, описана в предыдущих частях статьи.

Рис.1. Модель классического сварочного инвертера с ККМ по питанию.
Рис.1. Модель классического сварочного инвертера с ККМ по питанию.

На рис.2 и 3 приведены эпюры токов и напряжений, иллюстрирующие работу модели в указанном выше режиме. Все средние (AVG) и среднеквадратичные значения (RMS) получены после работы (обработки) модели в течение 15 сек «модельного времени» с шагом по времени 500 nS.

Здесь нужно сделать небольшое отступление от темы. Моему компьютеру (i7-2600, 12 GB RAM, SSD 512 GB) требуется порядка 10 часов работы на построение четырех графиков за 15 сек «модельного времени». Больше четырех графиков запустить в обработку не получается, так как МС-12 съедает все 12 ГБ оперативной памяти и зависает. Увеличение файла подкачки не помогает: МС-12 его, похоже, не использует, хочет только живую RAM. Увеличить минимальный шаг по времени более 500 nS можно, но не желательно, так как это огрубляет графики, а в худшем случае после нескольких обработанных секунд transient analуsis останавливается по ошибке. Похоже, что из-за большого шага по времени происходит расхождение матрицы состояний модели.

Рис. 2. Графики токов и напряжений модели на рис. 1. Напряжение питающей сети, ток, потребляемый от сети и напряжение на выходе ККМ.
Рис. 2. Графики токов и напряжений модели на рис. 1. Напряжение питающей сети, ток, потребляемый от сети и напряжение на выходе ККМ.
Рис. 3. Модель на рис. 1. Ток транзистора ККМ, ток транзистора инвертора на пике сетевого напряжения и ток нагрузки.
Рис. 3. Модель на рис. 1. Ток транзистора ККМ, ток транзистора инвертора на пике сетевого напряжения и ток нагрузки.

Для большей адекватности результатов добавлена мощность активных потерь в электромагнитных элементах и конденсаторах по аналогии с моделью «однофлака» в предыдущей части статьи. Добавлено 70 Вт потерь в ККМ-секцию и 100 Вт к потерям инверторной секции. Получены следующие результаты:

КПД ККМ-секции: 0,96; КМ: 0,98.

КПД инвертора: 0,92.

КПД устройства общий: 0,88.

В дальнейшем можно сравнивать с этими показателями различные варианты «однофлаков», если таковые удастся придумать.

Можно сравнить полученные результаты с «образцовым» безмостовым (bridgeless) ККМ на 3 кВт от фирмы Infineon [1]. Корректор собран на самой современной элементной базе. Краткая информация по этому ККМ: коммутационная частота - 90 кГц, КПД до 98,5% при нагрузке 20-100% и напряжении питающей сети 230 В и до 96% при сети 115 В и нагрузке 20-100%. Используются ССМ (CCM – Continuous current mode/непрерывный режим по току) и DCM (Discontinuous current mode/режим прерывистого тока дросселя) режимы тока входного дросселя в зависимости от входного напряжения и нагрузки. Топология силовой части – безмостовой повышающий преобразователь, микроконтроллерное управление, входное напряжение 90-265 В. При 10% мощности нагрузки, питании 115 V AC и максимальной выходной мощности 1300 Вт КМ>95%, максимум Overvoltage threshold - 435 V, minimum OV threshold 430 V, КМ – 0,99.

Интересные результаты озвучены в статье [2]. В статье проводится сравнение эффективности традиционного мостового буст-ККМ и безмостовых ККМ в зависимости от режима по току буст-дросселя и методу регулирования: непрерывный ток дросселя (ССМ) и регулирование по его среднему значению; граничный режим тока дросселя (BCM – Boundary current mode) и регулирование с переменной частотой коммутации ключей.

Результаты сравнения:

А) Режим ССМ, мощность нагрузки 100 – 1000 Вт, питание 85 В 50 Гц, напряжение на выходе 400 В.

Разница в КПД двух вариантов ККМ не превышает 1%. В некоторых случаях при определенной мощности нагрузки и применяемых транзисторах КПД традиционного ККМ может оказываться выше чем у безмостового. Если используются транзисторы с большими прямыми потерями проводимости, то разницы в КПД практически нет. В безмостовом варианте предпочтительно использовать MOSFET вместо IGBT. В целом, безмостовой вариант выигрывает у традиционного тем сильнее, чем больше мощность нагрузки.

Б) Режим граничный CCM/DCM. Картина более интересная. При использовании MOSFET с низким сопротивлением канала безмостовой ККМ выигрывает при любой мощности нагрузки в указанном диапазоне тестирования. При использовании транзисторов с большими прямыми потерями начиная с некоторой мощности нагрузки традиционный ККМ начинает выигрывать у безмостового.

В) Сравнение ККМ на лабораторном макете. Традиционный ККМ в режиме ССМ и безмостовой сравнивались на макете мощностью 750 Вт, постоянной ключевой частотой 110 кГц и напряжении сети 85 В. В режиме граничном ССМ/DCM сравнение производилось на макете 350 Вт и переменной частотой 85-400 кГц при напряжении сети 90 В. При мощности нагрузки выше примерно 200 Вт безмостовой вариант выигрывал порядка 1% в КПД на обоих макетах. При мощности 50 Вт эта разница увеличивалась до 7%. Причем, безмостовой ККМ в режиме CCM/DCM показал чуть лучшую эффективность чем в ССМ, но форма потребляемого тока в режиме пограничном хуже чем в ССМ. Измеренный КМ для ССМ составил 0,999 и 0,995 для пограничного режима на минимальном напряжении сети и максимальной мощности нагрузки. На максимуме сети и мощности нагрузки КМ в режиме ССМ составил 0,991 и 0,909 для режима пограничного.

В целом вывод ожидаемый: ККМ безмостовой предпочтительнее традиционного, но разница в КПД порядка 1%.

Заинтересованному читателю, возможно, будут интересны еще две публикации [3], [4].

В первой описаны способы снижения влияния 2-й гармоники сетевой частоты на входе усилителя ошибки по выходному напряжению: notch filter, sample and hold, regulation band circuit. В контроллере Infineon 1ICE3PCS01G используется красивое решение - цифровой notch filter.

Во второй описаны различные возможные топологии «безмостовых» силовых частей ККМ.

Литература

1. R.A. Garcia Mora. High-efficiency 3 kW bridgeless dual-boost PFC demo board. Infineon application note AN_201708_PL52_025. http//www.Infineon.com

2. L. Huber et al. Performance evaluation of bridgeless PFC boost converters. IEEE Trans. On Power Electronics, vol. 23, Issue 3, 2008. DOI: 10.1109/TPEL.2008.921107.

3. J.B. Williams. Design feedback loop in unity power factor AC to DC Converter. 20th Annual IEEE Power Electronics Specialists Conference 1989. DOI: 10.1109/PESC.1989.48584.

4. J.C. Salmon. Circuit topologies for pwm boost rectifiers operated from 1-phase and 3-phase ac supplies and using either single or split dc rail voltage outputs. Proceedings of 1995 IEEE Applied Power Electronics Conference and Exposition. DOI: 10.1109/APEC.1995.468990.