Добавить в корзинуПозвонить
Найти в Дзене
Serg SV

📙 Как без перемотки ТРАНСФОРМАТОРА сделать двухполярный Блок ПИТАНИЯ

Блоки питания, так называемые, сетевые адаптеры, бывают сейчас двух типов, -импульсные и трансформаторные. Импульсные чаще всего это блоки с выходным напряжение 5V для питания и зарядки сотовых телефонов и другой техники, именуемой «гаджетами». Остальные же, на ЗV, 6V, 9V, 12V чаще всего сделаны по трансформаторной схеме, вот о них и пойдет здесь речь. Впрочем, отличить трансформаторный «сетевой адаптер» от импульсного очень просто, - по весу. Трансформаторный всегда тяжелее, да и крупнее, обычно. Блок ПИТАНИЯ с каскадным использованием 3 КРЕН-нок (LM7805 LM7809 LM7812) Как из Однополярного БП сделать Двухполярный регулируемый Блок ПИТАНИЯ на LM317 и LM337 Многие скажут- Дешевле купить готовый.. Совершенно верно, и выбрать можно на любое нужное напряжение. Бывают с регулируемым выходным напряжением (переключателем отводов вторичной обмотки) и даже с плавной регулировкой. Но есть одна проблема - у них всех выходное напряжение всегда однополярное. Недорогой БЛОК Питания с Отличным функци
Оглавление

Блоки питания, так называемые, сетевые адаптеры, бывают сейчас двух типов, -импульсные и трансформаторные. Импульсные чаще всего это блоки с выходным напряжение 5V для питания и зарядки сотовых телефонов и другой техники, именуемой «гаджетами».

Остальные же, на ЗV, 6V, 9V, 12V чаще всего сделаны по трансформаторной схеме, вот о них и пойдет здесь речь. Впрочем, отличить трансформаторный «сетевой адаптер» от импульсного очень просто, - по весу. Трансформаторный всегда тяжелее, да и крупнее, обычно.

Блок ПИТАНИЯ с каскадным использованием 3 КРЕН-нок (LM7805 LM7809 LM7812)

Как из Однополярного БП сделать Двухполярный регулируемый Блок ПИТАНИЯ на LM317 и LM337

Многие скажут- Дешевле купить готовый.. Совершенно верно, и выбрать можно на любое нужное напряжение. Бывают с регулируемым выходным напряжением (переключателем отводов вторичной обмотки) и даже с плавной регулировкой. Но есть одна проблема - у них всех выходное напряжение всегда однополярное.

Недорогой БЛОК Питания с Отличным функционалом: Блок Питания XY6008-W

А что делать, если нужно питать схему на операционных усилителях, для которой необходимо двуполярное напряжение? Конечно, можно купить два одинаковых блока питания... но можно относительно просто и стандартный однополярный переделать в двуполярный. Причем, без перемотки трансформатора.

Сетевые адаптеры на силовом трансформаторе обычно выполнены по одной из двух схем Рис 1 или Рис 3.

Не забывайте заглянуть на Мой Telegram https://t.me/+tqMMUaDoP8s1Mzgy Найдете много интересного

Простая схема сетевого адаптера

На рисунке 1 показана наиболее популярная схема. Она состоит из маломощного силового трансформатора Т1, выпрямительного моста (обычно на диодах 1N4007) и сглаживающего пульсации электролитического конденсатора С1.

Рис.1. Принципиальная схема простого выпрямителя.

Казалось бы, чтобы от этой схемы получить полноценное двуполярное напряжение, нужно как минимум перемотать вторичную обмотку трансформатора. На самом деле есть более простое решение. Просто нужно отказаться от двухполупериодного выпрямления в пользу однополупериодного.

Тестер -Электронная НАГРУЗКА 15W DC 3V-21V

USB-Электронная НАГРУЗКА 15W DC 3V-21V

Конечно, в этом случае выходной ток будет существенно ниже, но если требуется питать относительно маломощную нагрузку (потребляющую не более четверти тока, указанного на корпусе сетевого адаптера), такой вариант может быть оптимальным решением.

Сетевой адаптер с разделением напряжения

На рисунке 2 показаны изменения в схеме. Нужно убрать два диода, и добавить один конденсатор. Теперь, положительная полуволна заряжает С1, а отрицательная — С2.

На выходе будет двуполярное постоянное напряжение.

-2

Рис. 2. Принципиальная схема конденсаторного выпрямителя.

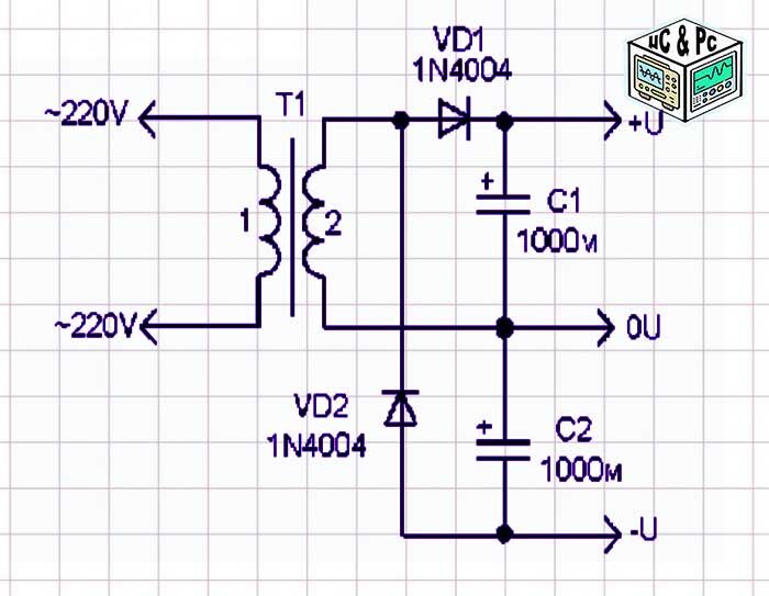
Схема с двумя вторичными обмотками трансформатора

Вторая схема (рис.З) встречается реже, но тоже присутствует. Её отличие в том, что у силового трансформатора есть вторичная обмотка двойного числа витков, с отводом от середины. Эта схема позволяет сделать выпрямитель по двухполупериодной схеме на двух диодах, вместо четырех диодов в схеме с вторичной обмоткой без отвода.

-3

Рис. З. Схема выпрямителя с двумя вторичными обмотками.

Достоинство такой схемы в том, что у неё уже есть трансформатор с двойной вторичной обмоткой. И это позволяет сделать хороший двухполярный источник питания с двухполупериодным выпрямителем. Изменения в схеме показаны на рис.4.

Между концами вторичной обмотки включаем выпрямительный мост, а отвод берем как нулевой провод. Таким образом, добавляем еще один конденсатор и два диода.

Двуполярный блок питания

Схема на рисунке 4 существенно лучше схемы, показанной на рисунке 2, однако, когда нет выбора, остается довольствоваться тем, что есть…

-4

Рис.4. Схема двуполярного выпрямителя с диодным мостом и двумя вторичными обмотками трансформатора.

К тому же, схема на рисунке 2 больше подходит для переделки в двухполярный, блока питания с переключаемым выходным напряжением. Ведь, в таких блоках питания переключение выходного напряжение осуществляется переключением отводов вторичной обмотки.

Следующий этап переделки это, конечно же, замена выходного кабеля на трехпроводной, ну и распайка соответствующего разъема (если предполагается разъемное подключение к нагрузке).

За основу взята статья: Каравкин В. РК-02-2016.

-5