Найти в Дзене
Serg SV

📙 Как из Однополярного БП сделать Двухполярный регулируемый Блок ПИТАНИЯ на LM317 и LM337

Cрочно Понадобился двухполярный блок питания Иногда собирая различные схемы требуются двухполярный блок питания. И не всегда нужна большая мощность. Особенно если у вас в схеме используются операционные усилители с двухполярным питанием. Трансформатор  с двумя выходными обмотками не всегда просто найти. Но оказывается можно сделать двухполярное питание используя обычный трансформатор с одним выходным напряжением. Недорогой БЛОК Питания с Отличным функционалом: Блок Питания XY6008-W В настоящее время, в торговой сети есть множество блоков питания для различной портативной аппаратуры, в простонародье именуемых сетевыми адаптерами. Часть из них, что не предназначены для питания и зарядки «гаджетов» выполнены по простым схемам, и состоят из силового маломощного трансформатора, диодного выпрямителя и сглаживающего конденсатора. Из такого «адаптера» относительно несложно сделать двухполярный стабилизированный блок питания с регулируемым выходным напряжением. Блок ПИТАНИЯ на LM317 усиленный д
Оглавление

Cрочно Понадобился двухполярный блок питания

Иногда собирая различные схемы требуются двухполярный блок питания. И не всегда нужна большая мощность. Особенно если у вас в схеме используются операционные усилители с двухполярным питанием.

Трансформатор  с двумя выходными обмотками не всегда просто найти. Но оказывается можно сделать двухполярное питание используя обычный трансформатор с одним выходным напряжением.

Недорогой БЛОК Питания с Отличным функционалом: Блок Питания XY6008-W

В настоящее время, в торговой сети есть множество блоков питания для различной портативной аппаратуры, в простонародье именуемых сетевыми адаптерами. Часть из них, что не предназначены для питания и зарядки «гаджетов» выполнены по простым схемам, и состоят из силового маломощного трансформатора, диодного выпрямителя и сглаживающего конденсатора. Из такого «адаптера» относительно несложно сделать двухполярный стабилизированный блок питания с регулируемым выходным напряжением.

Блок ПИТАНИЯ на LM317 усиленный до 20 А транзисторами КТ819

Для примера на схеме рис 1 изображён один из таких блоков питания. Имеющие довольно посредственные параметры для наших задач он подходит.

В данном случае этот блок питания имеет заявленные параметры 12 В и 1000 мА. Хотя вы можете использовать и любой другой. Единственное условие чтобы этот блок питания был не импульсный

Было решено из него сделать двухполярный стабилизированный блок питания с регулируемым выходным напряжением.

Мой Telegram https://t.me/+tqMMUaDoP8s1Mzgy

Принципиальная схема

Рис. 1. Принципиальная схема типового адаптера 220В до доработки.

Импульсные Блоки ПИТАНИЯ на трансформаторах ТПИ от старых Советских Телевизоров

Простая модернизация позволяет эту схему превратить в двухполярное источник питание.

Для этого нужно убрать диодный мост. И поставить только два диода. Один в прямом направлении другой в обратном. Также два электролитических конденсатора в прямом и обратном направлении. На них и будет формироваться наши питающие напряжение для дальнейшей стабилизации.

-2

Рис.2. Схема переделки адаптера в двуполярный блок питания.

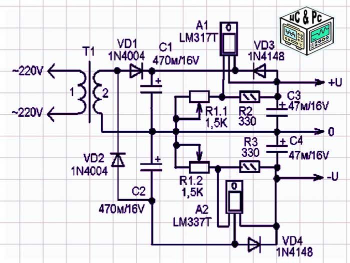
Схема доработанного блока питания показана на рисунке 2. Для того чтобы не перематывать вторичную обмотку трансформатора воспользуемся методом о котором я говорил выше. Чтобы получить двухполярное напряжение мостовой выпрямитель заменяем на однополупериодный выполненный на диодах VD1 и VD2. Затем два сглаживающих конденсатора С1 и С2, и два регулируемых стабилизатора на микросхемах А1 — LM317T и А2 — LM337T . Включенных по типовым схемам.

-3

Рис.3 LM317T

Обращаю особое внимание, что цоколёвки у этих микросхем различные!

-4

Рис. LM337T

-5

Рис.5 LM317T

Даташит производителя: datasheet LM317 (pdf-формат),  datasheet lm337 (pdf-формат ).

Пояснения к схеме:

  1. длинна проводников (проводов) от входного конденсатора C1 и С2 до входа микросхемы (А1 и А2) не должна превышать 5-7 см. Если по каким-то причинам конденсатор удалён от платы стабилизатора, в непосредственной близости от микросхемы рекомендуется установить дополнительный конденсатор на 100 мкФ.
  2. проводники до выходного конденсатора (С-E) также не следует делать слишком длинными. Если нагрузка удалена от стабилизатора, то на стороне  нагрузки необходимо подключить конденсатор (электролит на 100-200 мкФ).
  3. так же с целью снижения влияния тока нагрузки на стабильность выходного напряжения «земляной» (общий) провод необходимо развести «звездой» от общего вывода входного конденсатора .

Выполнив эти нехитрые рекомендации, Вы получите стабильно работающее устройство, с теми параметрами, которые ожидались.

Тестер -Электронная НАГРУЗКА 15W DC 3V-21V

USB-Электронная НАГРУЗКА 15W DC 3V-21V

Печатная плата

Регулировка напряжения производится одновременно сдвоенным переменным резистором R1. Большинство деталей расположено на миниатюрной плате (рис.6).

-6

Рис. 6. Печатная плата двуполярного стабилизатора напряжения.

Резистор R1 закреплен на крышке блока питания и соединен с платой тремя монтажными проводниками. Диоды VD1 и VD2 тоже расположены вне платы.

-7