Найти в Дзене
Serg SV

📙 USB — переходник ЗАРЯДКА для Аккумуляторов на LM317 и TL431

Зарядное устройство для двух пальчиковых аккумуляторов, питание от USB Несмотря на повсеместное внедрение аппаратуры со встроенными аккумуляторами. Заряжающимися от USB, еще очень много продается, и имеется в эксплуатации аппаратуры, работающей от обычных гальванических элементов. Обычно, такая аппаратура питается от батареи из двух элементов типоразмера «АА» или «ААА». Если это пульт дистанционного управления или настенные часы, то такой батареи обычно хватает на год и более, но если это радиоприемник или портативный плеер, не говоря уже о электрофицированных игрушках, одного комплекта хватит всего на несколько часов. При том, что стоимость гальванических элементов уже довольно высока. Конечно, есть выход из положения, -перейти на цилиндрические аккумуляторные элементы соответствующего типоразмера. И периодически их заряжать от специально приобретенного зарядного устройства. Но здесь возникает неудобство в том, что необходимо прерывать работу устройства на время зарядки, то есть, выни
Оглавление

Зарядное устройство для двух пальчиковых аккумуляторов, питание от USB

Несмотря на повсеместное внедрение аппаратуры со встроенными аккумуляторами. Заряжающимися от USB, еще очень много продается, и имеется в эксплуатации аппаратуры, работающей от обычных гальванических элементов.

Обычно, такая аппаратура питается от батареи из двух элементов типоразмера «АА» или «ААА». Если это пульт дистанционного управления или настенные часы, то такой батареи обычно хватает на год и более, но если это радиоприемник или портативный плеер, не говоря уже о электрофицированных игрушках, одного комплекта хватит всего на несколько часов. При том, что стоимость гальванических элементов уже довольно высока.

Конечно, есть выход из положения, -перейти на цилиндрические аккумуляторные элементы соответствующего типоразмера. И периодически их заряжать от специально приобретенного зарядного устройства. Но здесь возникает неудобство в том, что необходимо прерывать работу устройства на время зарядки, то есть, вынимать из него аккумуляторы и ставить их на зарядку

Припой без СВИНЦА низкотемпературный .

Конечно, можно иметь два комплекта аккумуляторов, но есть и другой способ, — встроить зарядное устройство в само то устройство, которое питается от данных аккумуляторов. Тогда можно будет продолжать пользоваться радиоприемником и во время зарядки, как это происходит с мобильными телефонами и другими аппаратами со встроенными аккумуляторами.

Решено было сделать так, чтобы в свободном месте корпуса радиоприемника установить разъем типа USB, и заряжать аккумулятор от стандартного блока питания для зарядки через USB.

Ток с выхода блока питания или USB порта нельзя подавать непосредственно на аккумуляторную батарею, — будет слишком высокий зарядный ток, что повредит и батарею, и сам блок питания. Поэтому, нужно подавать ток от блока питания через ограничитель тока.

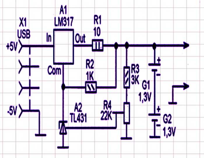
Принципиальная схема

Рис. 1. Схема зарядного устройства для двух пальчиковых аккумуляторов, питание от USB.
Рис. 1. Схема зарядного устройства для двух пальчиковых аккумуляторов, питание от USB.

В схеме на рисунке выше ограничитель тока и стабилизатор максимального напряжения выполнены на микросхемах А1 и А2. Это LM317 и TL431:

-2
-3

Ток заряда здесь поддерживается на уровне около 100 mA и снижается после того, как напряжение на аккумуляторной батареи достигнет некоторого максимального значения.

Мощный DC-DC 400W 15A Step-up

Ограничитель тока выполнен на микросхеме А1. а за выходным напряжением следит микросхема А2, представляющая собой супервизор. При помощи подстроечного резистора R4 микросхему А2 настраивают на порог срабатывания при некотором напряжении на аккумуляторе. Как только напряжение на аккумуляторе достигает этой величины микросхема А2 открывается и снижает напряжение на выводе СОМ микросхемы А1, чем выключает её.

Налаживание

Налаживание заключается в регулировке подстроечного резистора. Нужно отключить аккумуляторы, подключить Х1 к зарядному блоку питания, и измеряя напряжение на точках, куда была подключена аккумуляторная батарея, выставить напряжение 2,8V.

За основу взята статья: Горчук Н. В. РК-09-19.

-4