Найти в Дзене
RADIO INFO

Маломощный радиовещательный ДВ и СВ AM передатчик индийского радиолюбителя.

Добрый день дорогие друзья Сегодня я представлю Вашему вниманию очередную достаточно оригинальную, и в тоже время простую конструкцию маломощного радиовещательного ДВ-СВ AM передатчика от индийского радиолюбителя. Этот передатчик привлек мое внимание простотой конструкции и отсутствием дефицитных деталей, и самое главное в описании было достаточно материала, чтобы его смогли повторить практически все подписчики и посетители моего канала. Технические характеристики: Схема передатчика Передатчик состоит из трех каскадов задающего генератора и делителя частоты на микросхеме U1 CD4060BE. От выбранного кварца и вывода делителя будет зависеть частота передатчика, можно использовать также любой кварц близкий по значению к указанным на схеме, но высокочастотные кварцы с номиналом 20 МГц я бы не советовал применять, могут не запуститься. Выходной каскад УВЧ собран на транзисторе Q1 2N7000. Номиналы выходного фильтра зависят от частоты передатчика. ВЧ дроссель может быть от 330 до 1mH, а конден

Добрый день дорогие друзья

Сегодня я представлю Вашему вниманию очередную достаточно оригинальную, и в тоже время простую конструкцию маломощного радиовещательного ДВ-СВ AM передатчика от индийского радиолюбителя. Этот передатчик привлек мое внимание простотой конструкции и отсутствием дефицитных деталей, и самое главное в описании было достаточно материала, чтобы его смогли повторить практически все подписчики и посетители моего канала.

Технические характеристики:

  • Диапазон передаваемых частот от 312 до 1800 м
  • Выходная мощность 100 мВт
  • Напряжение питания 9 В

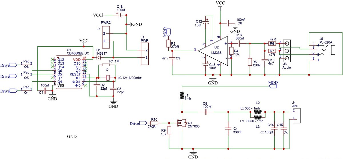
Схема передатчика

Передатчик состоит из трех каскадов задающего генератора и делителя частоты на микросхеме U1 CD4060BE. От выбранного кварца и вывода делителя будет зависеть частота передатчика, можно использовать также любой кварц близкий по значению к указанным на схеме, но высокочастотные кварцы с номиналом 20 МГц я бы не советовал применять, могут не запуститься.

Выходной каскад УВЧ собран на транзисторе Q1 2N7000. Номиналы выходного фильтра зависят от частоты передатчика. ВЧ дроссель может быть от 330 до 1mH, а конденсатор C14 и C15 от 10pF до 220pF, по два конденсатора параллельно взято для того, чтобы легче было подобрать номинал, но можно использовать и один конденсатор. Напряжение конденсаторов фильтра должно быть не меньше 50 В. Длина антенны может быть от 1 до 3 м. А вообще я думаю, что с фильтром можно не заморачиваться, а антенну подключить к конденсатору C5

Модулятор собирается на микросхеме U2 LM386 и ничего сложного из себя не представляет

Применяемые детали;

С1, С5, С11 – 100nF

  • С2, С3 – 22pF
  • С4 – 22nF
  • С6 –10uF
  • C7 – 220pF
  • С9 – 47nF
  • С10 – 470uF
  • С12 – 680nF
  • С13 – 4n7
  • C14 – 270 pF
  • J1 – PWR двухконтактный 2,54
  • J2 – PWR2, двухконтактный JST
  • J3 – Аудио 3-контактный 2,54
  • J4 – Разъем 3,5 мм, 4-контактный PJ-320A (дополнительно)
  • J5 – Разъем ANT, 2-контактная винтовая клемма
  • L1 – мини-ВЧ дроссель 1 uH
  • L2 – мини-ВЧ дроссель 330uH
  • Q1– тразистор 2N7000
  • D1 Диод – 1N5819
  • U1 микросхема – CD4060BE
  • U2 микросхема – LM386

Собирается передатчик на двухсторонней печатной плате

Плата передатчика со стороны деталей

-2

Плата с обратной стороны

-3

Для тех кто пожелает изготовить эту плату, прилагаю Gerber-файлы

Собранная плата передатчика со стороны деталей

-4

Собранная плата передатчика со стороны пайки

-5

На этом у меня сегодня все.

Рекомендую также посмотреть Каталог публикаций моего канала, где Вы найдете статьи по рассмотренной выше теме и множество других материалов, которые могут быть Вам интересны и полезны.

Ставьте лайки, комментируйте, подписывайтесь и заходите на мой канал, есть много интересной и нужной информации для радиолюбителей