Найти в Дзене

Мощный Усилитель звука на старых германиевых транзисторах - схема.

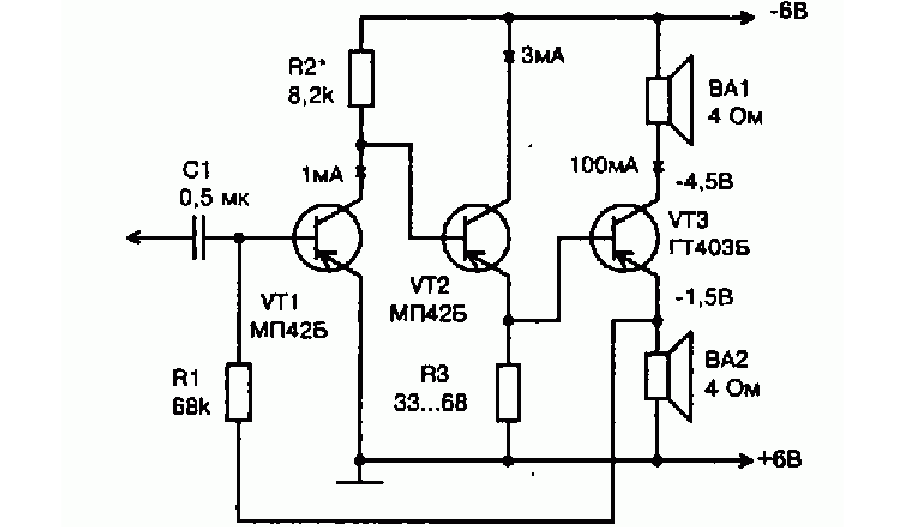
Клёвая простая схема мощного усилителя звуковых частот на старых германиевых транзисторах с оригинальным размещением динамических головок. Схема работает в классе А имеет весьма большой ток покоя, так что подбор динамиков нужно делать правильно с расчетом на то, что ток покоя в катушках будет более 100 мА. В оконечном каскаде можно обойтись транзисторами типа МП40 или МП42, в этом случае нужно увеличить сопротивление R2 и уменьшить ток покоя. Максимальное напряжение коллектор - эмиттер.
У транзисторов МП40А - 30в.
У транзистора МП39, МП40, МП41, МП41А, МП42, МП42А, МП42Б - 15в. Максимальный ток коллектора. - 30мА постоянный, 150мА - пульсирующий. Гарантийный срок хранения транзистора не менее 12 лет со дня изготовления.

Клёвая простая схема мощного усилителя звуковых частот на старых германиевых транзисторах с оригинальным размещением динамических головок.

-2

Схема работает в классе А имеет весьма большой ток покоя, так что подбор динамиков нужно делать правильно с расчетом на то, что ток покоя в катушках будет более 100 мА.

В оконечном каскаде можно обойтись транзисторами типа МП40 или МП42, в этом случае нужно увеличить сопротивление R2 и уменьшить ток покоя.

-3

Максимальное напряжение коллектор - эмиттер.
У транзисторов МП40А -
30в.
У транзистора МП39, МП40, МП41, МП41А, МП42, МП42А, МП42Б -
15в.

Максимальный ток коллектора. - 30мА постоянный, 150мА - пульсирующий.

Гарантийный срок хранения транзистора не менее 12 лет со дня изготовления.