Добавить в корзинуПозвонить
Найти в Дзене
d-calc.ru

Как вычислить объем занимаемый газом

Объем газа определяется как количество пространства, заполненного газом, и измеряется в кубических метрах, литрах или кубических сантиметрах. Объем газа равен произведению количества вещества и молярного объема газа. Вычислить объем газа поможет калькулятор объема газа, который вычислит объем в литрах или метрах кубических по заданным количеству вещества и молярному объему газа. Результат включает в себя пошаговое решение и теоретический материал. Также, если величины в формуле вычисления объема вам не известны, то количество вещества можно вычислить на данном калькуляторе, а молярный объем тут. Спасибо за прочтение! Подписывайтесь, делитесь своим мнением в комментариях и не забудьте поставить лайк, если вам понравились рекомендованные выше калькуляторы.

Объем газа определяется как количество пространства, заполненного газом, и измеряется в кубических метрах, литрах или кубических сантиметрах.

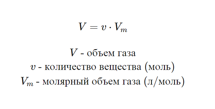
Объем газа равен произведению количества вещества и молярного объема газа.

Формула вычисления объема газа
Формула вычисления объема газа

Вычислить объем газа поможет калькулятор объема газа, который вычислит объем в литрах или метрах кубических по заданным количеству вещества и молярному объему газа. Результат включает в себя пошаговое решение и теоретический материал.

Также, если величины в формуле вычисления объема вам не известны, то количество вещества можно вычислить на данном калькуляторе, а молярный объем тут.

Спасибо за прочтение! Подписывайтесь, делитесь своим мнением в комментариях и не забудьте поставить лайк, если вам понравились рекомендованные выше калькуляторы.